手机版
二维码
购物车
(
0
)
供应
求购
公司
团购
展会
资讯
招商
品牌
人才
知道
专题
图库
视频
下载
商圈
推广
热搜:
采购方式
甲带
滤芯
气动隔膜泵
带式称重给煤机
减速机型号
减速机
链式给煤机
履带
无级变速机
首页
供应
求购
公司
团购
展会
资讯
招商
品牌
人才
知道
专题
图库
视频
下载
商圈
首页
>
资讯
>
招投标信息
【自存笔记】标书入门
日期:2025-11-09 13:23:08 来源:网络整理 作者:本站编辑
评论:0
【自存笔记】标书入门
【在小红书存一些自己整理总结的笔记方便使用和复盘】
【目录索引】
一、认识招标、投标
1.1招投标的应用范围
1.2 招标的方式
1.3 招标文件的内容
1.4 招标的流程
二、如何写标书
2.1 流程
2.2标书重点内容
2.3写标的跨部门协同工作
2.4 标书的检查和封标
三、招投标工作法-思维模型
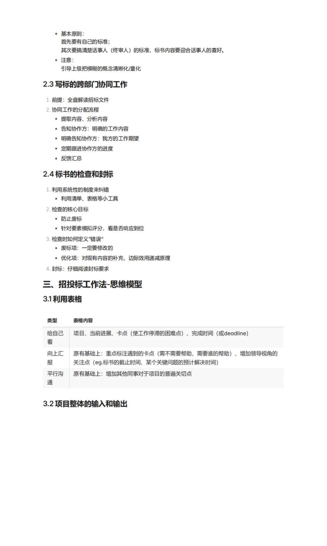
3.1利用表格
3.2项目整体的输入和输出
#投标
#标书
#学习笔记
打赏
更多
>
同类资讯
• 求大数据把我推荐给需要的人
0
条
相关评论
推荐图文
推荐资讯
点击排行
网站首页
|
关于我们
|
联系方式
|
使用协议
|
版权隐私
|
网站地图
|
排名推广
|
广告服务
|
积分换礼
|
网站留言
|
RSS订阅
|
违规举报
|
皖ICP备20008326号-18
(c)2008-2022 免费发布网 All Rights Reserved