推广 热搜: 采购方式  甲带  滤芯  气动隔膜泵  带式称重给煤机  减速机型号  减速机  链式给煤机  履带  无级变速机 

合约成本管理中心部门工作流程

   日期:2025-11-09 13:18:05     来源:网络整理    作者:本站编辑    评论:0    
合约成本管理中心部门工作流程

合约成本管理中心部门工作流程

合约成本管理中心部门工作流程

合约成本管理中心部门工作流程

合约成本管理中心部门工作流程

合约成本管理中心部门工作流程

合约成本管理中心部门工作流程

合约成本管理中心部门工作流程

合约成本管理中心部门工作流程

合约成本管理中心部门工作流程

合约成本管理中心部门工作流程

合约成本管理中心部门工作流程

合约成本管理中心部门工作流程

合约成本管理中心部门工作流程

合约成本管理中心部门工作流程

合约成本管理中心部门工作流程

合约成本管理中心部门工作流程

合约成本管理中心部门工作流程

合约成本管理中心部门工作流程

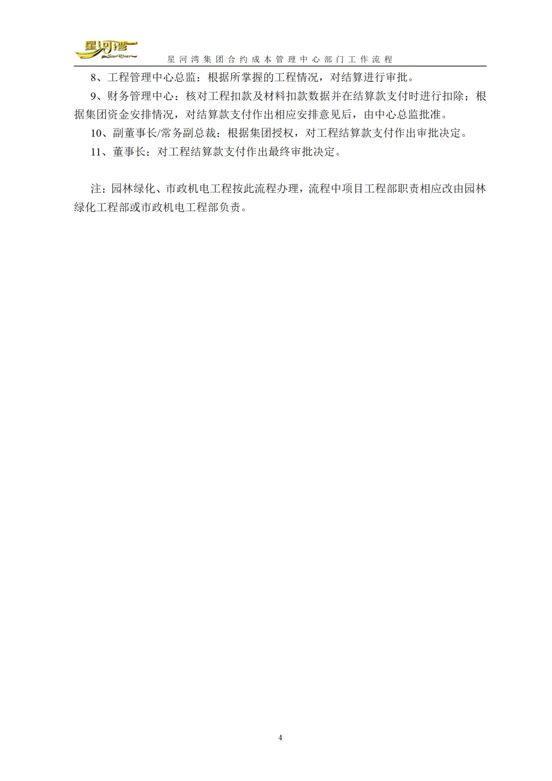
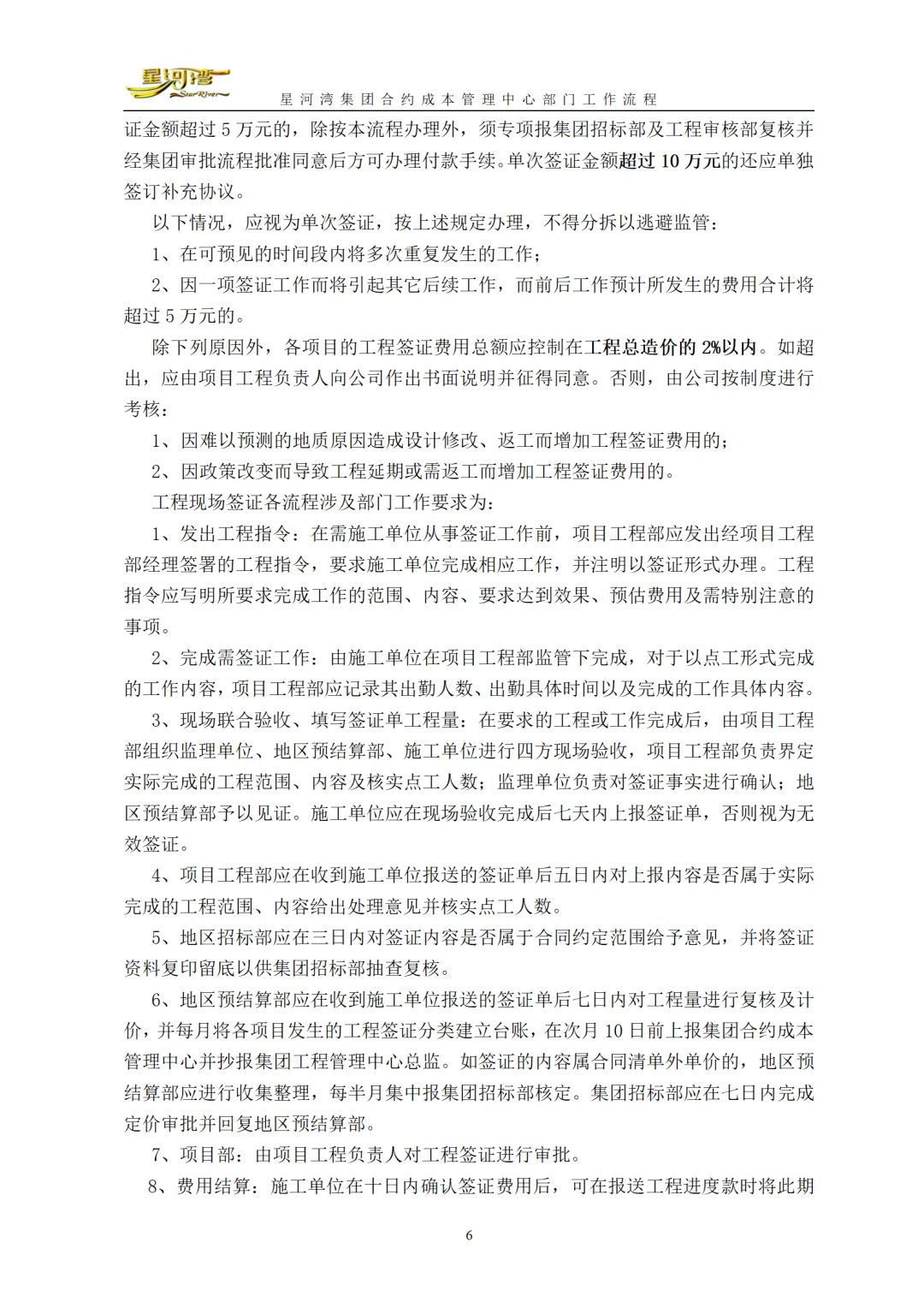
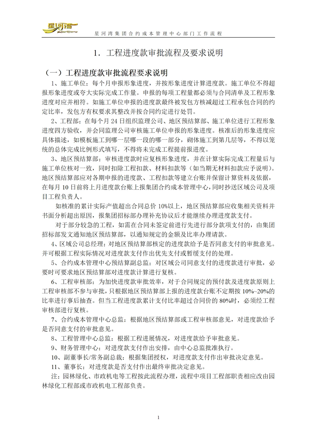
本资料为合约成本管理中心部门工作流程,word格式,共43页。
内容包括:
一、部门工作流程
1、工程进度款审批流程及要求说明
2、工程结算审批流程及要求说明
3、工程现场签证流程及要求说明
4、工程招标流程及要求说明
5、合同会签流程及要求说明
6、采购进度款审批流程及要求说明
7、采购结算审批流程及要求说明
8、工程材料和设备验收流程及要求说明
9、工程材料和设备招投标工作流程
二、部门业务审批表
......
#招标合约 #成本管理 #合约管理 #合约工作流程 #成本工作流程
 
打赏
 
更多>同类资讯
0相关评论

推荐图文
推荐资讯
点击排行
网站首页  |  关于我们  |  联系方式  |  使用协议  |  版权隐私  |  网站地图  |  排名推广  |  广告服务  |  积分换礼  |  网站留言  |  RSS订阅  |  违规举报  |  皖ICP备20008326号-18
Powered By DESTOON