推广 热搜: 采购方式  甲带  滤芯  气动隔膜泵  带式称重给煤机  减速机型号  减速机  链式给煤机  履带  无级变速机 

全过程监理服务投标方案

   日期:2025-11-09 13:03:01     来源:网络整理    作者:本站编辑    评论:0    
全过程监理服务投标方案

全过程监理服务投标方案

全过程监理服务投标方案

全过程监理服务投标方案

全过程监理服务投标方案

全过程监理服务投标方案

全过程监理服务投标方案

全过程监理服务投标方案

全过程监理服务投标方案

全过程监理服务投标方案

全过程监理服务投标方案

全过程监理服务投标方案
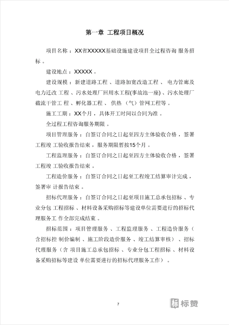
第一章 工程项目概况 (第7页)
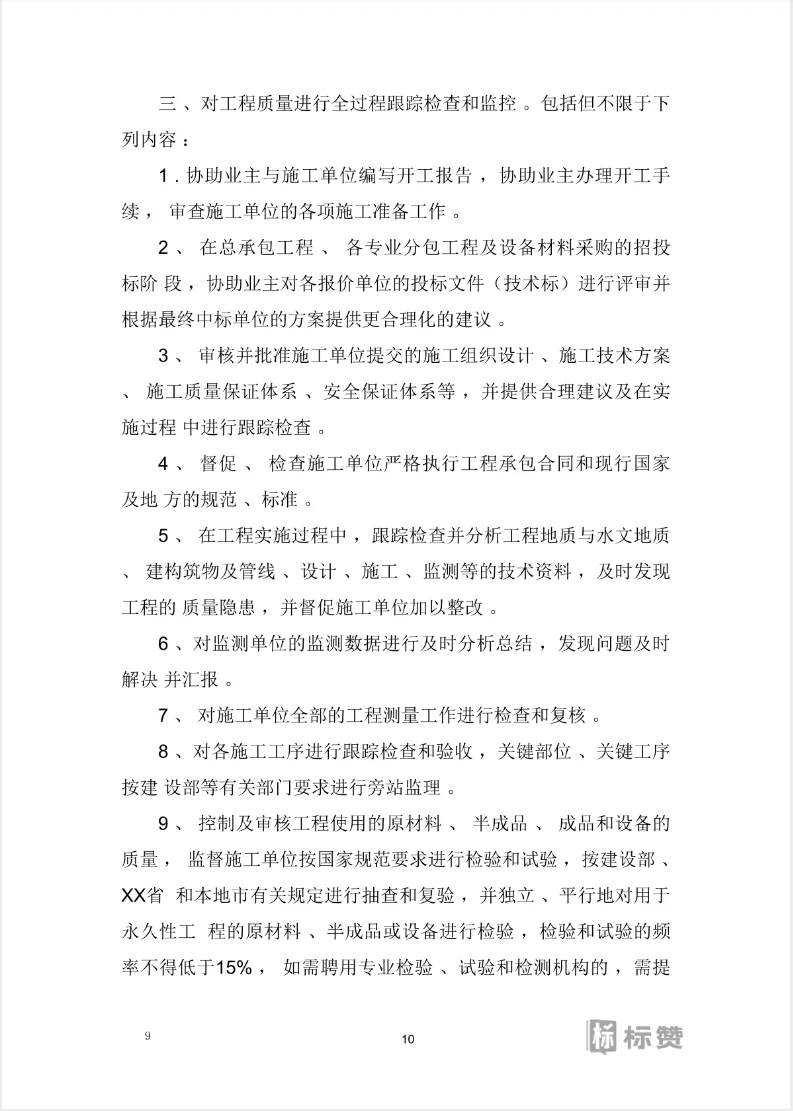
第二章 监理工作范围 、 内容 、 目标 (第9页)
第三章 监理工作依据 (第42页)
第四章 监理组织形式 (第45页)
第五章 监理组织机构人员配备及进场计划 (第46页)
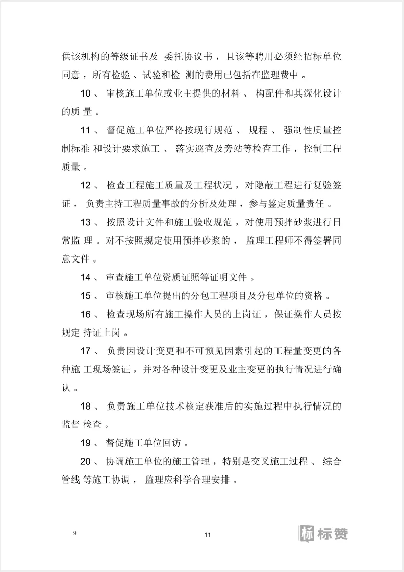
第六章 监理人员岗位职责 (第49页)
第七章 监理工作程序 (第52页)
第八章 监理工作方法及措施 (第123页)
第九章 监理工作管理制度 (第150页)
第十章 检测设备及手段 (第164页)
第十一章 监理大纲各项具体措施 (第178页)
#全过程监理 #监理工程 #服务标 #监理工程 #投标 #代写标书 #标书 #标书制作 #标书模版 #标赞网标书制作公司
 
打赏
 
更多>同类资讯
0相关评论

推荐图文
推荐资讯
点击排行
网站首页  |  关于我们  |  联系方式  |  使用协议  |  版权隐私  |  网站地图  |  排名推广  |  广告服务  |  积分换礼  |  网站留言  |  RSS订阅  |  违规举报  |  皖ICP备20008326号-18
Powered By DESTOON