





【提升职场竞争力,投标高手必看!】
许多小伙伴虽然已经踏入了招投标的行列,但往往在总结和分析上显得力不从心。工作两三年,薪资却难以突破,这无疑是一种遗憾!
想要在投标领域实现薪资飞跃,必须具备专业的水平。这不仅仅是对知识点的消化理解,更是需要一套行之有效的方法论来支撑。
建议各位慢慢阅读,但更重要的是付诸行动。只有将所学知识转化为实际技能,才能在招投标的道路上越走越远。
分享一些实用的资料给大家:
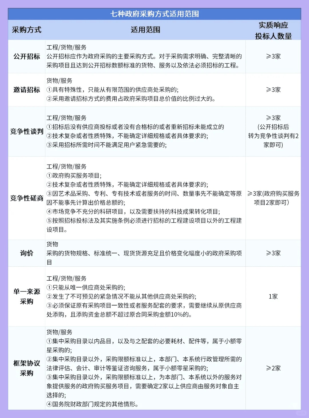
1 了解7种政府采购方式的适用范围,让你在投标时更加得心应手。
2 掌握7种政府采购方式的流程,让你的投标更加规范高效。
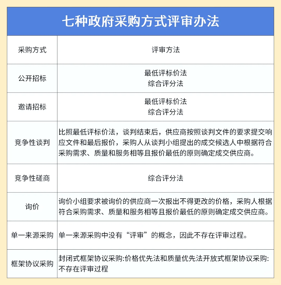
3 学习7种政府采购方式的评审办法,让你在评标过程中更加专业。
4 熟悉招投标的基本流程图,让你对整个投标过程有更清晰的认识。
5 掌握投标文件编制流程,让你的投标文件更加规范。
6 学会制作投标检查表,确保投标过程中无懈可击。
7 掌握合同范本,让你在签订合同时更加得心应手。
8 学会质疑投诉范本,让你在应对质疑和投诉时游刃有余。
9 掌握政府采购预算表,让你在预算控制上更加精准。
10 效率神器让你的工作效率翻倍提升!
希望这些资料能帮助你在招投标的道路上更进一步,实现薪资的飞跃。加油吧,未来的投标高手!#投标 #招投标 #标书制作 #政府采购 #标书 #投标人的日常 #学习资料 #干货
许多小伙伴虽然已经踏入了招投标的行列,但往往在总结和分析上显得力不从心。工作两三年,薪资却难以突破,这无疑是一种遗憾!
想要在投标领域实现薪资飞跃,必须具备专业的水平。这不仅仅是对知识点的消化理解,更是需要一套行之有效的方法论来支撑。
建议各位慢慢阅读,但更重要的是付诸行动。只有将所学知识转化为实际技能,才能在招投标的道路上越走越远。
分享一些实用的资料给大家:
1 了解7种政府采购方式的适用范围,让你在投标时更加得心应手。
2 掌握7种政府采购方式的流程,让你的投标更加规范高效。
3 学习7种政府采购方式的评审办法,让你在评标过程中更加专业。
4 熟悉招投标的基本流程图,让你对整个投标过程有更清晰的认识。
5 掌握投标文件编制流程,让你的投标文件更加规范。
6 学会制作投标检查表,确保投标过程中无懈可击。
7 掌握合同范本,让你在签订合同时更加得心应手。
8 学会质疑投诉范本,让你在应对质疑和投诉时游刃有余。
9 掌握政府采购预算表,让你在预算控制上更加精准。
10 效率神器让你的工作效率翻倍提升!
希望这些资料能帮助你在招投标的道路上更进一步,实现薪资的飞跃。加油吧,未来的投标高手!#投标 #招投标 #标书制作 #政府采购 #标书 #投标人的日常 #学习资料 #干货


