




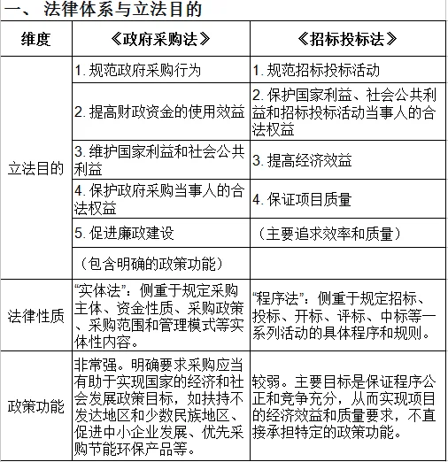
核心区别:
《招标投标法》管“怎么招”,是一个“程序法”;而《政府采购法》管“向谁买、买什么、为何买”,是一个“实体法”。
核心联系:
工程项目的交叉适用(两法适用):最关键的联系点。
根据《政府采购法实施条例》第七条,政府采购工程(指建筑物和构筑物的新建、改建、扩建等)在进行招标投标时,适用《招标投标法》;但在工程项目的其他环节,如采购预算编制、采购计划审批、采购政策落实、投诉处理等,仍适用《政府采购法》。这就是所谓的“两法适用”
招标程序是子集:在政府采购中,当采用公开招标或邀请招标方式采购货物或服务时,其招标、投标、开标、评标、中标的具体程序,需要遵守《招标投标法》的规定。#政府采购#招标投标#采购人 #招标人
感谢点赞?关注?收藏?支持
《招标投标法》管“怎么招”,是一个“程序法”;而《政府采购法》管“向谁买、买什么、为何买”,是一个“实体法”。
核心联系:
工程项目的交叉适用(两法适用):最关键的联系点。
根据《政府采购法实施条例》第七条,政府采购工程(指建筑物和构筑物的新建、改建、扩建等)在进行招标投标时,适用《招标投标法》;但在工程项目的其他环节,如采购预算编制、采购计划审批、采购政策落实、投诉处理等,仍适用《政府采购法》。这就是所谓的“两法适用”
招标程序是子集:在政府采购中,当采用公开招标或邀请招标方式采购货物或服务时,其招标、投标、开标、评标、中标的具体程序,需要遵守《招标投标法》的规定。#政府采购#招标投标#采购人 #招标人
感谢点赞?关注?收藏?支持


