手机版
二维码
购物车
(
0
)
供应
求购
公司
团购
展会
资讯
招商
品牌
人才
知道
专题
图库
视频
下载
商圈
推广
热搜:
采购方式
甲带
滤芯
气动隔膜泵
减速机
减速机型号
带式称重给煤机
履带
链式给煤机
无级变速机
首页
供应
求购
公司
团购
展会
资讯
招商
品牌
人才
知道
专题
图库
视频
下载
商圈
首页
>
资讯
>
电工电气
电气工程的新方向来啦!
日期:2025-11-09 08:49:24 来源:网络整理 作者:本站编辑
评论:0
电气工程的新方向来啦!
以下是整理的电气工程方向的创新思路:
方向一:因果图神经网络驱动的电力系统暂态稳定评估与主动控制
方向二:物理感知生成式AI驱动的电机多模态故障诊断与剩余寿命预测
方向三:因果自监督学习驱动的高电压绝缘材料多应力老化机理建模与寿命预测
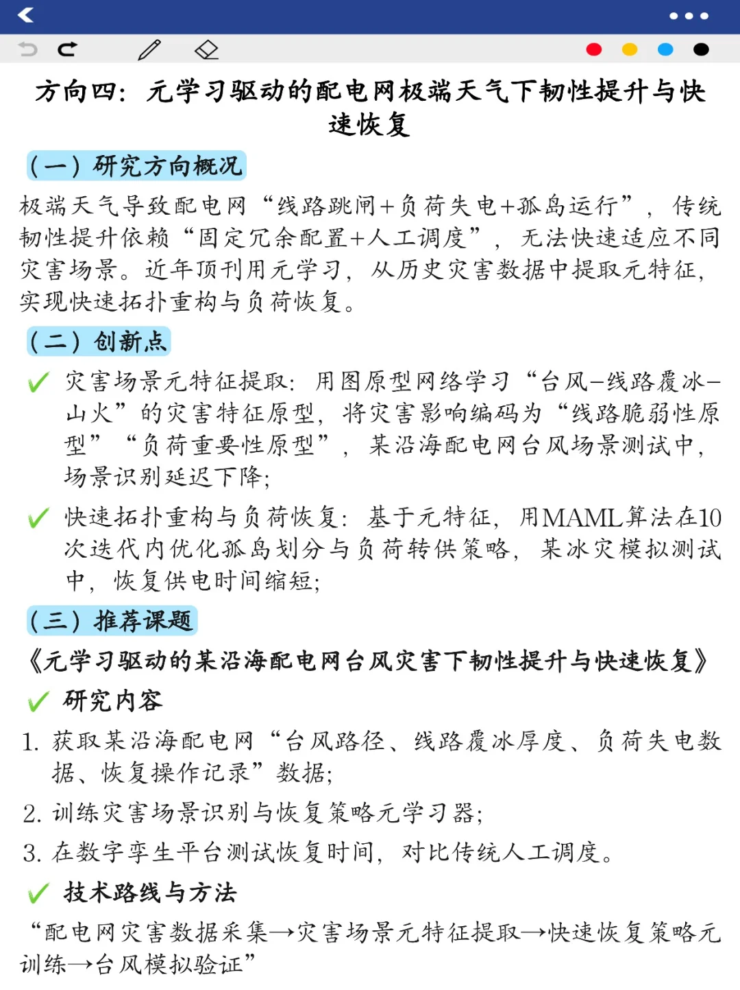
方向四:元学习驱动的配电网极端天气下韧性提升与快速恢复
方向五:可解释强化学习驱动的电力市场多主体博弈报价策略优化
方向六:物理约束扩散模型驱动的电工绝缘新材料介电性能预测与设计
#机械
#电气工程
#机械工程
#人工智能
#深度学习
#论文发表
#选题推荐
#提供思路和创新点
#科研
打赏
更多
>
同类资讯
• 汽车零部件供货商企业无偿内推
0
条
相关评论
推荐图文
推荐资讯
点击排行
0
1
稳压器
0
2
铜柱式大功率150KVA稳压器
0
3
三相电力稳压器和普通稳压器区别在哪?
0
4
1500卖30KVA稳压器 需要自己来拉
0
5
高低压智能组合式稳压器!SBW大功率稳压器
0
6
工厂大功率稳压器的作用
0
7
大功率交流稳压器的作用
0
8
大功率稳压器有必要买吗?
0
9
80kw稳压器是智商税吗?
网站首页
|
关于我们
|
联系方式
|
使用协议
|
版权隐私
|
网站地图
|
排名推广
|
广告服务
|
积分换礼
|
网站留言
|
RSS订阅
|
违规举报
|
皖ICP备20008326号-18
(c)2008-2022 免费发布网 All Rights Reserved