



评论区有人想了解一下维生素C和相关疾病的联系,所以看了一些文献并整理了一部分资料,供参考。
———————
今天这期主要讲一下:
-维生素C可缓解类风湿性关节炎-
(维生素C 也称为“抗坏血酸)
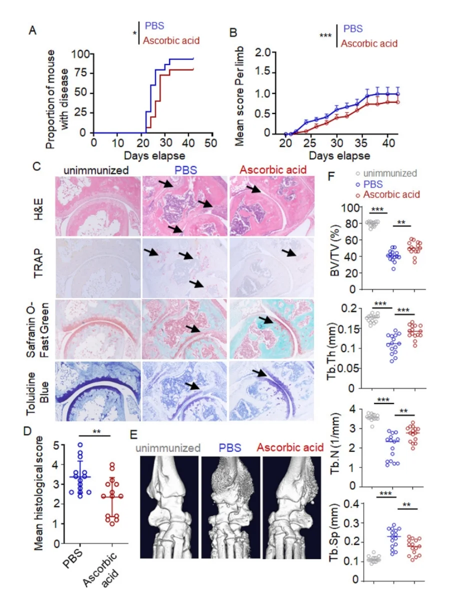
类风湿性关节炎是一种复杂的自身免疫性炎症性疾病,受遗传和环境因素共同影响。类风湿性关节炎和抗坏血酸水平变化呈负相关。⚠️大量研究表明,饮食摄入不足和抗坏血酸循环水平降低与类风湿性关节炎风险升高显著相关。
文献中所述研究表明,抗坏血酸有可能阻止B细胞分化为自身反应性浆细胞,导致自身抗体分泌减少和类风湿性关节炎进展减慢。
文献所述“我们发现,注射抗坏血酸的小鼠表现出显著延迟的疾病发生和疾病严重程度的降低。”
施用抗坏血酸后,整个踝关节的组织学变化表明滑膜炎症、软骨和骨损伤显著减少。
注射抗坏血酸的小鼠的骨-软骨-关节-空间-软骨-骨骼结构更清晰,软骨结构更完整。
这些结果表明,抗坏血酸摄入抑制类风湿性关节炎。
#维生素C#类风湿性关节炎#类风湿#关节炎#维生素C缺乏 #滑膜炎症#骨损伤#软骨炎
———————
今天这期主要讲一下:
-维生素C可缓解类风湿性关节炎-
(维生素C 也称为“抗坏血酸)
类风湿性关节炎是一种复杂的自身免疫性炎症性疾病,受遗传和环境因素共同影响。类风湿性关节炎和抗坏血酸水平变化呈负相关。⚠️大量研究表明,饮食摄入不足和抗坏血酸循环水平降低与类风湿性关节炎风险升高显著相关。
文献中所述研究表明,抗坏血酸有可能阻止B细胞分化为自身反应性浆细胞,导致自身抗体分泌减少和类风湿性关节炎进展减慢。
文献所述“我们发现,注射抗坏血酸的小鼠表现出显著延迟的疾病发生和疾病严重程度的降低。”
施用抗坏血酸后,整个踝关节的组织学变化表明滑膜炎症、软骨和骨损伤显著减少。
注射抗坏血酸的小鼠的骨-软骨-关节-空间-软骨-骨骼结构更清晰,软骨结构更完整。
这些结果表明,抗坏血酸摄入抑制类风湿性关节炎。
#维生素C#类风湿性关节炎#类风湿#关节炎#维生素C缺乏 #滑膜炎症#骨损伤#软骨炎


