



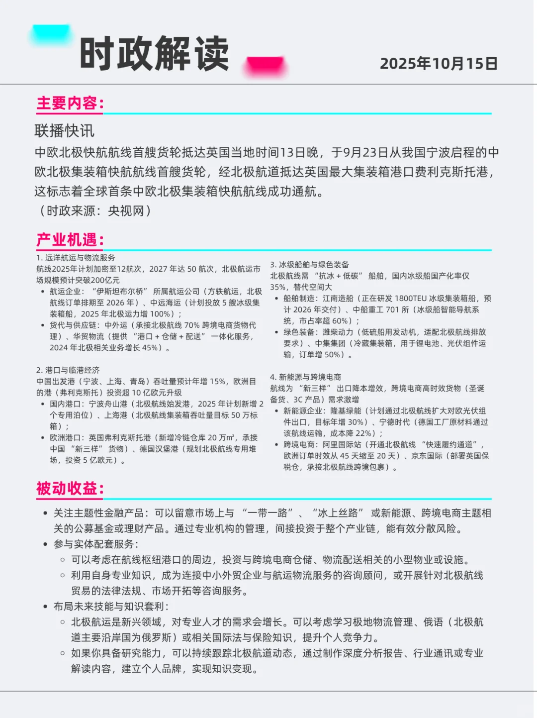
时政解读:
要理解这条航线的价值,我们可以通过下表来看看它与传统航线的关键差异:
中欧北极快航
约18-20天:航程短、碳排放低
季节性通航,依赖破冰服务
苏伊士运河航线
约40天 :航线成熟、班次稳定
易拥堵、受地缘政治影响大
好望角航线
约50天:无运河费,避开拥堵区
航程过长,时间成本高
中欧班列
约25天以上:速度较快,不受天气影响
运力相对有限,受陆路政局影响
这条航线的成功通航,背后是多重战略考量:
1、供应链安全的“破局之举”:在当前国际形势下,传统途经马六甲海峡和苏伊士运河的航线不确定性增加。北极航道的开辟,有效降低了对单一通道的过度依赖,为中国与欧洲的贸易构建了一条相对独立、可控的“备份通道”,显著增强了国际供应链的韧性。
2、“冰上丝绸之路”的战略落地:这条航线是中国与各方共建 “冰上丝绸之路” 倡议的重要成果,使“一带一路”倡议从传统的“陆海联动”扩展为 “陆+海+极地” 的三维格局,提升了中国在国际贸易和北极事务中的话语权。
3、服务产业升级的物流支撑:这条航线精准定位跨境电商、新能源产品(如动力电池、光伏组件)等高附加值、高时效性货物。其低温环境天然适合电池等产品的运输,能为中国高端制造出海提供更快捷、更安全、更低碳的物流选择,直接服务于国家产业升级战略。
#中欧北极快航 #港口 #航运 #物流 #每日时政 #产业机遇 #被动收入
要理解这条航线的价值,我们可以通过下表来看看它与传统航线的关键差异:
中欧北极快航
约18-20天:航程短、碳排放低
季节性通航,依赖破冰服务
苏伊士运河航线
约40天 :航线成熟、班次稳定
易拥堵、受地缘政治影响大
好望角航线
约50天:无运河费,避开拥堵区
航程过长,时间成本高
中欧班列
约25天以上:速度较快,不受天气影响
运力相对有限,受陆路政局影响
这条航线的成功通航,背后是多重战略考量:
1、供应链安全的“破局之举”:在当前国际形势下,传统途经马六甲海峡和苏伊士运河的航线不确定性增加。北极航道的开辟,有效降低了对单一通道的过度依赖,为中国与欧洲的贸易构建了一条相对独立、可控的“备份通道”,显著增强了国际供应链的韧性。
2、“冰上丝绸之路”的战略落地:这条航线是中国与各方共建 “冰上丝绸之路” 倡议的重要成果,使“一带一路”倡议从传统的“陆海联动”扩展为 “陆+海+极地” 的三维格局,提升了中国在国际贸易和北极事务中的话语权。
3、服务产业升级的物流支撑:这条航线精准定位跨境电商、新能源产品(如动力电池、光伏组件)等高附加值、高时效性货物。其低温环境天然适合电池等产品的运输,能为中国高端制造出海提供更快捷、更安全、更低碳的物流选择,直接服务于国家产业升级战略。
#中欧北极快航 #港口 #航运 #物流 #每日时政 #产业机遇 #被动收入


