




你还在寻找昂贵又复杂的抗衰秘诀吗?科学家们的最新研究可能会让你大跌眼镜:每天多吃点水果,或者补充几分钱的维生素C片,或许就是一种简单有效的“卵巢青春保鲜法”。
卵巢是维系女性生育力与内分泌平衡的核心,却也是人体内较早出现功能衰退的器官之一。卵巢衰老不仅影响生殖能力,还与激素紊乱、心血管疾病风险升高等全身性健康问题密切相关。近期,一项发表于《Cell Stem Cell》的重要研究,为对抗卵巢衰老提供了新的科学思路——口服维生素C,在非人灵长类模型中展现出显著的延缓卵巢衰老效果。
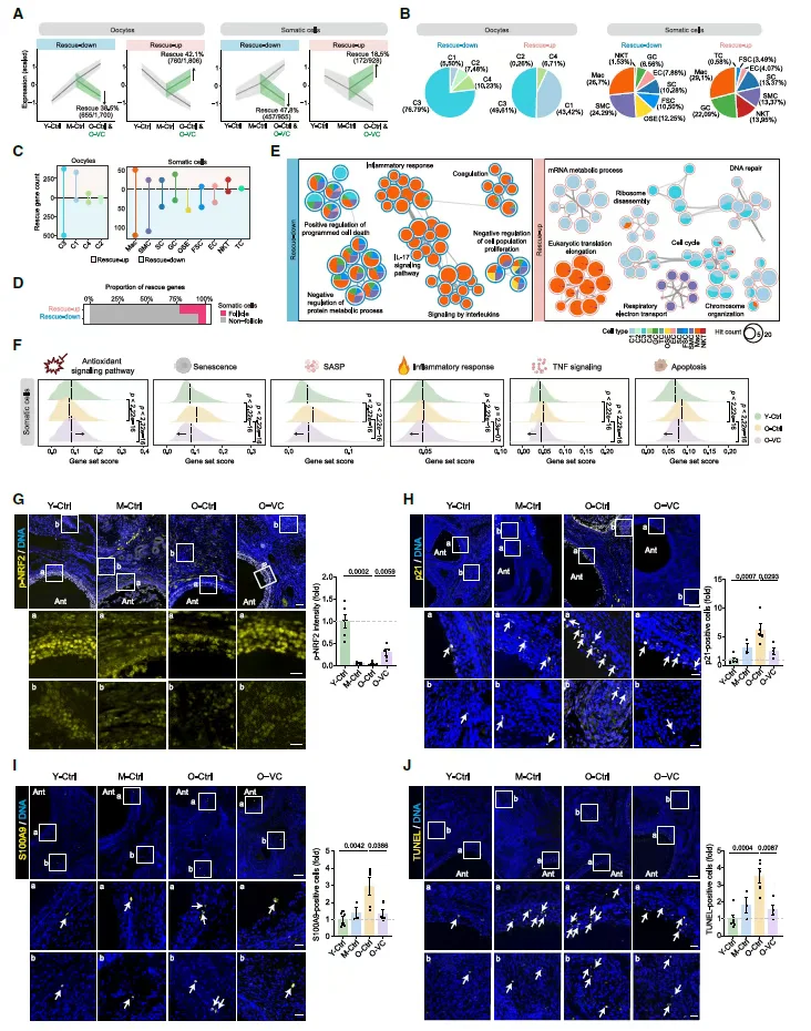
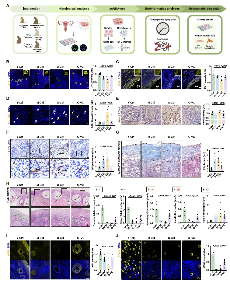
该研究由中国科学院动物研究所、首都医科大学及国家生物信息中心合作完成,历时3.3年,以中年雌性食蟹猴(相当于人类40–53岁)为对象,每日补充维生素C,并与年轻及中年对照组进行比较。研究团队从卵巢形态、卵泡数量、激素水平和氧化损伤等多个角度评估衰老进程,并创新性地构建了“灵长类卵巢单细胞转录组衰老时钟”,通过机器学习精准量化卵巢细胞生物学年龄。
结果显示,长期口服维生素C显著改善了卵巢的结构与功能。结构上,卵巢组织中抗氧化蛋白表达上升,DNA氧化损伤和脂质过氧化产物积累减少。功能上,次级与窦卵泡数量增加,卵泡闭锁比例下降,抗穆勒氏管激素(AMH)水平回升,表明卵巢储备功能得以维持。同时,卵母细胞质量提高,线粒体功能增强,ATP生成增多,为受精与胚胎发育提供了能量基础。
更引人注目的是,基于单细胞衰老时钟的分析发现,维生素C使卵巢体细胞的平均生物学年龄下降了5.66岁,其中血管内皮细胞甚至“年轻”了近7年,而卵母细胞也整体“逆龄”1.35岁。
机制研究进一步揭示,维生素C通过激活NRF2信号通路发挥核心作用。该通路调控多种抗氧化与抗炎基因,减轻细胞损伤、稳定染色质并提升线粒体功能。
此外,长期补充维生素C未对肝肾功能及血脂产生不良影响,安全性良好。由于食蟹猴与人类生理高度接近,该研究为将维生素C推向生殖抗衰的临床干预提供了有力依据,也使这一日常营养素,展现出成为延缓卵巢衰老策略的广阔前景。
看来,守护青春的秘密并非总是遥不可及。就像灌溉一株珍贵的植物,无需洪水漫灌,每日一杯橙汁或两片维C的“细雨”,便足以温柔地延缓那片生命花园的时光。
#线粒体与衰老 #抗衰 #抗衰老 #vc #抗氧化能力
卵巢是维系女性生育力与内分泌平衡的核心,却也是人体内较早出现功能衰退的器官之一。卵巢衰老不仅影响生殖能力,还与激素紊乱、心血管疾病风险升高等全身性健康问题密切相关。近期,一项发表于《Cell Stem Cell》的重要研究,为对抗卵巢衰老提供了新的科学思路——口服维生素C,在非人灵长类模型中展现出显著的延缓卵巢衰老效果。
该研究由中国科学院动物研究所、首都医科大学及国家生物信息中心合作完成,历时3.3年,以中年雌性食蟹猴(相当于人类40–53岁)为对象,每日补充维生素C,并与年轻及中年对照组进行比较。研究团队从卵巢形态、卵泡数量、激素水平和氧化损伤等多个角度评估衰老进程,并创新性地构建了“灵长类卵巢单细胞转录组衰老时钟”,通过机器学习精准量化卵巢细胞生物学年龄。
结果显示,长期口服维生素C显著改善了卵巢的结构与功能。结构上,卵巢组织中抗氧化蛋白表达上升,DNA氧化损伤和脂质过氧化产物积累减少。功能上,次级与窦卵泡数量增加,卵泡闭锁比例下降,抗穆勒氏管激素(AMH)水平回升,表明卵巢储备功能得以维持。同时,卵母细胞质量提高,线粒体功能增强,ATP生成增多,为受精与胚胎发育提供了能量基础。
更引人注目的是,基于单细胞衰老时钟的分析发现,维生素C使卵巢体细胞的平均生物学年龄下降了5.66岁,其中血管内皮细胞甚至“年轻”了近7年,而卵母细胞也整体“逆龄”1.35岁。
机制研究进一步揭示,维生素C通过激活NRF2信号通路发挥核心作用。该通路调控多种抗氧化与抗炎基因,减轻细胞损伤、稳定染色质并提升线粒体功能。
此外,长期补充维生素C未对肝肾功能及血脂产生不良影响,安全性良好。由于食蟹猴与人类生理高度接近,该研究为将维生素C推向生殖抗衰的临床干预提供了有力依据,也使这一日常营养素,展现出成为延缓卵巢衰老策略的广阔前景。
看来,守护青春的秘密并非总是遥不可及。就像灌溉一株珍贵的植物,无需洪水漫灌,每日一杯橙汁或两片维C的“细雨”,便足以温柔地延缓那片生命花园的时光。
#线粒体与衰老 #抗衰 #抗衰老 #vc #抗氧化能力


