推广 热搜: 采购方式  甲带  滤芯  气动隔膜泵  带式称重给煤机  减速机型号  链式给煤机  减速机  无级变速机  履带 

导尿管材质选材笔记:筛选与工艺实现

   日期:2025-11-08 23:37:47     来源:网络整理    作者:本站编辑    评论:0    
导尿管材质选材笔记:筛选与工艺实现

导尿管材质选材笔记:筛选与工艺实现

导尿管材质选材笔记:筛选与工艺实现

导尿管材质选材笔记:筛选与工艺实现

导尿管材质选材笔记:筛选与工艺实现

导尿管材质选材笔记:筛选与工艺实现

导尿管材质选材笔记:筛选与工艺实现

导尿管材质选材笔记:筛选与工艺实现

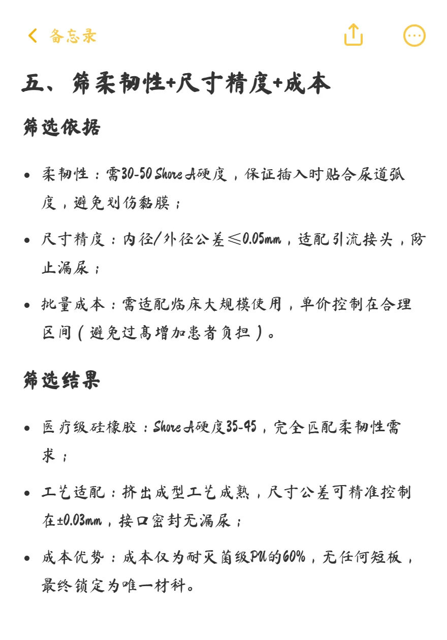
导尿管需要长期接触尿道黏膜与尿液、耐受临床灭菌、具备插入柔韧性、适配批量生产等需求,PVC、硅胶、PVA等材料该如何选择?以下梳理具体筛选流程与工艺实现。#塑料 #医疗器械 #导尿管 #硅橡胶
 
打赏
 
更多>同类资讯
0相关评论

推荐图文
推荐资讯
点击排行
网站首页  |  关于我们  |  联系方式  |  使用协议  |  版权隐私  |  网站地图  |  排名推广  |  广告服务  |  积分换礼  |  网站留言  |  RSS订阅  |  违规举报  |  皖ICP备20008326号-18
Powered By DESTOON