



林学专业(函授)
毕业(设计)开题报告表
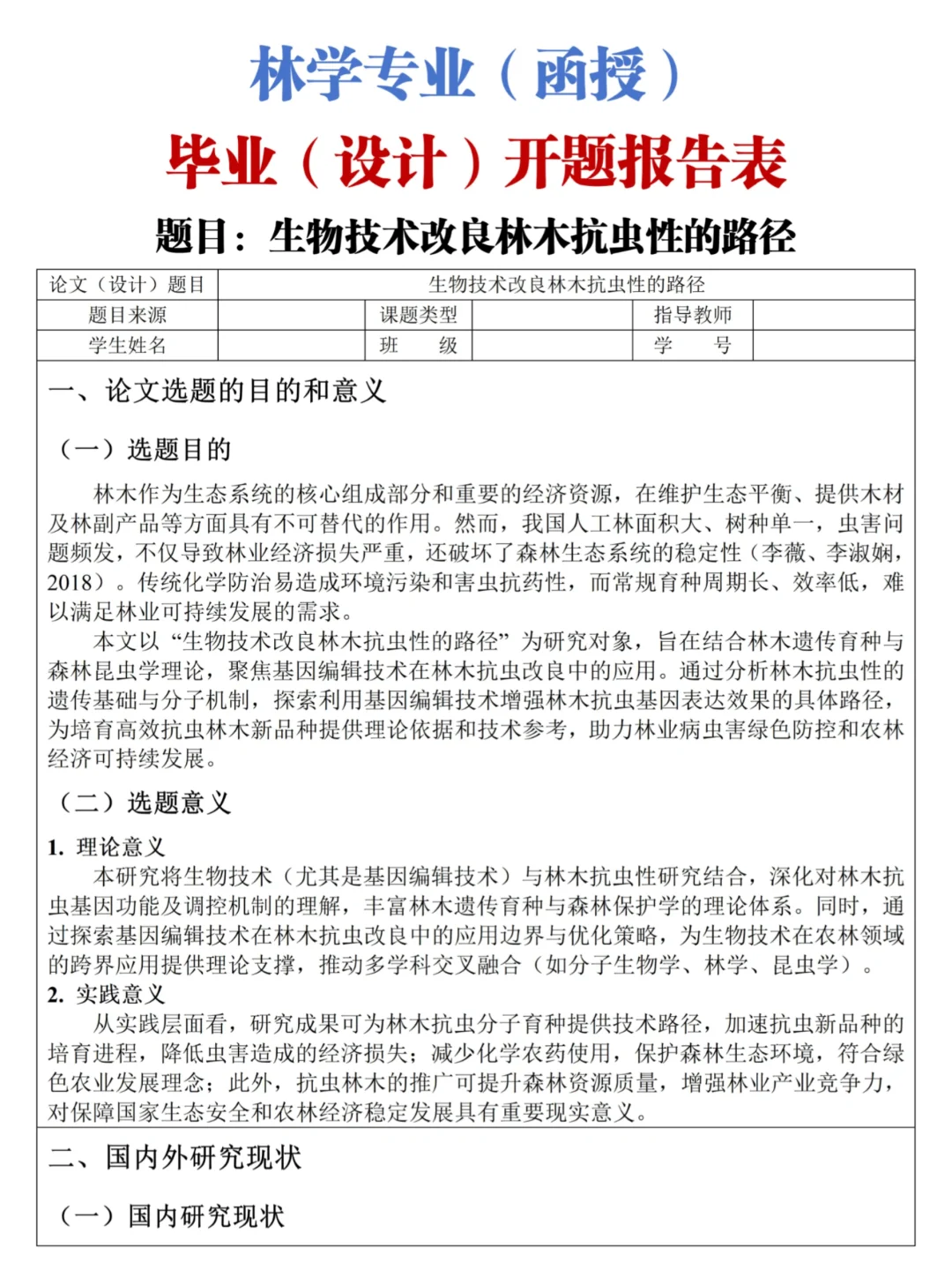
题目:生物技术改良林木抗虫性的路径
林木作为生态系统的核心组成部分和重要的经济资源,在维护生态平衡、提供木材及林副产品等方面具有不可替代的作用。然而,我国人工林面积大、树种单一,虫害问题频发,不仅导致林业经济损失严重,还破坏了森林生态系统的稳定性(李薇、李淑娴,2018)。传统化学防治易造成环境污染和害虫抗药性,而常规育种周期长、效率低,难以满足林业可持续发展的需求。
本文以 “生物技术改良林木抗虫性的路径” 为研究对象,旨在结合林木遗传育种与森林昆虫学理论,聚焦基因编辑技术在林木抗虫改良中的应用。通过分析林木抗虫性的遗传基础与分子机制,探索利用基因编辑技术增强林木抗虫基因表达效果的具体路径,为培育高效抗虫林木新品种提供理论依据和技术参考,助力林业病虫害绿色防控和农林经济可持续发展。
#林学 #林学专业#林学#林学专业 #林学开题报告 #毕业论文开题报告 #论文开题报告 #林学开题报告 #专升本林学开题报告 #成人高考林学开题报告 #自考林学开题报告 #自考专科林学开题报告 #不懂就问有问必答#论文辅导#开题报告 #论文开题报告 #开题报告技巧 #我的选题灵感从哪来 #课题开题报告#爆款开题报告#毕设开题报告
毕业(设计)开题报告表
题目:生物技术改良林木抗虫性的路径
林木作为生态系统的核心组成部分和重要的经济资源,在维护生态平衡、提供木材及林副产品等方面具有不可替代的作用。然而,我国人工林面积大、树种单一,虫害问题频发,不仅导致林业经济损失严重,还破坏了森林生态系统的稳定性(李薇、李淑娴,2018)。传统化学防治易造成环境污染和害虫抗药性,而常规育种周期长、效率低,难以满足林业可持续发展的需求。
本文以 “生物技术改良林木抗虫性的路径” 为研究对象,旨在结合林木遗传育种与森林昆虫学理论,聚焦基因编辑技术在林木抗虫改良中的应用。通过分析林木抗虫性的遗传基础与分子机制,探索利用基因编辑技术增强林木抗虫基因表达效果的具体路径,为培育高效抗虫林木新品种提供理论依据和技术参考,助力林业病虫害绿色防控和农林经济可持续发展。
#林学 #林学专业#林学#林学专业 #林学开题报告 #毕业论文开题报告 #论文开题报告 #林学开题报告 #专升本林学开题报告 #成人高考林学开题报告 #自考林学开题报告 #自考专科林学开题报告 #不懂就问有问必答#论文辅导#开题报告 #论文开题报告 #开题报告技巧 #我的选题灵感从哪来 #课题开题报告#爆款开题报告#毕设开题报告


