




无人物流行业研究梳理⬇️⬇️⬇️
无人物流是借助 L4 自动驾驶技术,让物流运输环节少人工干预,核心靠L4 自动驾驶技术、路权、经济性这三大要素推动。
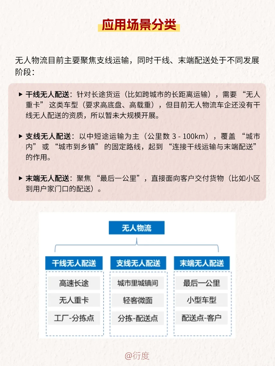
从应用场景看,目前主要用在支线运输(公里数 3 - 100km,覆盖城市内或城市到乡镇的固定路线运输);干线无人配送(长途货运,需要无人重卡跑高速,但目前无人物流车企还没有相关资质)、末端无人配送(聚焦 “最后一公里”,直接给客户送货物)的应用还没大范围铺开。
城配物流场景中,无人物流最先在电商快递领域落地。因为电商快递自动化、标准化程度高,且顺丰、EMS、三通一达等头部快递企业市场集中度高,能集中投入无人物流设备快速推广。城配业务里,商超快消占比最大(约 40%),生鲜冷链、电商快递各占 20%,即时物流和其他业务各占 10%。另外,2024 - 2025 年快递件数保持 20% 的增长,也给无人物流带来了需求。
从车辆渗透节奏看,无人物流先瞄准微客、轻客、微卡这些车型(货箱容积 3 - 15m³,适合城市内或城市到乡镇配送)。2024 年国内物流车销量 275 万辆,其中微卡 72 万辆、轻客 44 万辆、微客 26 万辆。按照发展节奏,第一阶段无人物流对这些车型的渗透率能到 30%,对应每年约 45 万辆的市场;第二阶段会向轻卡渗透(渗透率 20%,对应每年约 15 万辆),中期无人物流有 60 万辆 / 年的市场空间,远期能到 100 - 150 万辆。
#衍度 #行业探秘局 #无人物流 #行业趋势 #行业观察 #行业信息 #行业认知
无人物流是借助 L4 自动驾驶技术,让物流运输环节少人工干预,核心靠L4 自动驾驶技术、路权、经济性这三大要素推动。
从应用场景看,目前主要用在支线运输(公里数 3 - 100km,覆盖城市内或城市到乡镇的固定路线运输);干线无人配送(长途货运,需要无人重卡跑高速,但目前无人物流车企还没有相关资质)、末端无人配送(聚焦 “最后一公里”,直接给客户送货物)的应用还没大范围铺开。
城配物流场景中,无人物流最先在电商快递领域落地。因为电商快递自动化、标准化程度高,且顺丰、EMS、三通一达等头部快递企业市场集中度高,能集中投入无人物流设备快速推广。城配业务里,商超快消占比最大(约 40%),生鲜冷链、电商快递各占 20%,即时物流和其他业务各占 10%。另外,2024 - 2025 年快递件数保持 20% 的增长,也给无人物流带来了需求。
从车辆渗透节奏看,无人物流先瞄准微客、轻客、微卡这些车型(货箱容积 3 - 15m³,适合城市内或城市到乡镇配送)。2024 年国内物流车销量 275 万辆,其中微卡 72 万辆、轻客 44 万辆、微客 26 万辆。按照发展节奏,第一阶段无人物流对这些车型的渗透率能到 30%,对应每年约 45 万辆的市场;第二阶段会向轻卡渗透(渗透率 20%,对应每年约 15 万辆),中期无人物流有 60 万辆 / 年的市场空间,远期能到 100 - 150 万辆。
#衍度 #行业探秘局 #无人物流 #行业趋势 #行业观察 #行业信息 #行业认知


