手机版
二维码
购物车
(
0
)
供应
求购
公司
团购
展会
资讯
招商
品牌
人才
知道
专题
图库
视频
下载
商圈
推广
热搜:
采购方式
甲带
滤芯
气动隔膜泵
减速机
减速机型号
带式称重给煤机
履带
链式给煤机
无级变速机
首页
供应
求购
公司
团购
展会
资讯
招商
品牌
人才
知道
专题
图库
视频
下载
商圈
首页
>
资讯
>
电工电气
南网:人工智能赋能电力系统安全稳定研究
日期:2025-11-08 03:40:30 来源:网络整理 作者:本站编辑
评论:0
南网:人工智能赋能电力系统安全稳定研究
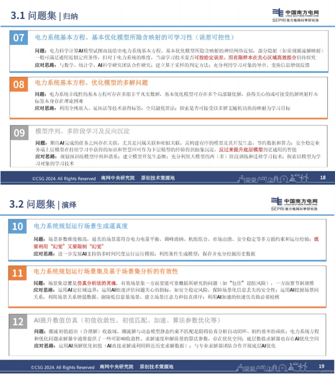
《人工智能赋能电力系统安全稳定研究》的PPT来自李诗旸博士(带领团队开展大电网安全稳定分析控制及其与人工智能融合研究,并对南方电网主网安全稳定运行提供相关技术支持 ),PPT深入探讨了AI在电力系统安全稳定研究中的应用动力和范式空间,提出了面临的挑战性问题及应对思考。
#人工智能
#电力系统安全
#人工智能在电力系统中的应用
#职场
#能源
#留学生
#南网备考
#电网
打赏
更多
>
同类资讯
• 汽车零部件供货商企业无偿内推
0
条
相关评论
推荐图文
推荐资讯
点击排行
0
1
稳压器
0
2
铜柱式大功率150KVA稳压器
0
3
三相电力稳压器和普通稳压器区别在哪?
0
4
1500卖30KVA稳压器 需要自己来拉
0
5
高低压智能组合式稳压器!SBW大功率稳压器
0
6
工厂大功率稳压器的作用
0
7
大功率交流稳压器的作用
0
8
大功率稳压器有必要买吗?
0
9
80kw稳压器是智商税吗?
网站首页
|
关于我们
|
联系方式
|
使用协议
|
版权隐私
|
网站地图
|
排名推广
|
广告服务
|
积分换礼
|
网站留言
|
RSS订阅
|
违规举报
|
皖ICP备20008326号-18
(c)2008-2022 免费发布网 All Rights Reserved