



电力系统方向的科研蓝海来啦!找不到创新点的同学可以结合人工智能!轻松冲高区!
.
?电力系统结合人工智能好发文的热点选题:
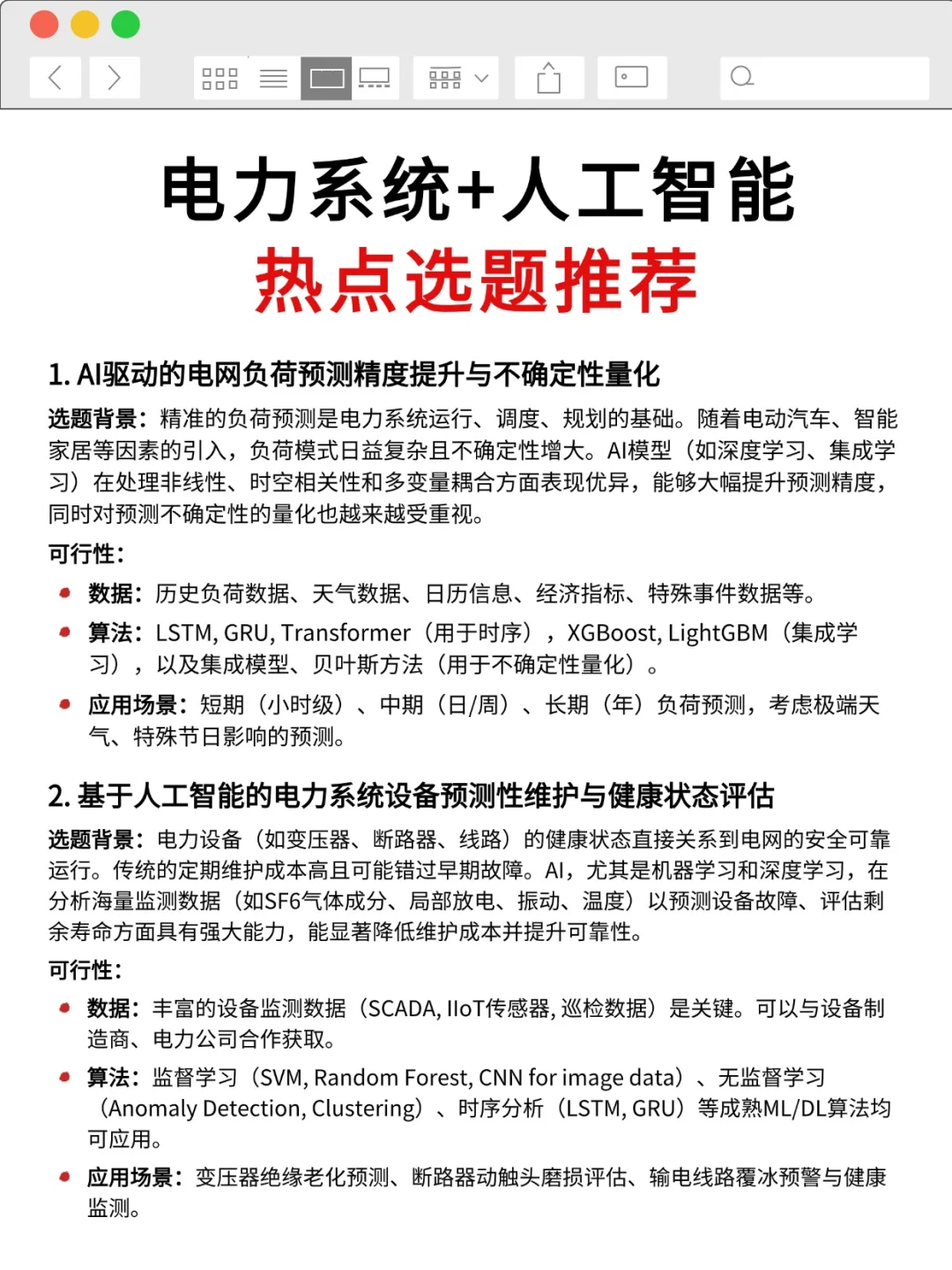
1⃣️AI驱动的电网负荷预测精度提升与不确定性量化
2⃣️基于人工智能的电力系统设备预测性维护与健康状态评估
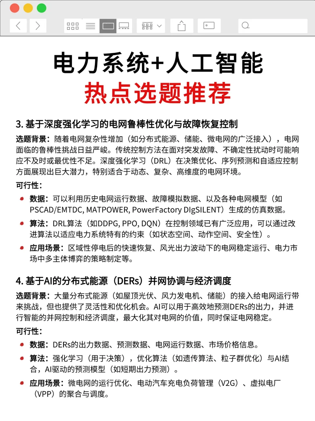
3⃣️基于深度强化学习的电网鲁棒性优化与故障恢复控制
4⃣️基于AI的分布式能源(DERs)并网协调与经济调度
5⃣️AI在电网数据安全与网络攻击检测与防御中的应用
6⃣️AI赋能的新型电力市场设计与优化(例如,考虑碳排放、灵活性等)
.
?♀️team在电力系统结合人工智能这块有完整的学习路径和成熟idea,想要学习/发文的欢迎dd~
#电力 #电力系统 #电力工程 #工程师 #研究生 #人工智能 #深度学习 #机器学习 #深度学习与神经网络 #提供思路和创新点 #选题
.
?电力系统结合人工智能好发文的热点选题:
1⃣️AI驱动的电网负荷预测精度提升与不确定性量化
2⃣️基于人工智能的电力系统设备预测性维护与健康状态评估
3⃣️基于深度强化学习的电网鲁棒性优化与故障恢复控制
4⃣️基于AI的分布式能源(DERs)并网协调与经济调度
5⃣️AI在电网数据安全与网络攻击检测与防御中的应用
6⃣️AI赋能的新型电力市场设计与优化(例如,考虑碳排放、灵活性等)
.
?♀️team在电力系统结合人工智能这块有完整的学习路径和成熟idea,想要学习/发文的欢迎dd~
#电力 #电力系统 #电力工程 #工程师 #研究生 #人工智能 #深度学习 #机器学习 #深度学习与神经网络 #提供思路和创新点 #选题


