手机版
二维码
购物车
(
0
)
供应
求购
公司
团购
展会
资讯
招商
品牌
人才
知道
专题
图库
视频
下载
商圈
推广
热搜:
采购方式
甲带
滤芯
气动隔膜泵
减速机
减速机型号
带式称重给煤机
履带
链式给煤机
无级变速机
首页
供应
求购
公司
团购
展会
资讯
招商
品牌
人才
知道
专题
图库
视频
下载
商圈
首页
>
资讯
>
电工电气
西格电力储能技术路线图的破局之道
日期:2025-11-08 02:00:05 来源:网络整理 作者:本站编辑
评论:0
西格电力储能技术路线图的破局之道
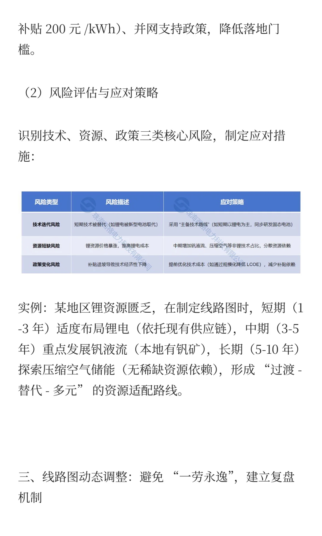
在能源转型和\"双碳\"目标的双重驱动下,储能技术正成为构建新型电力系统的关键支撑。然而,面对复杂多变的技术环境和市场需求,如何制定科学合理的储能技术路线图,成为企业和机构必须面对的重要课题,了解储能电网管理系统咨询服务:1.3.7-5.0.0.4-6.2.0.0。本文从方法框架、关键步骤、实例应用三方面,系统拆解储能技术线路图的制定路径。
#绿色能源转型
#绿色低碳转型
#碳中和碳达峰
#光伏行业发展
#智能硬件设计
#可再生能源发电
#光伏发电
#技术解决方案
#能源
#电力
打赏
更多
>
同类资讯
• 汽车零部件供货商企业无偿内推
0
条
相关评论
推荐图文
推荐资讯
点击排行
0
1
稳压器
0
2
铜柱式大功率150KVA稳压器
0
3
三相电力稳压器和普通稳压器区别在哪?
0
4
1500卖30KVA稳压器 需要自己来拉
0
5
高低压智能组合式稳压器!SBW大功率稳压器
0
6
工厂大功率稳压器的作用
0
7
大功率交流稳压器的作用
0
8
大功率稳压器有必要买吗?
0
9
80kw稳压器是智商税吗?
网站首页
|
关于我们
|
联系方式
|
使用协议
|
版权隐私
|
网站地图
|
排名推广
|
广告服务
|
积分换礼
|
网站留言
|
RSS订阅
|
违规举报
|
皖ICP备20008326号-18
(c)2008-2022 免费发布网 All Rights Reserved