手机版
二维码
购物车
(
0
)
供应
求购
公司
团购
展会
资讯
招商
品牌
人才
知道
专题
图库
视频
下载
商圈
推广
热搜:
采购方式
甲带
滤芯
气动隔膜泵
减速机
带式称重给煤机
履带
减速机型号
链式给煤机
无级变速机
首页
供应
求购
公司
团购
展会
资讯
招商
品牌
人才
知道
专题
图库
视频
下载
商圈
首页
>
资讯
>
社会热点
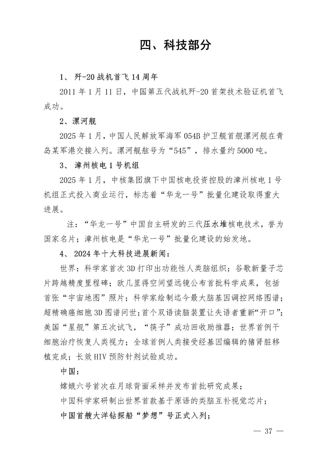
2025年时政热点合集?26老公人必看!
日期:2025-11-08 01:47:08 来源:网络整理 作者:本站编辑
评论:0
2025年时政热点合集?26老公人必看!
#记录吧就现在
#热点
#时政热点
#时政
#25时政
#26考公
#事业编
#国考
#备考
#备考资料
打赏
更多
>
同类资讯
• 大学刚毕业,怎么半小时摸清行
0
条
相关评论
推荐图文
推荐资讯
点击排行
0
1
?二十届四中全会相关知识点!
0
2
?每日时政打卡 | 2025年11月3日
0
3
2025年1月-10月时政热点汇总?
0
4
2025.11.03? 24小时全球政军热点速递
0
5
每日打卡 2025年11月2日
0
6
2025年11月6日新闻联播主要内容学习
0
7
跟着新闻联播学公考时政2025.11.6
0
8
每日时政11月7日?
0
9
2025年时政热点合集?26老公人必看!
网站首页
|
关于我们
|
联系方式
|
使用协议
|
版权隐私
|
网站地图
|
排名推广
|
广告服务
|
积分换礼
|
网站留言
|
RSS订阅
|
违规举报
|
皖ICP备20008326号-18
(c)2008-2022 免费发布网 All Rights Reserved