推广 热搜: 采购方式  甲带  滤芯  气动隔膜泵  带式称重给煤机  减速机型号  无级变速机  链式给煤机  履带  减速机 

绿电直连平台层核心能力:数据中台构建与算

   日期:2025-11-07 22:38:29     来源:网络整理    作者:本站编辑    评论:0    
绿电直连平台层核心能力:数据中台构建与算

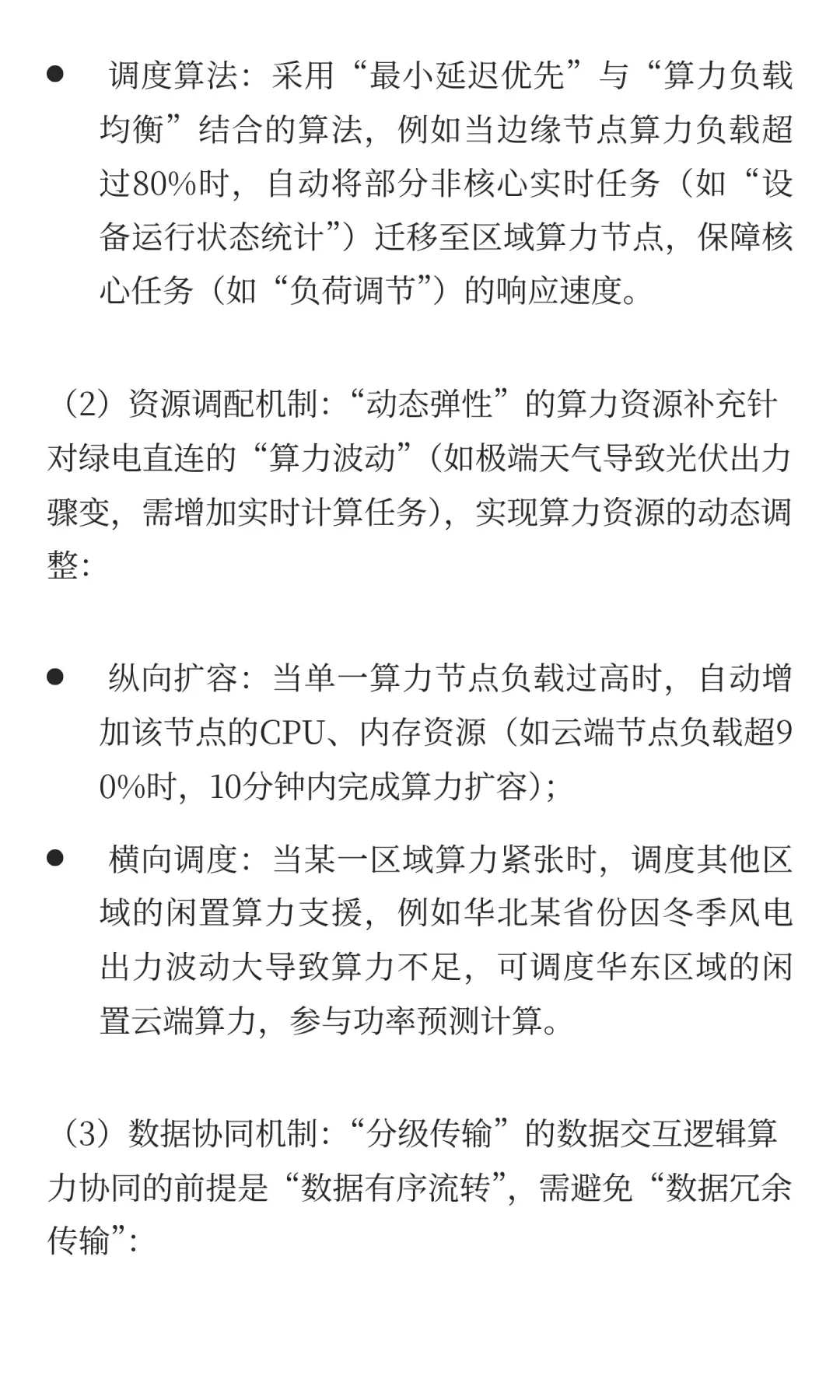
绿电直连平台层核心能力:数据中台构建与算

绿电直连平台层核心能力:数据中台构建与算

绿电直连平台层核心能力:数据中台构建与算

绿电直连平台层核心能力:数据中台构建与算

绿电直连平台层核心能力:数据中台构建与算

绿电直连平台层核心能力:数据中台构建与算

绿电直连平台层核心能力:数据中台构建与算

绿电直连平台层核心能力:数据中台构建与算

绿电直连平台层核心能力:数据中台构建与算

绿电直连平台层核心能力:数据中台构建与算

绿电直连平台层核心能力:数据中台构建与算

绿电直连平台层核心能力:数据中台构建与算

绿电直连平台层核心能力:数据中台构建与算

绿电直连平台层核心能力:数据中台构建与算

绿电直连平台层核心能力:数据中台构建与算

绿电直连平台层核心能力:数据中台构建与算

绿电直连平台层核心能力:数据中台构建与算

在绿电直连“发电-传输-消纳-监管”的全链路中,平台层是串联各方资源、实现高效协同的“中枢大脑”。其核心价值既非发电侧的设备运维,也非用户侧的负荷管理,而是通过数据中台打破信息孤岛、通过算力协同提升处理效率,最终解决绿电直连中“数据不通、算力不足、决策滞后”的核心痛点,西格电力提供绿电直连管理系统服务,赋能精准决策与高效运营。本文将从技术架构、实施路径与协同价值三方面,拆解数据中台与算力协同的关键设计要点,为绿电直连平台层建设提供可落地的技术框架。
#绿色能源转型 #绿色低碳转型 #碳中和碳达峰 #碳排放 #光伏行业发展 #建筑数字化 #数字化企业 #可再生能源发电 #数字化 #电力
 
打赏
 
更多>同类资讯
0相关评论

推荐图文
推荐资讯
点击排行
网站首页  |  关于我们  |  联系方式  |  使用协议  |  版权隐私  |  网站地图  |  排名推广  |  广告服务  |  积分换礼  |  网站留言  |  RSS订阅  |  违规举报  |  皖ICP备20008326号-18
Powered By DESTOON