推广 热搜: 采购方式  甲带  滤芯  气动隔膜泵  带式称重给煤机  减速机型号  减速机  链式给煤机  履带  无级变速机 

公司新来了一个采购助理

   日期:2025-11-07 11:34:14     来源:网络整理    作者:本站编辑    评论:0    
公司新来了一个采购助理

公司新来了一个采购助理

公司新来了一个采购助理

公司新来了一个采购助理

公司新来了一个采购助理

公司新来了一个采购助理

公司新来了一个采购助理

公司新来了一个采购助理

公司新来了一个采购助理

公司新来了一个采购助理

公司新来了一个采购助理

公司新来了一个采购助理

公司新来了一个采购助理

公司新来了一个采购助理

公司新来了一个采购助理

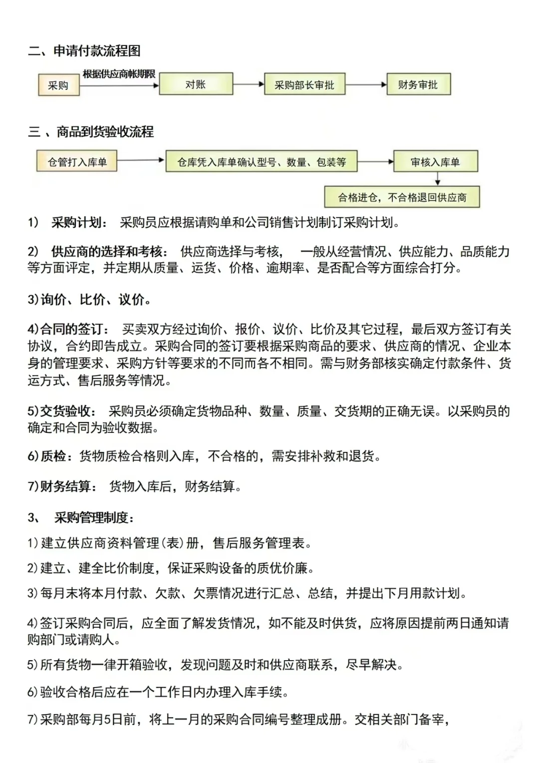
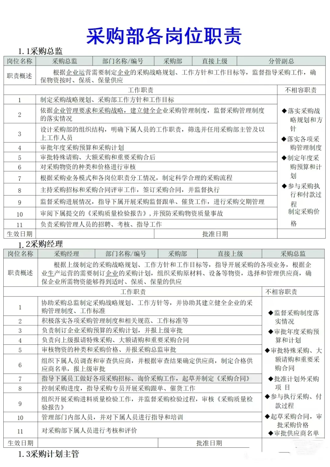
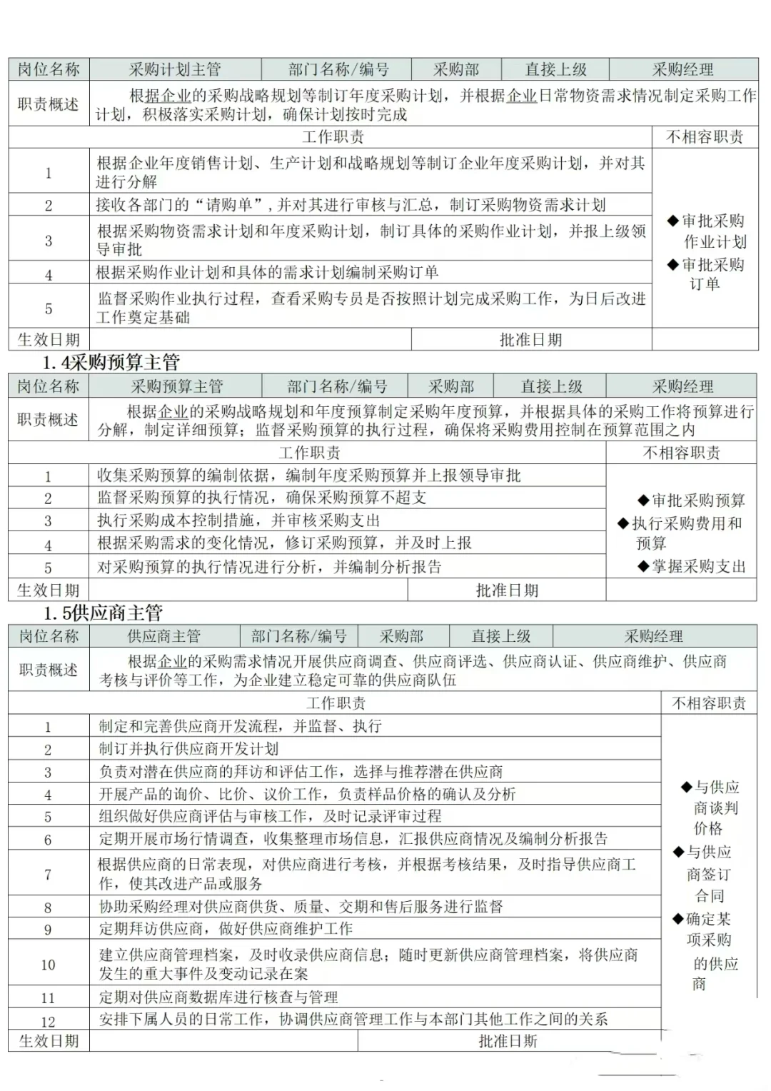
公司新来了一个采购助理,只有1段跟单的经历,没有任何业务经验,为了能让她快些熟悉工作,给她整理了这些笔记让她看,现在已经能自己完成一些安排的任务了,大家可以一起参考一下#采购 #采购日常 #采购部 #供应链管理 #采购与供应链管理 #采购管理 #供应链 #初入职场 #初入职场 #干货
 
打赏
 
更多>同类资讯
0相关评论

推荐图文
推荐资讯
点击排行
网站首页  |  关于我们  |  联系方式  |  使用协议  |  版权隐私  |  网站地图  |  排名推广  |  广告服务  |  积分换礼  |  网站留言  |  RSS订阅  |  违规举报  |  皖ICP备20008326号-18
Powered By DESTOON