





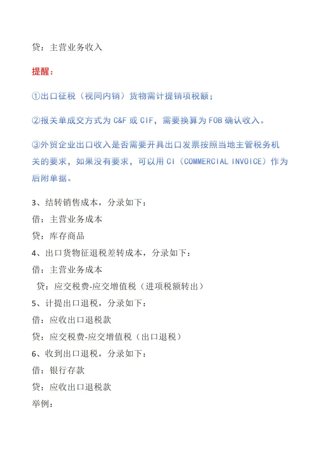
✨刚入行外贸会计的姐妹集合!熬夜整理的出口退税保姆级教程,从备案到入账一网打尽!(附全套分录模板)
?【退税资格3大门槛】
1⃣ 必需是一般纳税人
2⃣ 有进出口经营权
3⃣ 完成三部门备案:
✅海关备案
✅电子口岸卡
✅税务部门退税资格
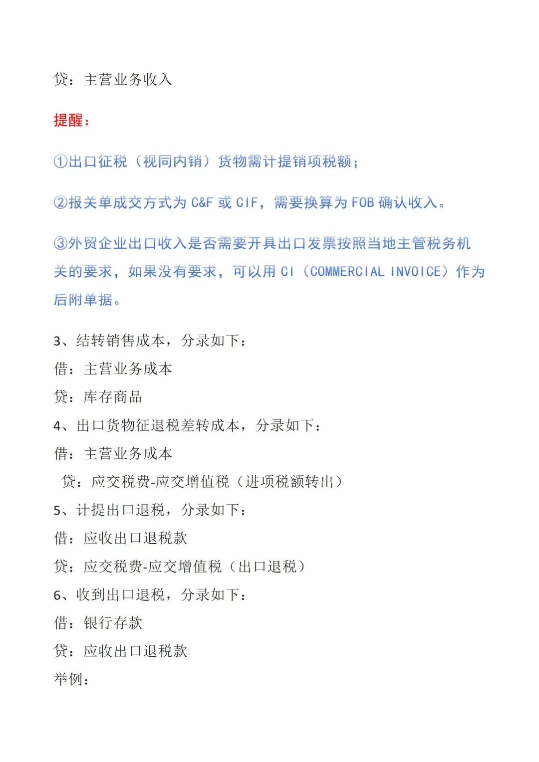
?【退税金额计算公式】
应退增值税=计税依据×退税率
⚠计税依据=gou货发票不含税金额(附4种情形对照表↓)
?【6步账务处理全流程】
1⃣采gou货物(取得专票)
借:库存商品
应交税费-进项税额
贷:应付账款
❗必需做「退税勾选」!别等出口后才勾选
2⃣确认外销收入(FOB价为准)
借:应收账款
贷:主营业务收入
⚠CIF/CFR成交要换算成FOB!
⚠视同内销需计提销项税
3⃣结转销售费用
借:主营业务费用
贷:库存商品
4⃣征退税差转费用(要点!)
借:主营业务费用
贷:应交税费-进项税额转出
5⃣计提出口退税
借:应收出口退税款
贷:应交税费-出口退税
6⃣收到退税款
借:账户存款
贷:应收出口退税款
?【实战案例】
3月出口FOB价10万美元(汇率7.1865)
✅采gou发票5张:不含税60万,进项7.8万
✅退税率9% → 应退税额=60万×9%=5.4万
4月收到退税分录:
借:账户存款 54000
贷:应收出口退税款 54000
?【新人避坑指南】
?同一商品进销项税率不一致(如gou进13%,出口退9%)
?报关单日期超90天未申报退税
?漏做进项税额转出(征退税率差部分)
?【附赠资料包】
❶出口退税备案流程图
❷FOB价格换算公式表
❸征退税率差自动计算表
?留意+评论“退税”无偿获取
#外贸会计 #出口退税 #财务实作
#会计干货 #会计 #财务
?【退税资格3大门槛】
1⃣ 必需是一般纳税人
2⃣ 有进出口经营权
3⃣ 完成三部门备案:
✅海关备案
✅电子口岸卡
✅税务部门退税资格
?【退税金额计算公式】
应退增值税=计税依据×退税率
⚠计税依据=gou货发票不含税金额(附4种情形对照表↓)
?【6步账务处理全流程】
1⃣采gou货物(取得专票)
借:库存商品
应交税费-进项税额
贷:应付账款
❗必需做「退税勾选」!别等出口后才勾选
2⃣确认外销收入(FOB价为准)
借:应收账款
贷:主营业务收入
⚠CIF/CFR成交要换算成FOB!
⚠视同内销需计提销项税
3⃣结转销售费用
借:主营业务费用
贷:库存商品
4⃣征退税差转费用(要点!)
借:主营业务费用
贷:应交税费-进项税额转出
5⃣计提出口退税
借:应收出口退税款
贷:应交税费-出口退税
6⃣收到退税款
借:账户存款
贷:应收出口退税款
?【实战案例】
3月出口FOB价10万美元(汇率7.1865)
✅采gou发票5张:不含税60万,进项7.8万
✅退税率9% → 应退税额=60万×9%=5.4万
4月收到退税分录:
借:账户存款 54000
贷:应收出口退税款 54000
?【新人避坑指南】
?同一商品进销项税率不一致(如gou进13%,出口退9%)
?报关单日期超90天未申报退税
?漏做进项税额转出(征退税率差部分)
?【附赠资料包】
❶出口退税备案流程图
❷FOB价格换算公式表
❸征退税率差自动计算表
?留意+评论“退税”无偿获取
#外贸会计 #出口退税 #财务实作
#会计干货 #会计 #财务


