推广 热搜: 采购方式  甲带  滤芯  气动隔膜泵  带式称重给煤机  减速机型号  无级变速机  链式给煤机  履带  减速机 

医疗器械生产质量管理规范的 新 旧 分析

   日期:2025-11-07 02:02:56     来源:网络整理    作者:本站编辑    评论:0    
医疗器械生产质量管理规范的 新 旧 分析

医疗器械生产质量管理规范的 新 旧 分析

医疗器械生产质量管理规范的 新 旧 分析

医疗器械生产质量管理规范的 新 旧 分析

医疗器械生产质量管理规范的 新 旧 分析

医疗器械生产质量管理规范的 新 旧 分析

医疗器械生产质量管理规范的 新 旧 分析

医疗器械生产质量管理规范的 新 旧 分析

医疗器械生产质量管理规范的 新 旧 分析

医疗器械生产质量管理规范的 新 旧 分析

医疗器械生产质量管理规范的 新 旧 分析

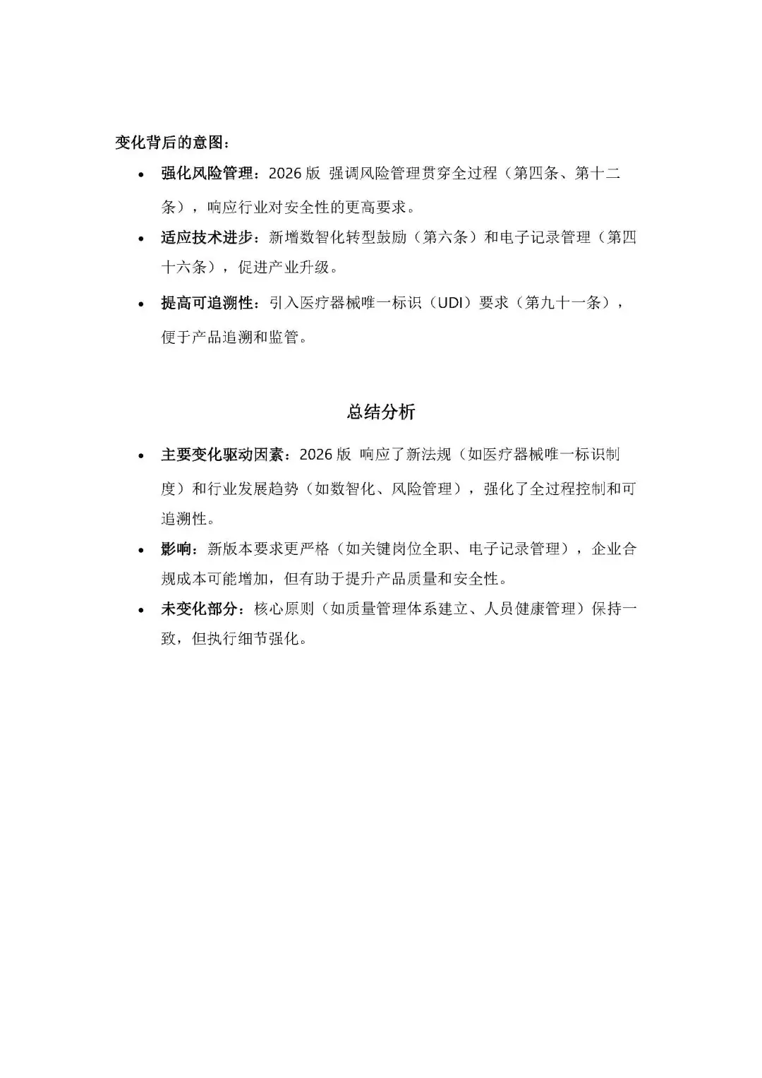
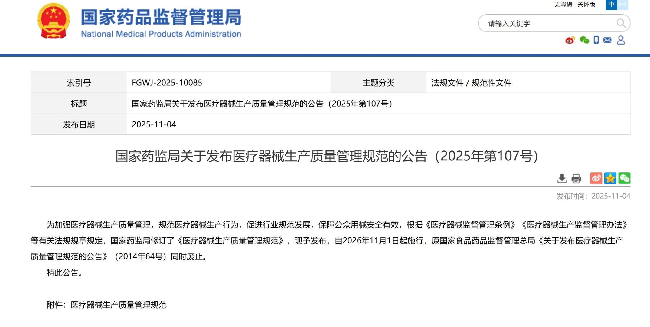
根据《医疗器械监督管理条例》《医疗器械生产监督管理办法》等有关法规规章规定,国家药监局修订了《医疗器械生产质量管理规范》,现予发布,自2026年11月1日起施行,原国家食品药品监督管理总局《关于发布医疗器械生产质量管理规范的公告》(2014年64号)同时废止。#医疗器械注册 #GMP #对比分析
 
打赏
 
更多>同类资讯
0相关评论

推荐图文
推荐资讯
点击排行
网站首页  |  关于我们  |  联系方式  |  使用协议  |  版权隐私  |  网站地图  |  排名推广  |  广告服务  |  积分换礼  |  网站留言  |  RSS订阅  |  违规举报  |  皖ICP备20008326号-18
Powered By DESTOON