推广 热搜: 采购方式  甲带  滤芯  气动隔膜泵  带式称重给煤机  减速机型号  无级变速机  链式给煤机  履带  减速机 

新旧《医疗器械生产质量管理规范》逐章对比

   日期:2025-11-07 01:20:31     来源:网络整理    作者:本站编辑    评论:0    
新旧《医疗器械生产质量管理规范》逐章对比

新旧《医疗器械生产质量管理规范》逐章对比

新旧《医疗器械生产质量管理规范》逐章对比

新旧《医疗器械生产质量管理规范》逐章对比

新旧《医疗器械生产质量管理规范》逐章对比

新旧《医疗器械生产质量管理规范》逐章对比

新旧《医疗器械生产质量管理规范》逐章对比

新旧《医疗器械生产质量管理规范》逐章对比

新旧《医疗器械生产质量管理规范》逐章对比

新旧《医疗器械生产质量管理规范》逐章对比

新旧《医疗器械生产质量管理规范》逐章对比

新旧《医疗器械生产质量管理规范》逐章对比

新旧《医疗器械生产质量管理规范》逐章对比

新旧《医疗器械生产质量管理规范》逐章对比

新旧《医疗器械生产质量管理规范》逐章对比

新旧《医疗器械生产质量管理规范》逐章对比

新旧《医疗器械生产质量管理规范》逐章对比

新旧《医疗器械生产质量管理规范》逐章对比

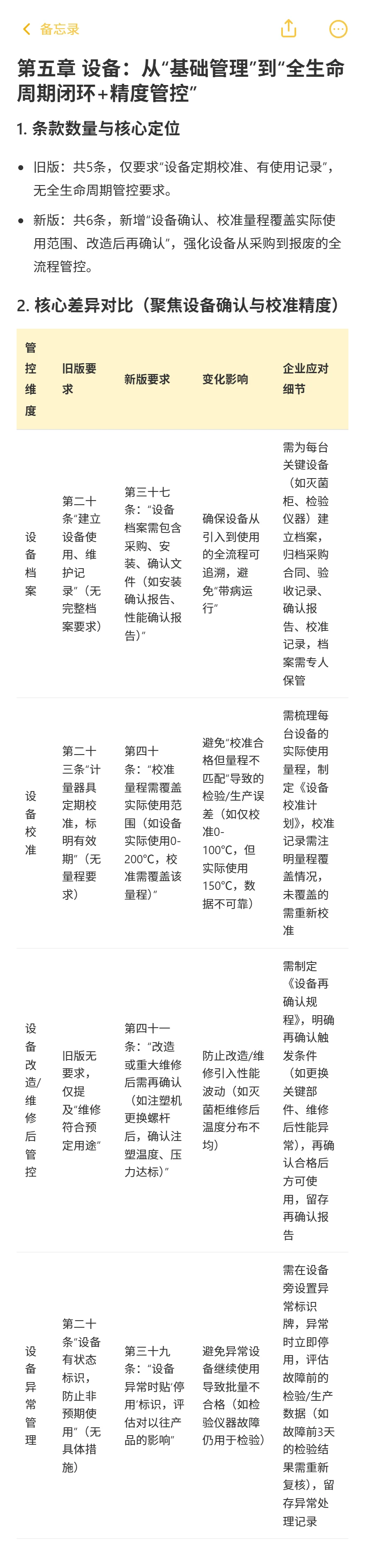
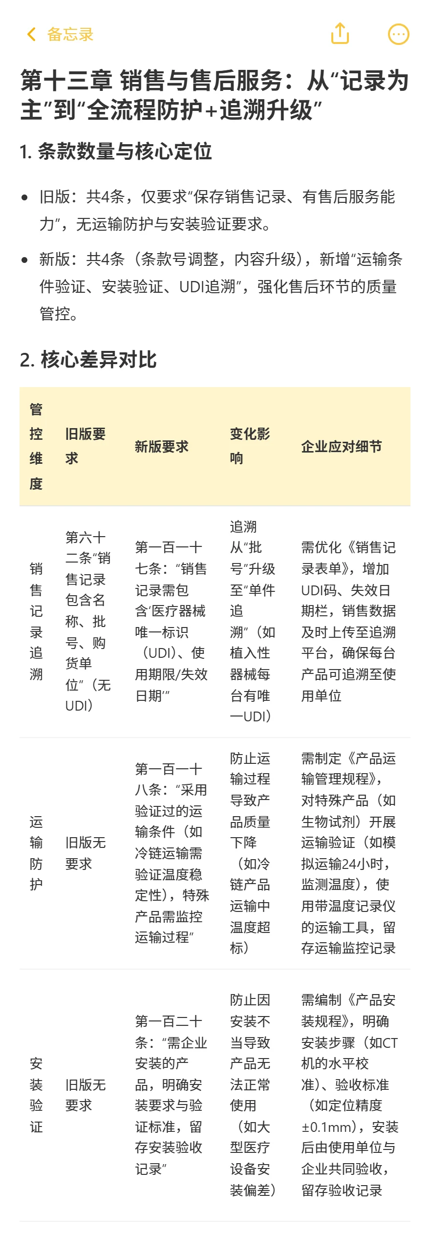
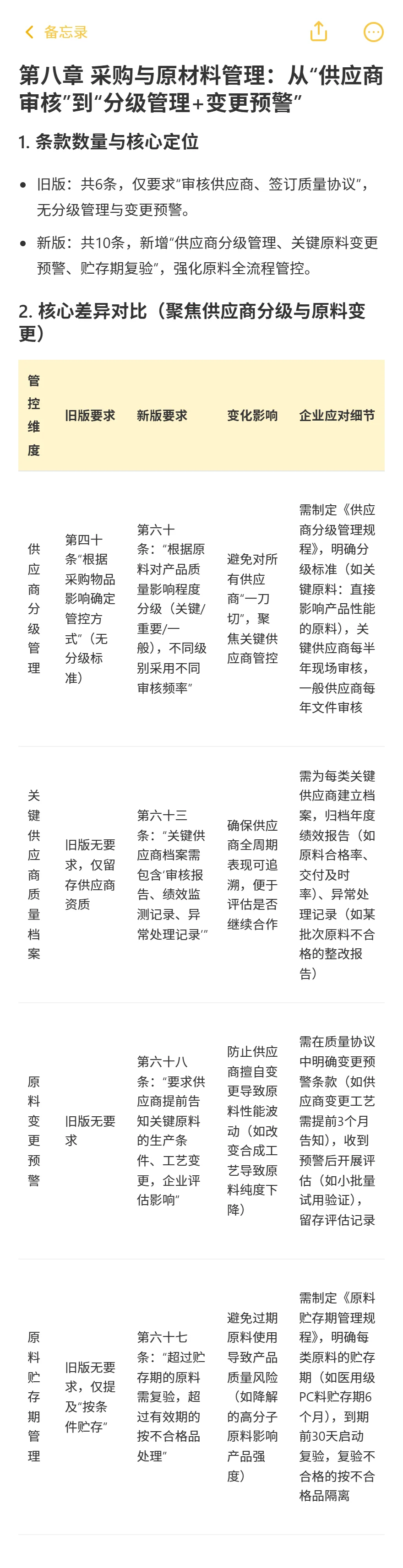
2025版《医疗器械生产质量管理规范》(以下简称新版)在2014版(以下简称旧版)基础上,通过新增章节、拆分条款、 细化要求、适配新业态完成全体系升级,从生产端管控转向全生命周期治理。下面按章节逐一拆解两版差异,明确变化细节、监管逻辑及企业落地要点。#医疗器械 #生产计划和管理 #管理制度 #规范化管理#法规 #医疗器械生产质量#医疗器械生产质量guan li#医疗器械生产质量体系 #GMP #药监局
 
打赏
 
更多>同类资讯
0相关评论

推荐图文
推荐资讯
点击排行
网站首页  |  关于我们  |  联系方式  |  使用协议  |  版权隐私  |  网站地图  |  排名推广  |  广告服务  |  积分换礼  |  网站留言  |  RSS订阅  |  违规举报  |  皖ICP备20008326号-18
Powered By DESTOON