手机版
二维码
购物车
(
0
)
供应
求购
公司
团购
展会
资讯
招商
品牌
人才
知道
专题
图库
视频
下载
商圈
推广
热搜:
采购方式
甲带
滤芯
气动隔膜泵
减速机
带式称重给煤机
履带
减速机型号
链式给煤机
无级变速机
首页
供应
求购
公司
团购
展会
资讯
招商
品牌
人才
知道
专题
图库
视频
下载
商圈
首页
>
资讯
>
通信3C
一天吃透产业链No.15:光通信
日期:2025-11-06 16:42:09 来源:网络整理 作者:本站编辑
评论:0
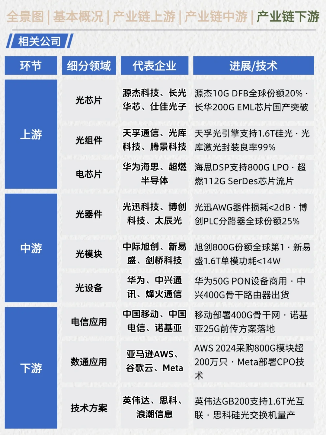
一天吃透产业链No.15:光通信
? 光模块=AI和千兆宽带的“隐形基石”!
? 全球市场2024–2029年CAGR高达22%,规模预计突破370亿美元。
⚡ 数通市场增速最快,2029年将达258亿美元,800G将在2025年超越400G,1.6T加速落地。
? 国产厂商加速突围,中际旭创、新易盛等已进入Meta、微软等AI巨头供应链。
? AI大模型+千兆光网双驱动,光模块赛道正处于高景气爆发期!
#产业链
#不懂就问有问必答
#行业研究
#理财知识
#花60天学理财
#股票知识
#A股
#AI算力
#算力
#AI
打赏
更多
>
同类资讯
• 随身WiFi怎么选?看完这篇就知道(
0
条
相关评论
推荐图文
推荐资讯
点击排行
0
1
移动办卡送手机
0
2
老4g移动卡+5g手机
0
3
物联网贴片卡帮助企业大幅度扩展芯片空间
0
4
随身Wi-Fi
0
5
又一卫星通信版来了还支持eSIM
0
6
随身WiFi怎么选?看完这篇就知道(第二部分)
网站首页
|
关于我们
|
联系方式
|
使用协议
|
版权隐私
|
网站地图
|
排名推广
|
广告服务
|
积分换礼
|
网站留言
|
RSS订阅
|
违规举报
|
皖ICP备20008326号-18
(c)2008-2022 免费发布网 All Rights Reserved