推广 热搜: 采购方式  甲带  滤芯  气动隔膜泵  带式称重给煤机  减速机型号  减速机  链式给煤机  履带  无级变速机 

这采购流程管理制度,做的太好了

   日期:2025-11-06 14:52:05     来源:网络整理    作者:本站编辑    评论:0    
这采购流程管理制度,做的太好了

这采购流程管理制度,做的太好了

这采购流程管理制度,做的太好了

这采购流程管理制度,做的太好了

这采购流程管理制度,做的太好了

这采购流程管理制度,做的太好了

这采购流程管理制度,做的太好了

这采购流程管理制度,做的太好了

这采购流程管理制度,做的太好了

这采购流程管理制度,做的太好了

这采购流程管理制度,做的太好了

这采购流程管理制度,做的太好了

这采购流程管理制度,做的太好了

这采购流程管理制度,做的太好了

这采购流程管理制度,做的太好了

这采购流程管理制度,做的太好了

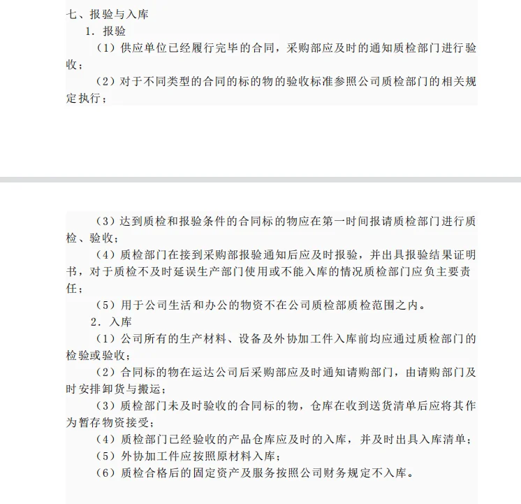
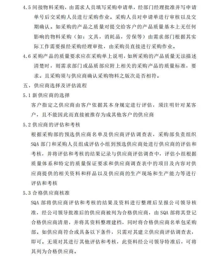
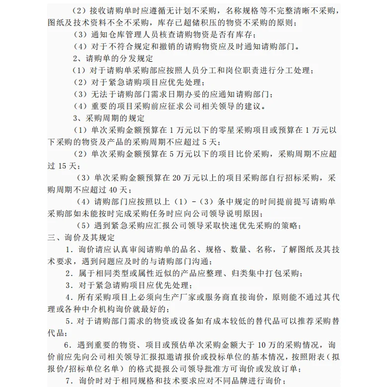
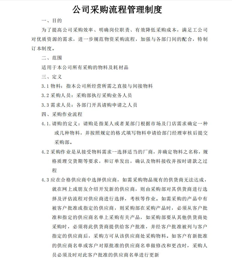
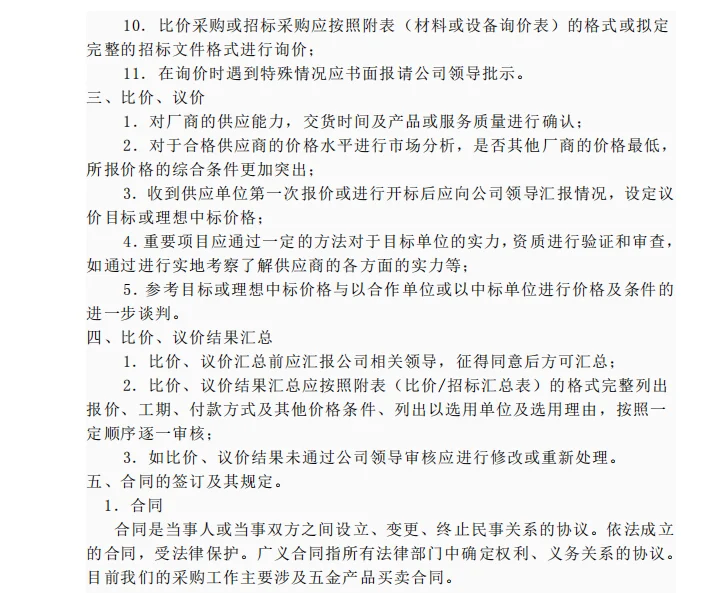
针对采购部门制定采购流程管理制度是非常有必要的,制定制度可以有效地提高采购效率,降低采购成本,满足公司货源需求,还会加强与各部门间的配合。
这不发现上海一采购经理,刚上任就实行采购流程管理制度,太厉害了,
今天就把这套采购流程管理制度分享给大家,一起来看看吧!!! 
#采购
 
打赏
 
更多>同类资讯
0相关评论

推荐图文
推荐资讯
点击排行
网站首页  |  关于我们  |  联系方式  |  使用协议  |  版权隐私  |  网站地图  |  排名推广  |  广告服务  |  积分换礼  |  网站留言  |  RSS订阅  |  违规举报  |  皖ICP备20008326号-18
Powered By DESTOON