推广 热搜: 采购方式  甲带  滤芯  气动隔膜泵  带式称重给煤机  减速机型号  减速机  链式给煤机  履带  无级变速机 

看了27岁采购主管做的采购管理制度,真佩服

   日期:2025-11-06 14:41:27     来源:网络整理    作者:本站编辑    评论:0    
看了27岁采购主管做的采购管理制度,真佩服

看了27岁采购主管做的采购管理制度,真佩服

看了27岁采购主管做的采购管理制度,真佩服

看了27岁采购主管做的采购管理制度,真佩服

看了27岁采购主管做的采购管理制度,真佩服

看了27岁采购主管做的采购管理制度,真佩服

看了27岁采购主管做的采购管理制度,真佩服

看了27岁采购主管做的采购管理制度,真佩服

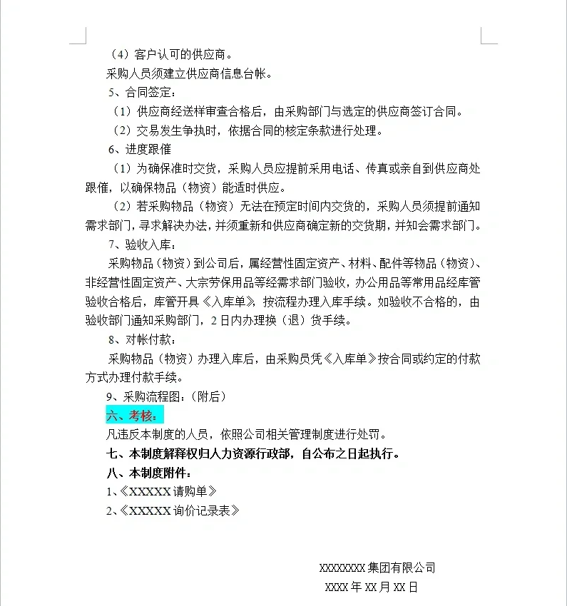
来公司一段时间,才发现我们办公室的采购主管,居然月薪3万,我就很好奇呀,大家都是27岁,为啥人家的月薪这么高,老板也不像有钱没处使的人呀。
后来还是时间久了才知道,是因为之前公司的采购管理总是乱成一团,后来还是人家站出来,编制了一套采购管理制度,才将这个难题解决了,我看完之后也是真心佩服!
#采购 #采购管理 #采购与供应链管理#公司管理制度管理 #CPPM
 
打赏
 
更多>同类资讯
0相关评论

推荐图文
推荐资讯
点击排行
网站首页  |  关于我们  |  联系方式  |  使用协议  |  版权隐私  |  网站地图  |  排名推广  |  广告服务  |  积分换礼  |  网站留言  |  RSS订阅  |  违规举报  |  皖ICP备20008326号-18
Powered By DESTOON