
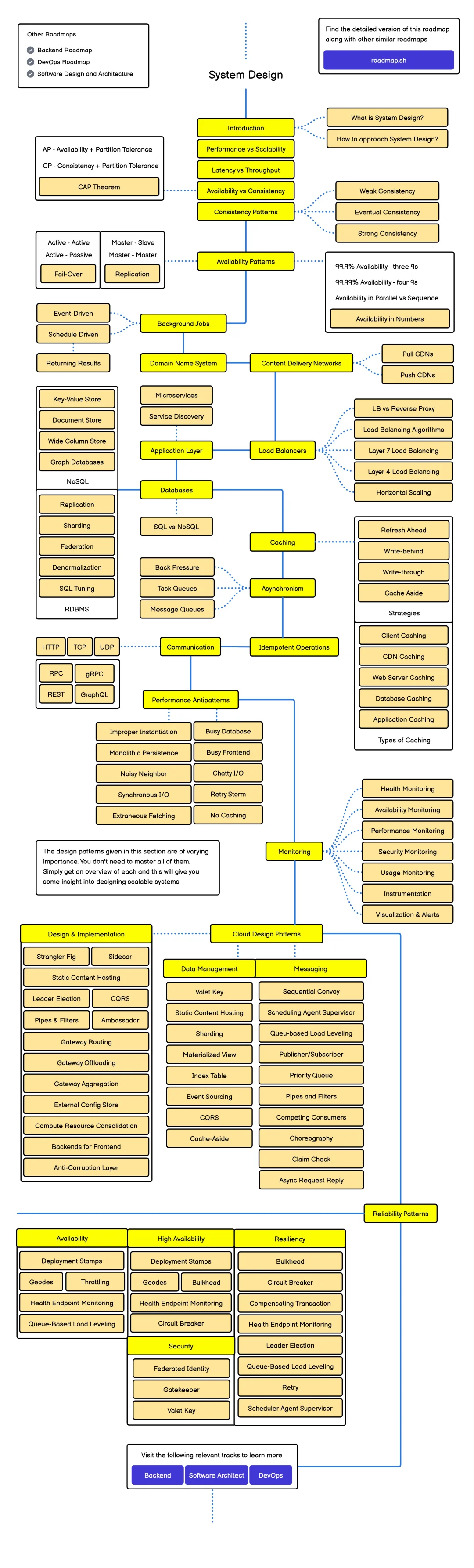
该图是一份系统设计(System Design)学习路线图,全面展示了构建可扩展、高可用系统的知识体系。
路线图从“系统设计基础”开始,介绍其定义、核心目标(性能、可扩展性、延迟与吞吐量、可用性与一致性),并深入讲解 CAP 定理(一致性、可用性、分区容错性)和一致性模型(强一致性、最终一致性、弱一致性)。
可用性模式涵盖故障转移(Fail-Over)、主从复制(Master-Slave)、主动-被动/主动-主动架构,以及 99.9%、99.99% 等 SLA 指标。
关键组件包括:
负载均衡:LB vs 反向代理、算法(轮询、加权)、Layer 7/4 负载均衡、水平扩展。
数据库:SQL 与 NoSQL 对比、分片(Sharding)、联邦、反范式化、SQL 调优、RDBMS 与 NoSQL 架构。
缓存:策略如写穿透(Write-through)、写回(Write-behind)、刷新预取(Refresh Ahead)、Cache Aside,以及客户端、CDN、数据库等多级缓存。
异步处理:任务队列、消息队列、背压(Back Pressure)、重试机制。
通信协议:HTTP、TCP、UDP、RPC、gRPC、REST、GraphQL。
系统设计模式分为:
云设计模式:如 Strangler Fig、Sidecar、Leader Election、CQRS、Pipes & Filters、Gateway Routing、Event Sourcing、Saga、Choreography 等。
数据管理:Violet Key、静态内容托管、索引表、物化视图。
消息传递:发布/订阅、优先级队列、竞争消费者。
监控与可靠性部分包括健康检查、性能、安全、使用率监控,以及可视化告警。可靠性模式涵盖部署印章(Deployment Stamps)、地理分布、限流、断路器、重试、调度代理监督等。
最后推荐结合后端、软件架构师、DevOps 等路线图深入学习。
整体结构清晰,覆盖系统设计的核心概念与实践,是工程师设计大规模系统的重要参考。
路线图从“系统设计基础”开始,介绍其定义、核心目标(性能、可扩展性、延迟与吞吐量、可用性与一致性),并深入讲解 CAP 定理(一致性、可用性、分区容错性)和一致性模型(强一致性、最终一致性、弱一致性)。
可用性模式涵盖故障转移(Fail-Over)、主从复制(Master-Slave)、主动-被动/主动-主动架构,以及 99.9%、99.99% 等 SLA 指标。
关键组件包括:
负载均衡:LB vs 反向代理、算法(轮询、加权)、Layer 7/4 负载均衡、水平扩展。
数据库:SQL 与 NoSQL 对比、分片(Sharding)、联邦、反范式化、SQL 调优、RDBMS 与 NoSQL 架构。
缓存:策略如写穿透(Write-through)、写回(Write-behind)、刷新预取(Refresh Ahead)、Cache Aside,以及客户端、CDN、数据库等多级缓存。
异步处理:任务队列、消息队列、背压(Back Pressure)、重试机制。
通信协议:HTTP、TCP、UDP、RPC、gRPC、REST、GraphQL。
系统设计模式分为:
云设计模式:如 Strangler Fig、Sidecar、Leader Election、CQRS、Pipes & Filters、Gateway Routing、Event Sourcing、Saga、Choreography 等。
数据管理:Violet Key、静态内容托管、索引表、物化视图。
消息传递:发布/订阅、优先级队列、竞争消费者。
监控与可靠性部分包括健康检查、性能、安全、使用率监控,以及可视化告警。可靠性模式涵盖部署印章(Deployment Stamps)、地理分布、限流、断路器、重试、调度代理监督等。
最后推荐结合后端、软件架构师、DevOps 等路线图深入学习。
整体结构清晰,覆盖系统设计的核心概念与实践,是工程师设计大规模系统的重要参考。


