推广 热搜: 采购方式  甲带  滤芯  气动隔膜泵  带式称重给煤机  减速机型号  减速机  链式给煤机  履带  无级变速机 

熬了十天,终于把各类采购管理整理全了

   日期:2025-11-06 11:34:57     来源:网络整理    作者:本站编辑    评论:0    
熬了十天,终于把各类采购管理整理全了

熬了十天,终于把各类采购管理整理全了

熬了十天,终于把各类采购管理整理全了

熬了十天,终于把各类采购管理整理全了

熬了十天,终于把各类采购管理整理全了

熬了十天,终于把各类采购管理整理全了

熬了十天,终于把各类采购管理整理全了

熬了十天,终于把各类采购管理整理全了

熬了十天,终于把各类采购管理整理全了

熬了十天,终于把各类采购管理整理全了

熬了十天,终于把各类采购管理整理全了

熬了十天,终于把各类采购管理整理全了

熬了十天,终于把各类采购管理整理全了

熬了十天,终于把各类采购管理整理全了

熬了十天,终于把各类采购管理整理全了

熬了十天,终于把各类采购管理整理全了

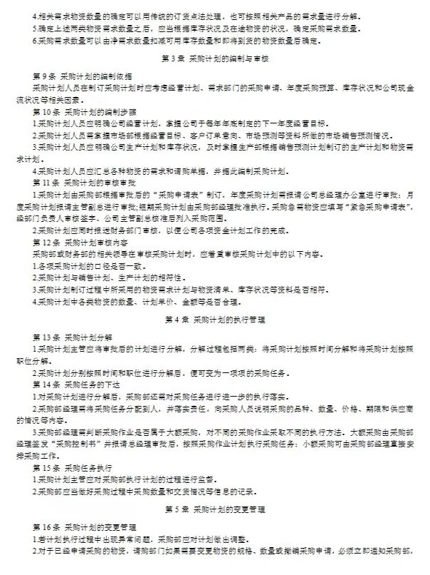
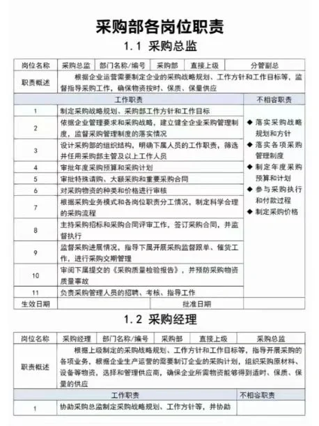
在企业中,能否保持稳定的供应与运转,以及采购成本是否能够不断保持在合理水平,采购管理是否规范至关重要。良好的采购管理能大幅提升采购作业效率。
今天给大家分享一份采购管理制度,采购岗位职责划分全面,计划、成本、项目、招标、审计等各方面制度都非常完善,一起来看看吧?
#CPPM注册职业采购经理 #采购 #采购管理 #采购与供应链管理 #企业采购 #我的收纳分享
 
打赏
 
更多>同类资讯
0相关评论

推荐图文
推荐资讯
点击排行
网站首页  |  关于我们  |  联系方式  |  使用协议  |  版权隐私  |  网站地图  |  排名推广  |  广告服务  |  积分换礼  |  网站留言  |  RSS订阅  |  违规举报  |  皖ICP备20008326号-18
Powered By DESTOON