手机版
二维码
购物车
(
0
)
供应
求购
公司
团购
展会
资讯
招商
品牌
人才
知道
专题
图库
视频
下载
商圈
推广
热搜:
采购方式
甲带
滤芯
气动隔膜泵
带式称重给煤机
减速机型号
链式给煤机
减速机
无级变速机
履带
首页
供应
求购
公司
团购
展会
资讯
招商
品牌
人才
知道
专题
图库
视频
下载
商圈
首页
>
资讯
>
纺织服装
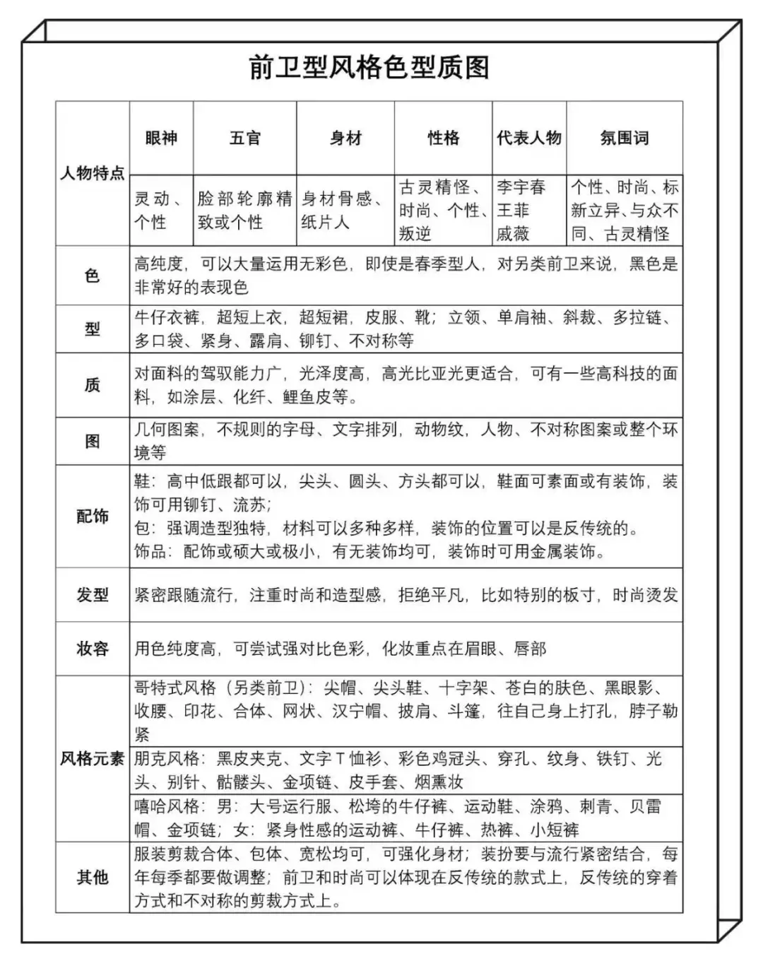
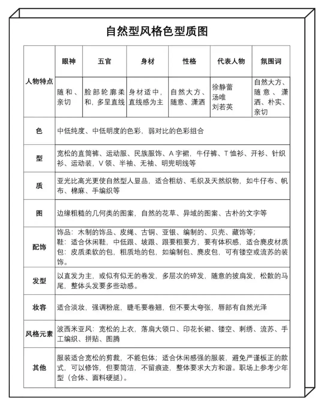
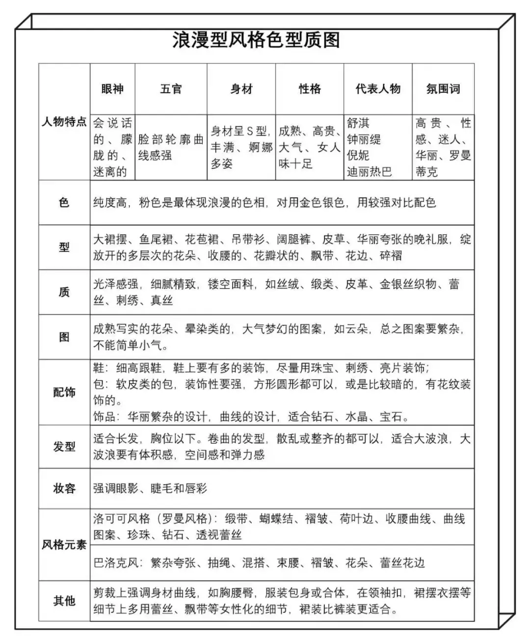
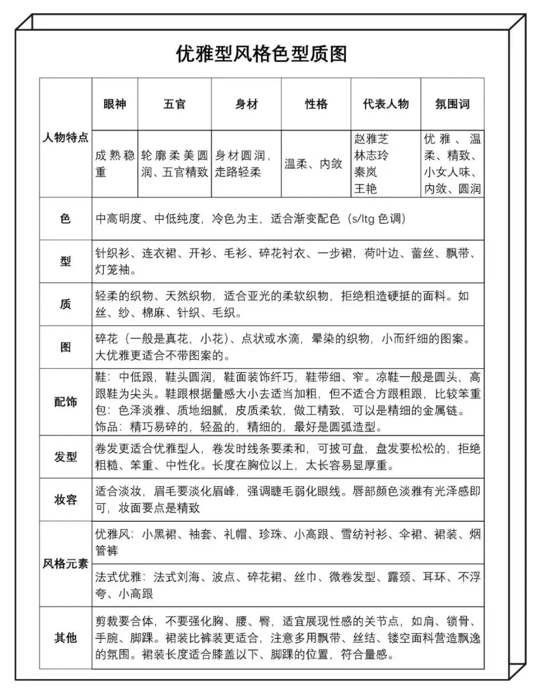
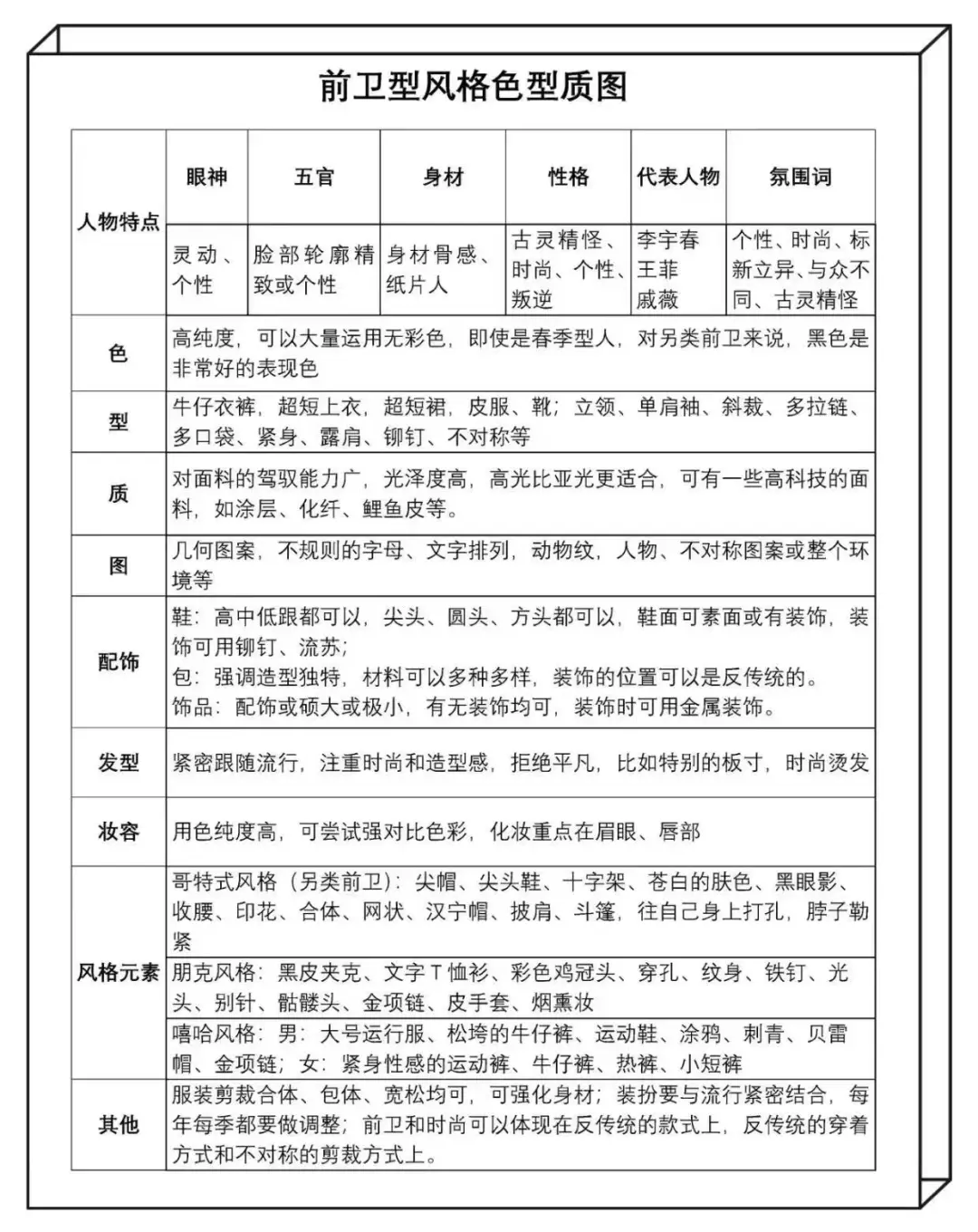
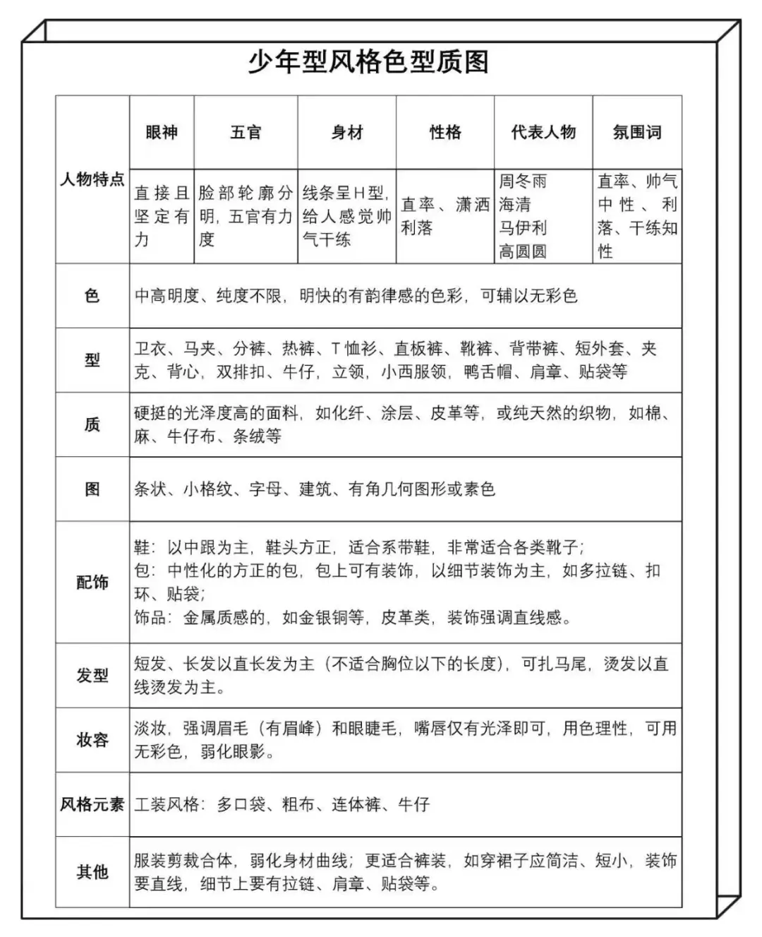
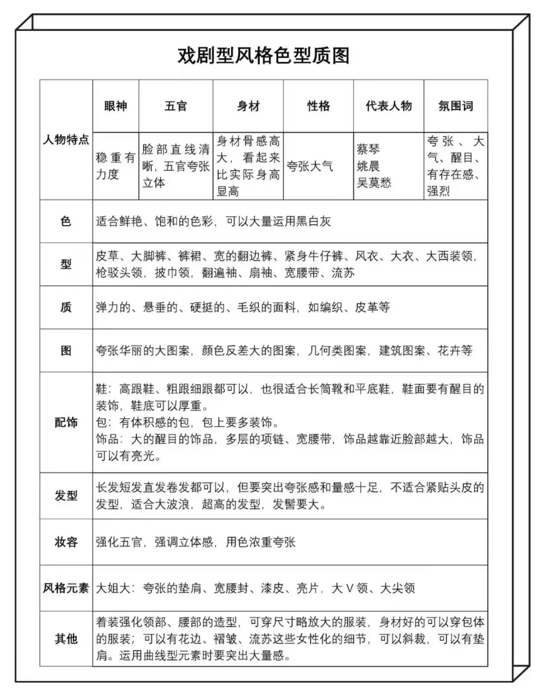
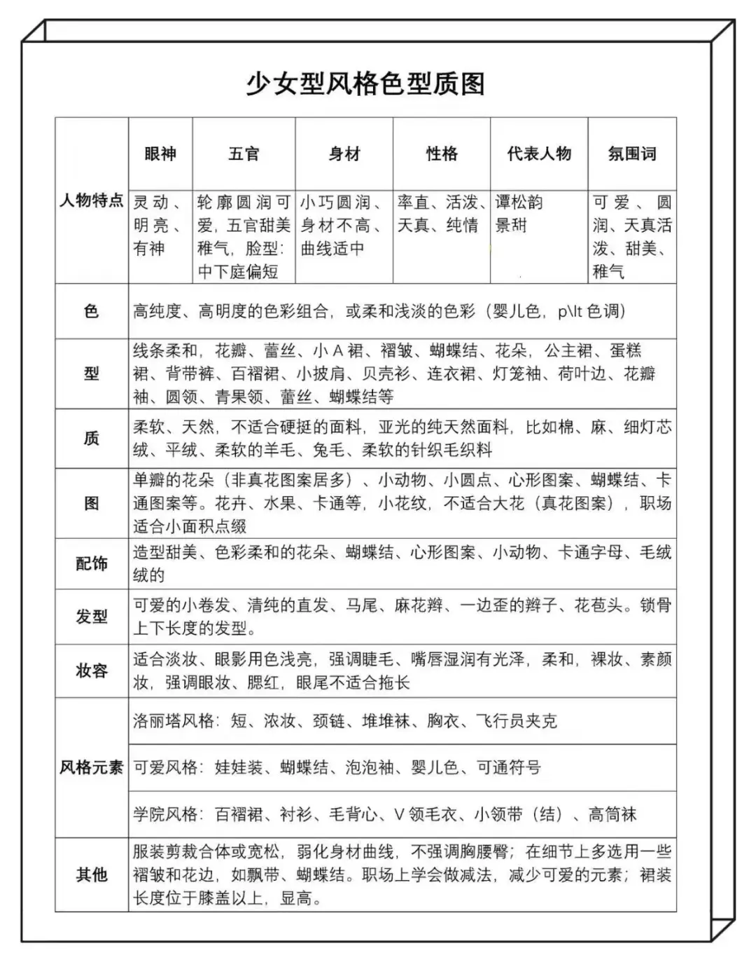
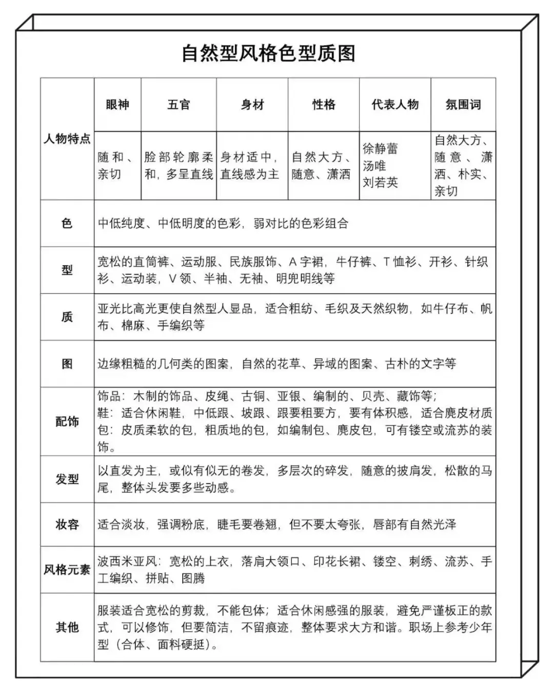
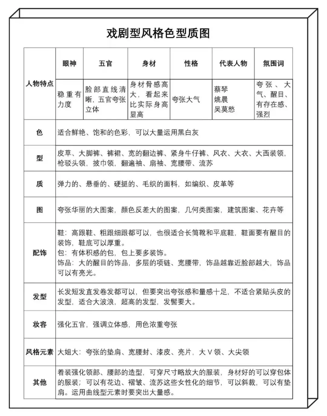
风格诊断 你发照片,我给出你的风格
日期:2025-11-06 08:54:52 来源:网络整理 作者:本站编辑
评论:0
风格诊断 你发照片,我给出你的风格
#个人风格定位
#个人风格穿搭
#找对自己的形象风格
#自我定位风格
#看脸定风格
#面部分析
#如何找到自己的风格
#色彩风格定位
打赏
更多
>
同类资讯
• 《SILKORA》 | 军事硬朗邂逅真丝优
0
条
相关评论
推荐图文
推荐资讯
点击排行
网站首页
|
关于我们
|
联系方式
|
使用协议
|
版权隐私
|
网站地图
|
排名推广
|
广告服务
|
积分换礼
|
网站留言
|
RSS订阅
|
违规举报
|
皖ICP备20008326号-18
(c)2008-2022 免费发布网 All Rights Reserved