推广 热搜: 采购方式  甲带  滤芯  气动隔膜泵  带式称重给煤机  减速机型号  减速机  链式给煤机  履带  无级变速机 

采购管理流程及办法

   日期:2025-11-06 06:21:20     来源:网络整理    作者:本站编辑    评论:0    
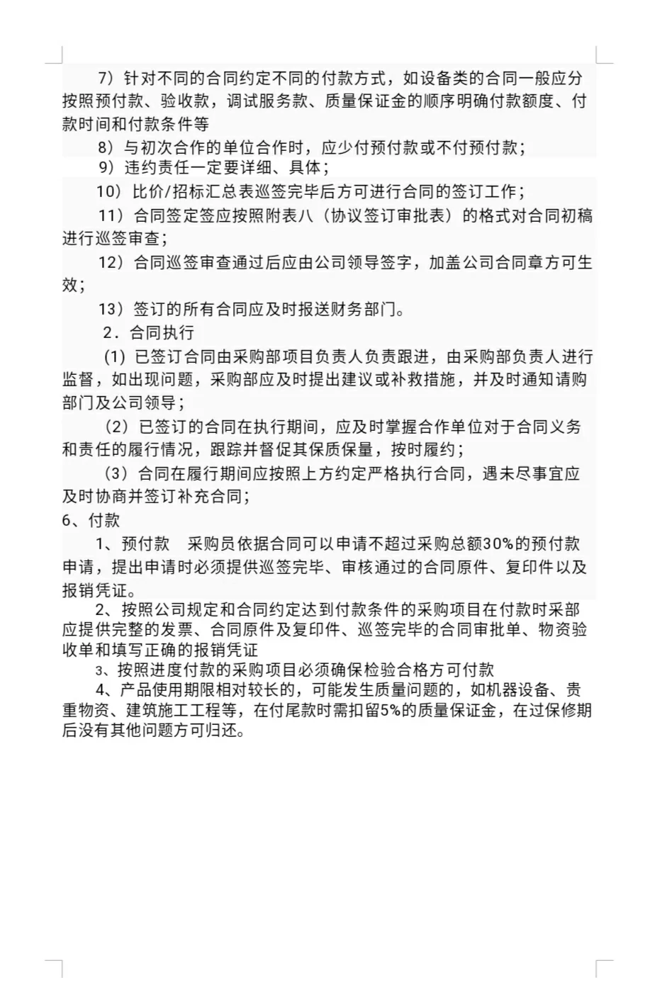
采购管理流程及办法

采购管理流程及办法

采购管理流程及办法

采购管理流程及办法

采购管理流程及办法

采购管理流程及办法

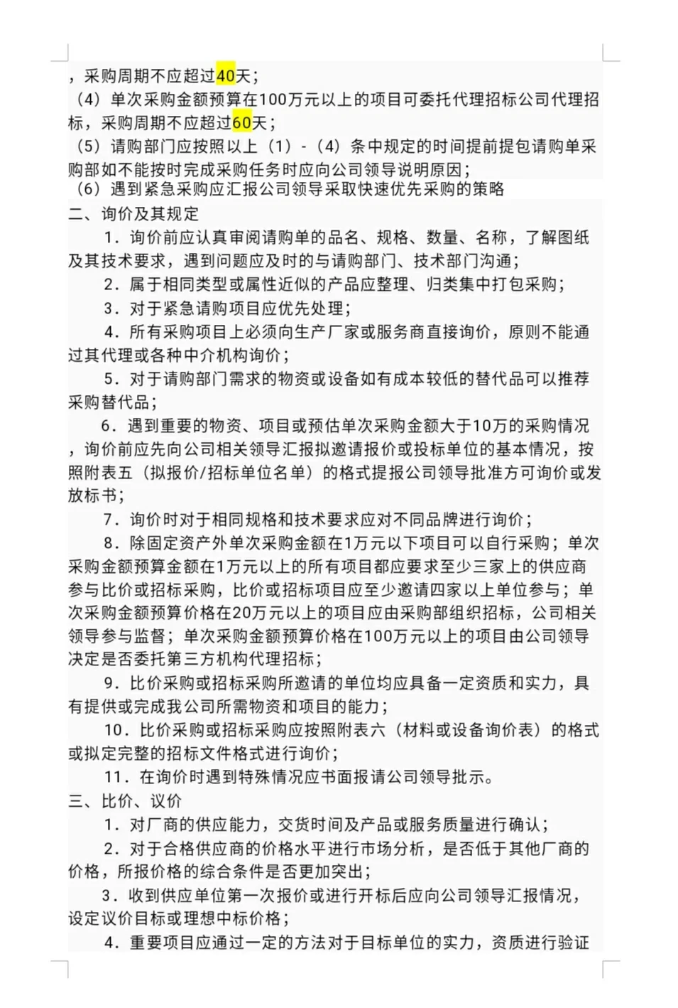
采购管理流程及办法

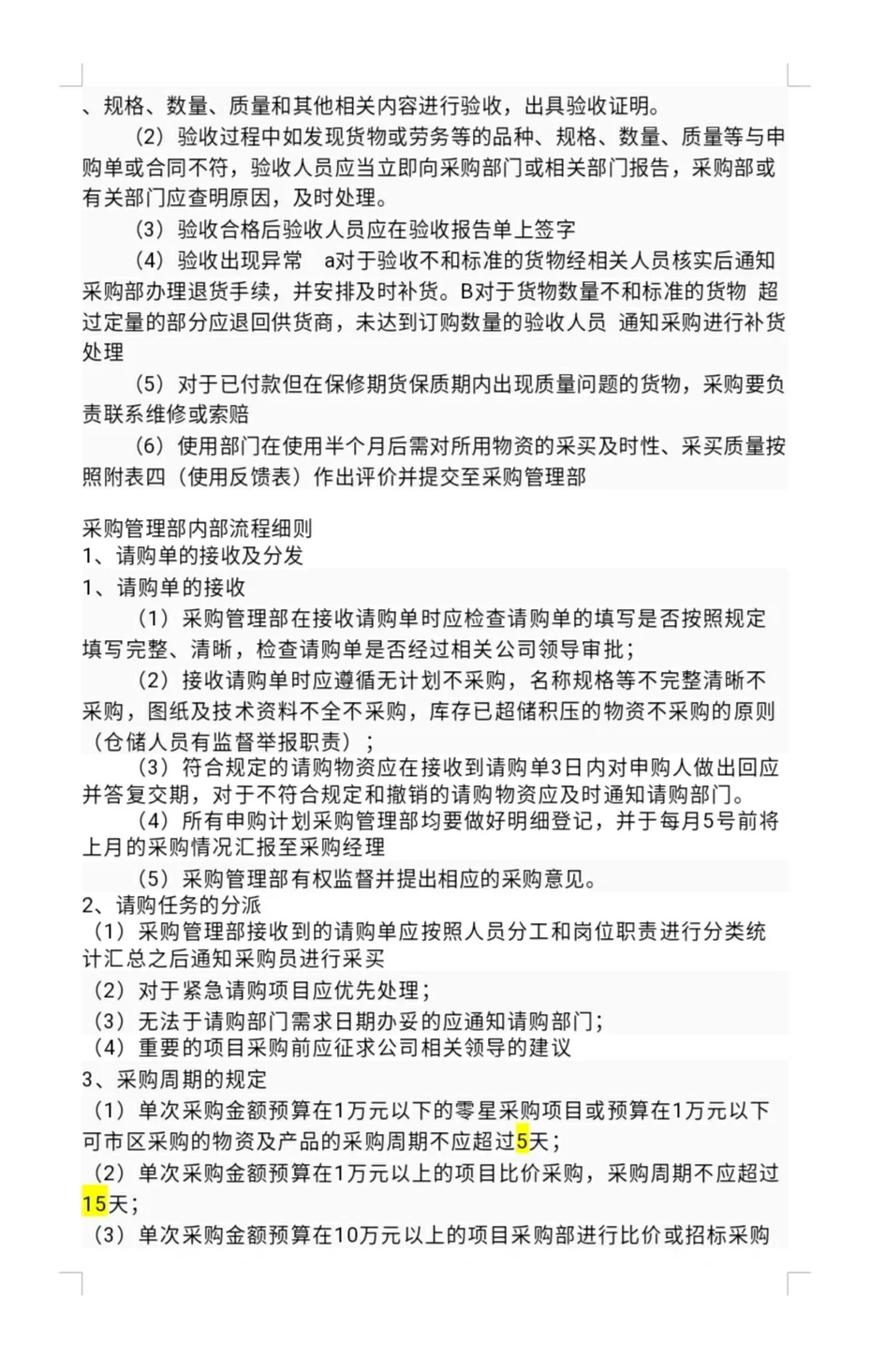
采购管理流程及办法

采购管理流程及办法

采购管理流程及办法

采购管理流程及办法

采购管理流程及办法

采购管理流程及办法

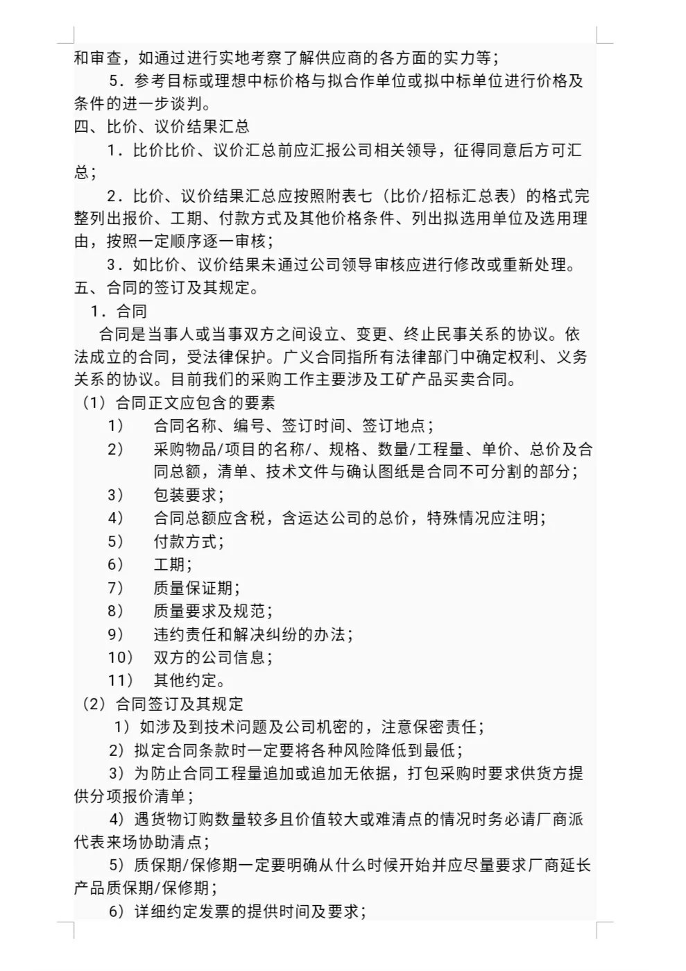
采购管理流程及办法

采购管理流程及办法

采购管理流程及办法

为了提高公司采购效率,明确岗位职责,有效降低采购成本,满足公司对优质资源的需求,进一步规范物资采购流程,加强与各部门间的配合,特制定本办法。#新闻 #采购管理 #管理办法 #采购流程 #cppm采购培训 #采购
 
打赏
 
更多>同类资讯
0相关评论

推荐图文
推荐资讯
点击排行
网站首页  |  关于我们  |  联系方式  |  使用协议  |  版权隐私  |  网站地图  |  排名推广  |  广告服务  |  积分换礼  |  网站留言  |  RSS订阅  |  违规举报  |  皖ICP备20008326号-18
Powered By DESTOON