

















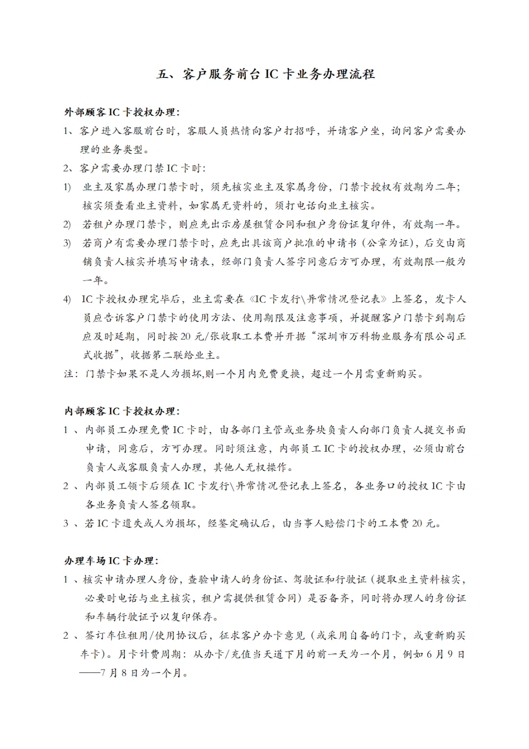
万科物业服务工作手册
一、服务理念与核心原则
以 “让更多用户体验物业服务之美好” 为使命,遵循 “客户至上、用心服务、持续创新” 三大原则,落实 “礼貌、热情、细致、及时、准确” 服务标准,所有岗位需将业主需求放在首位,杜绝推诿敷衍。
二、核心岗位职责
1. 客服管家(每 500 户 1 名)
日常对接:熟记业主基础信息,电话 / 微信 15 分钟内响应,每月上门≥1 次,主动告知社区动态;
需求处理:承接咨询、报修协调,首次解决率≥80%,满意度调研超 4.8 分(5 分制);
活动组织:协助策划社区活动,通知业主并收集反馈。
2. 工程维修岗
响应时效:普通报修 2 小时内上门,紧急报修(漏水、断电)1 小时内响应;
作业规范:携带标准化工具包,维修后清理现场,向业主讲解维护要点,一次解决率≥90%;
设施巡检:每月按计划检查电梯、水电管网,记录并整改隐患。
3. 秩序维护岗(门岗 / 巡逻)
门岗服务:主动问好,访客 3 分钟内完成 “核实 + 登记”,协助业主搬运大件物品;
应急处置:电梯困人 10 分钟内到场救援,突发冲突及时调解,保护业主安全。
4. 保洁绿化岗
清洁标准:每日按 “扫 - 擦 - 消” 流程作业,楼道、电梯、园区角落无死角,垃圾桶日产日清;
绿化养护:定期修剪、浇水、防治病虫害,保持园区绿植整齐生机。
三、关键操作规范
1. 线上工具操作
AI 客服 “可可”:监控工单进度,紧急诉求 15 分钟内跟进,确保解决率 84.7%;
“住这儿” APP:及时处理业务申请,车辆变更等事项 12 小时内审核,结果双推送告知。
2. 投诉处理流程
受理:耐心倾听不打断,记录诉求并确认;
处置:24 小时内给方案,普通投诉 48 小时办结,重大投诉 1 小时上报项目经理;
闭环:解决后 24 小时内回访,闭环率 100%,二次投诉率<5%。
3. 应急服务规范
灾害预警:暴雨、台风前 24 小时发布通知,排查排水、加固设施;
医疗协助:业主突发疾病 5 分钟内到场,提供 AED 并联系救护车。
四、保障机制
培训考核:依托 “6+2” 体系,新员工经培训带教达标上岗,定期开展技能提升培训;
监督检查:每日抽查岗位服务情况,每月汇总投诉与报修数据,优化服务流程;
#物业服务 #物业人懂物业人 #物业管理 #物业 #物业客服 #物业经理证
一、服务理念与核心原则
以 “让更多用户体验物业服务之美好” 为使命,遵循 “客户至上、用心服务、持续创新” 三大原则,落实 “礼貌、热情、细致、及时、准确” 服务标准,所有岗位需将业主需求放在首位,杜绝推诿敷衍。
二、核心岗位职责
1. 客服管家(每 500 户 1 名)
日常对接:熟记业主基础信息,电话 / 微信 15 分钟内响应,每月上门≥1 次,主动告知社区动态;
需求处理:承接咨询、报修协调,首次解决率≥80%,满意度调研超 4.8 分(5 分制);
活动组织:协助策划社区活动,通知业主并收集反馈。
2. 工程维修岗
响应时效:普通报修 2 小时内上门,紧急报修(漏水、断电)1 小时内响应;
作业规范:携带标准化工具包,维修后清理现场,向业主讲解维护要点,一次解决率≥90%;
设施巡检:每月按计划检查电梯、水电管网,记录并整改隐患。
3. 秩序维护岗(门岗 / 巡逻)
门岗服务:主动问好,访客 3 分钟内完成 “核实 + 登记”,协助业主搬运大件物品;
应急处置:电梯困人 10 分钟内到场救援,突发冲突及时调解,保护业主安全。
4. 保洁绿化岗
清洁标准:每日按 “扫 - 擦 - 消” 流程作业,楼道、电梯、园区角落无死角,垃圾桶日产日清;
绿化养护:定期修剪、浇水、防治病虫害,保持园区绿植整齐生机。
三、关键操作规范
1. 线上工具操作
AI 客服 “可可”:监控工单进度,紧急诉求 15 分钟内跟进,确保解决率 84.7%;
“住这儿” APP:及时处理业务申请,车辆变更等事项 12 小时内审核,结果双推送告知。
2. 投诉处理流程
受理:耐心倾听不打断,记录诉求并确认;
处置:24 小时内给方案,普通投诉 48 小时办结,重大投诉 1 小时上报项目经理;
闭环:解决后 24 小时内回访,闭环率 100%,二次投诉率<5%。
3. 应急服务规范
灾害预警:暴雨、台风前 24 小时发布通知,排查排水、加固设施;
医疗协助:业主突发疾病 5 分钟内到场,提供 AED 并联系救护车。
四、保障机制
培训考核:依托 “6+2” 体系,新员工经培训带教达标上岗,定期开展技能提升培训;
监督检查:每日抽查岗位服务情况,每月汇总投诉与报修数据,优化服务流程;
#物业服务 #物业人懂物业人 #物业管理 #物业 #物业客服 #物业经理证


