




采购部工作流程图
目的:
为规范采购流程,提高采购工作的效率,特制定本制度。
一、适用范围:
适用于本公司采购管理。
三、内容:
1、 总则
为加强采购工作的管理,提高采购工作的效率,制定本制度。所有的采购人员及相关人员均应以本制度为依据开展工作。
2、#采购#基本流程
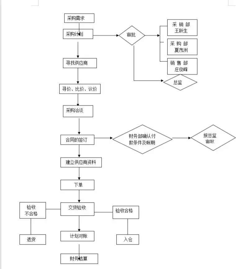
采购需求---采购计划---寻找供货商----询价、比价、议价----采购洽谈----合同的签订(确定付款条件、配送方式、售后服务)----交货验收(仓管)---质检(不合格退货)---入库---计划对账---财务结算 1)#采购#计划:采购员应根据请购单和公司销售计划制订采购计划。
2) 供应商的选择和考核:
供应商的选择与考核,一般从经营情况、供应能力、品质能力等方面评定,并定期从质量、运货、价格、逾期率、是否配合等方面综合打分。
3)询价、比价、议价 。
4)合同的签订:买卖双方经过询价、报价、议价、比价及其它过程,最后双方签订有关协议,合约即告成立。采购合同的签订要根据采购商品的要求、供应商的情况、企业本身的管理要求、采购方针等要求的不同而各不相同。需与财务部核实确定付款条件、货运方式、售后服务等情况。
5)交货验收:采购员必须确定货物品种、数量、质量、交货期的正确无误。以采购员的确定和合同为验收数据。
6)质检:货物质检合格则入库,不合格的,需安排补救和退货。
7)财务结算:货物入库后,财务结算。
3、#采购#管理制度:
1) 建立供应商资料管理(表)册,售后服务管理表。
2) 建立、建全比价制度,保证采购设备的质优价廉。
3) 每月末将本月付款、欠款、欠票情况进行汇总、总结,并提出下月用款计划。
4) 签订采购合同后,应全面了解发货情况,如不能及时供货,应将原因提前两日通知请购部门或请购人。
5) 所有货物一律开箱验收,发现问题及时和供应商联系,尽早解决。
6) 验收合格后应在一个工作日内办理入库手续。
7)采购#部每月5日前,将上一月的采购合同编号整理成册。交人事部备案。 #采购 #采购职业 #采购与供应链管理
目的:
为规范采购流程,提高采购工作的效率,特制定本制度。
一、适用范围:
适用于本公司采购管理。
三、内容:
1、 总则
为加强采购工作的管理,提高采购工作的效率,制定本制度。所有的采购人员及相关人员均应以本制度为依据开展工作。
2、#采购#基本流程
采购需求---采购计划---寻找供货商----询价、比价、议价----采购洽谈----合同的签订(确定付款条件、配送方式、售后服务)----交货验收(仓管)---质检(不合格退货)---入库---计划对账---财务结算 1)#采购#计划:采购员应根据请购单和公司销售计划制订采购计划。
2) 供应商的选择和考核:
供应商的选择与考核,一般从经营情况、供应能力、品质能力等方面评定,并定期从质量、运货、价格、逾期率、是否配合等方面综合打分。
3)询价、比价、议价 。
4)合同的签订:买卖双方经过询价、报价、议价、比价及其它过程,最后双方签订有关协议,合约即告成立。采购合同的签订要根据采购商品的要求、供应商的情况、企业本身的管理要求、采购方针等要求的不同而各不相同。需与财务部核实确定付款条件、货运方式、售后服务等情况。
5)交货验收:采购员必须确定货物品种、数量、质量、交货期的正确无误。以采购员的确定和合同为验收数据。
6)质检:货物质检合格则入库,不合格的,需安排补救和退货。
7)财务结算:货物入库后,财务结算。
3、#采购#管理制度:
1) 建立供应商资料管理(表)册,售后服务管理表。
2) 建立、建全比价制度,保证采购设备的质优价廉。
3) 每月末将本月付款、欠款、欠票情况进行汇总、总结,并提出下月用款计划。
4) 签订采购合同后,应全面了解发货情况,如不能及时供货,应将原因提前两日通知请购部门或请购人。
5) 所有货物一律开箱验收,发现问题及时和供应商联系,尽早解决。
6) 验收合格后应在一个工作日内办理入库手续。
7)采购#部每月5日前,将上一月的采购合同编号整理成册。交人事部备案。 #采购 #采购职业 #采购与供应链管理


