8月8日,轨道交通交通7号线一期、17号线一期正式启动施工招标!
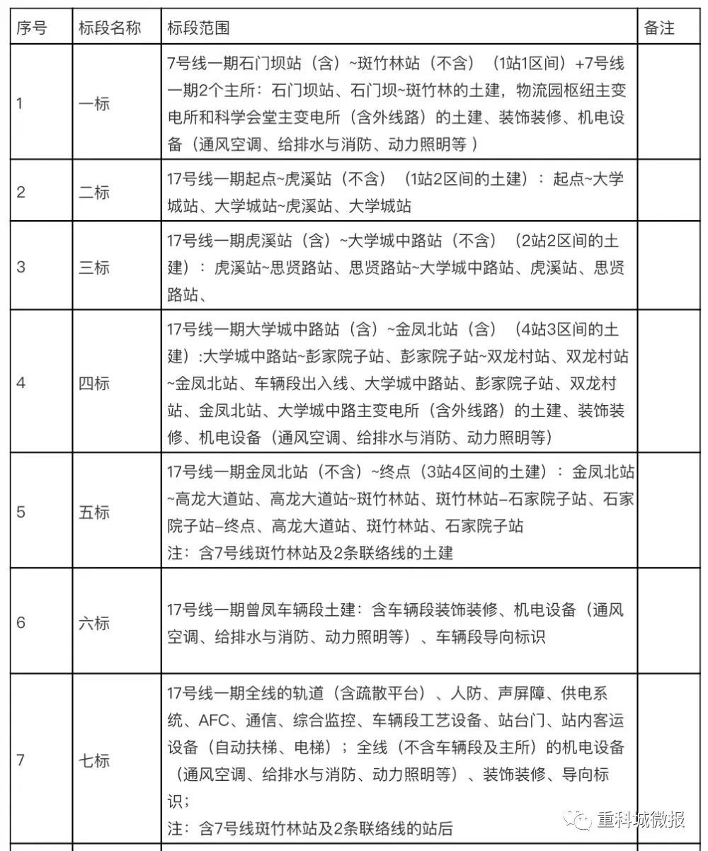
其中,轨道交通7号线一期分为四个工程包进行招标,另外一部分跟轨道交通17号线一期等工程项目共同招标。

据招标公告显示,重庆轨道交通7号线一期工程线路全长27.822公里,主要沿纵五线、飞雪路、永泰路、科学大道、高新大道、樱桃路敷设,共设车站18座,换乘站7座,分别与规划17号线、15号线、27号线、永川线、19号线及既有1号线换乘。
一期工程全线平均站间距1.581公里,最大站间距2.937公里,最小站间距0.718公里。

该线路采用地铁As车6辆编组,设计时速为100公里/时;设主变电所两座,分别为物流园枢纽主变电所与科学会堂主变电所;设白市驿车辆段一座;控制中心位于江北控制中心。工程总投资估算金额2157060.6万元。
工程包一,中柱村站(含)~宝洪山站(含)线路全长4.1公里,共设车站3座,分别为中柱村站、童善桥站、宝洪山站,均为地下车站。区间2段,分别为中柱村站~童善桥站区间、童善桥站~宝洪山站区间,均为地下线。设白市驿车辆段一座。

工程包二,物流园北站(含)~微电园站(不含)线路全长6.4公里,共设车站4座,分别为物流园北站、物流园南站、飞雪寺站、西井大道站,均为地下车站。区间4段,分别为物流园北站~物流园南站区间、物流园南站~飞雪寺站区间、飞雪寺站~西井大道站区间、西井大道~微电园站区间,均为地下线。

工程包三,微电园站(含)~中柱村站(不含)线路全长4.2公里,共设车站3座,分别为微电园站、西永站、西永南站,均为地下车站。区间3段,分别为微电园站~西永站区间、西永站~西永南站区间、西永南站~中柱村站区间,均为地下线。
工程包四,起点~物流园北站(不含)线路全长4.4公里,共设车站2座,分别为科学城站、物流园枢纽站,均为地下车站。区间3段,分别为起点~科学城区间、科学城~物流园枢纽站区间、物流园枢纽站~物流园北站区间,均为地下线。

与轨道交通17号线一期共同招标的7号线一期部分工程概况如下:
石门坝站(含)~斑竹林(不含)线路全长1.2km,1站1区间。设石门坝站一座,石门坝站~斑竹林站区间1段,为地下线。设物流园枢纽主变电所、科学会堂主变电所2座。本次招标土建工程,投资金额约64210万元。
从招标内容可知,轨道交通7号线一期金凤-斑竹林段和斑竹林-宝洪山段不在本次招标范围内。

据轨道交通17号线一期施工招标公告显示,17号线一期工程位于高新区,线路起于大学城站,终于石家院子站,线路全长13.888公里,均为地下线。共设车站10座,均为地下站,最大站间距1.961公里(大学城中路站~彭家院子站),最小站间距1.073公里(虎溪站~思贤路站),平均站间距1.444公里。设换乘站6座,分别与1号线、7号线、15号线、19号线、27号线和C4线实现换乘。
之前公布的轨道交通17号线一期,全长约14.18公里,线路起点位于大学城站,终点位于石家院子站,全线共设9座车站,均为地下站,车辆采用6辆编组地铁As型车。

此次招标与原规划有两处不同:
1、线路由原先的约14.18公里调整为全长13.888公里;
2、站点由原先的9座增加到10座,增加的站点为高龙大道站。
轨道交通17号线一期具体站点如下:
大学城站、虎溪站、思贤路站、大学城中路站、彭家院子站、双龙村站、金凤北站、高龙大道站、斑竹林站、石家院子站。
轨道交通17号线原路线实体图(重庆轨道交通设计研究院)
本工程新建大学城中路主所一座,控制中心设在江北控制中心。一期工程设曾凤路车辆段一座,占地约23.2公顷。本次招标全线工程,投资金额约782089万元。

轨道交通7号线一期4个工程包工期要求为1460天,计划开工时间为2023年9月。工期约为4年,也就是在2027年8月份完工。
轨道交通17号线一期全线工程计划工期为1460日历天,计划开工时间为2023年8月。工期约为4年,也就是在2027年7月份完工。
期待!“轨道上的科学城”正在到来!


