






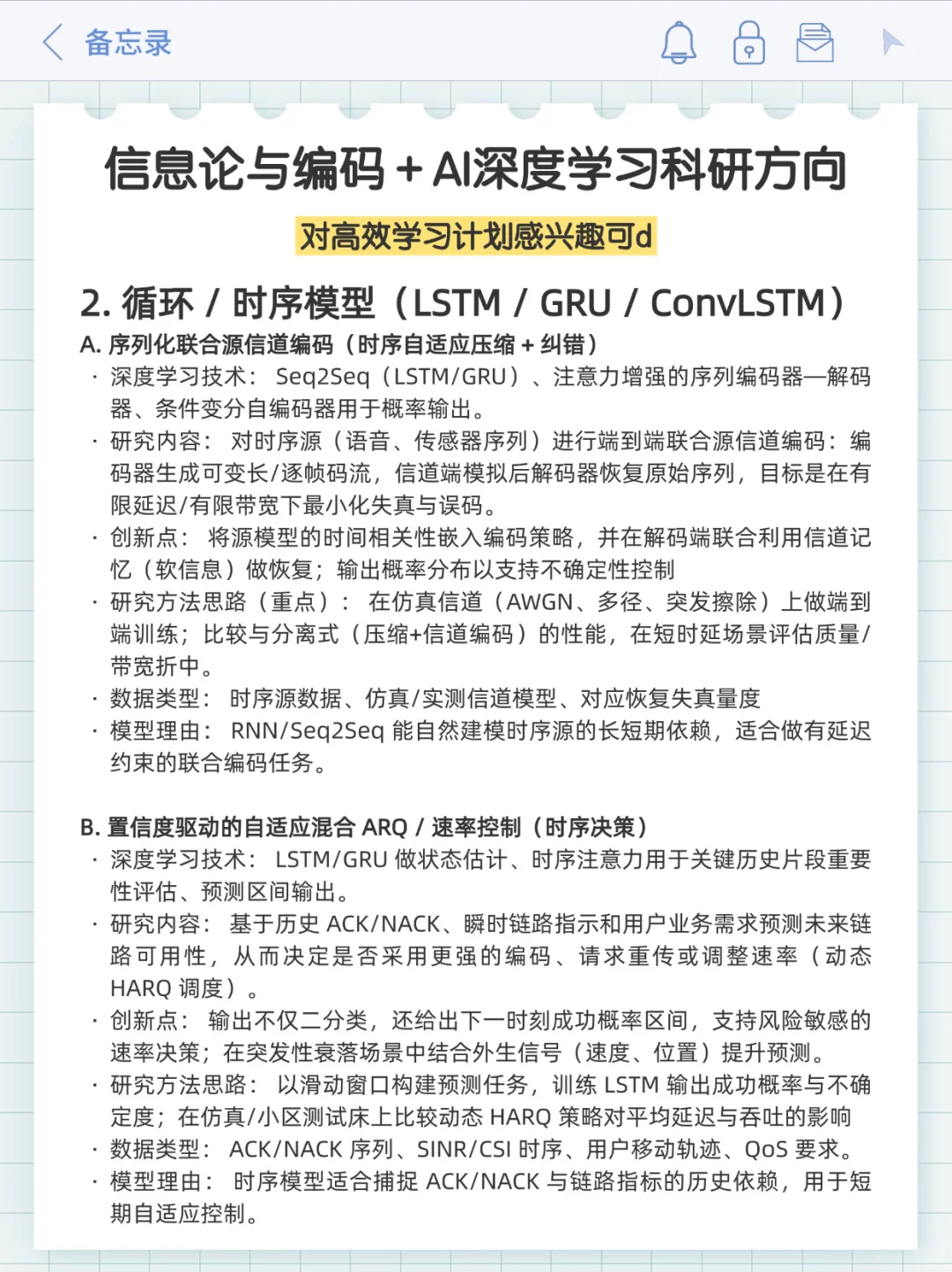
信息论与编码研究之所以要结合人工智能、机器学习与深度学习,是因为在当今复杂异构、动态时变的通信环境中,传统基于完美概率模型与静态编码定理的方法,在面对非线性失真、未知噪声和非平稳信道时,往往难以逼近香农极限并实现高效可靠的传输。
AI能够从海量信道实测数据、解码历史与信号轨迹中,自动学习噪声的隐含结构、挖掘符号间的深层关联,从而实现对复杂信道的智能感知、自适应编码调制与接近最优的译码决策。
更重要的是,通过深度神经网络与强化学习的结合,系统能够摆脱对精确数学模型的依赖,在码长有限、模型失配的现实约束下,探索出超越传统架构的编译码路径——让信息传输从“依赖完美假设的理论设计”走向“基于数据驱动的智能编码优化”。
如果你是信息论与编码方向对结合AI感兴趣,想产出相关科研的可戳!
#电子信息 #深度学习 #通信AI系统课 #通信工程 #人工智能 #机器学习 #信息与技术 #通信 #sci #信息论与编码
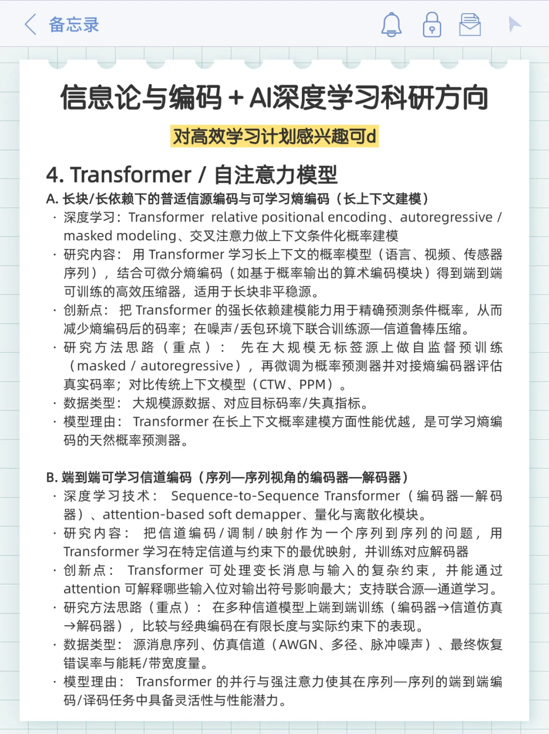
AI能够从海量信道实测数据、解码历史与信号轨迹中,自动学习噪声的隐含结构、挖掘符号间的深层关联,从而实现对复杂信道的智能感知、自适应编码调制与接近最优的译码决策。
更重要的是,通过深度神经网络与强化学习的结合,系统能够摆脱对精确数学模型的依赖,在码长有限、模型失配的现实约束下,探索出超越传统架构的编译码路径——让信息传输从“依赖完美假设的理论设计”走向“基于数据驱动的智能编码优化”。
如果你是信息论与编码方向对结合AI感兴趣,想产出相关科研的可戳!
#电子信息 #深度学习 #通信AI系统课 #通信工程 #人工智能 #机器学习 #信息与技术 #通信 #sci #信息论与编码


