推广 热搜: 采购方式  甲带  滤芯  气动隔膜泵  带式称重给煤机  减速机型号  减速机  链式给煤机  履带  无级变速机 

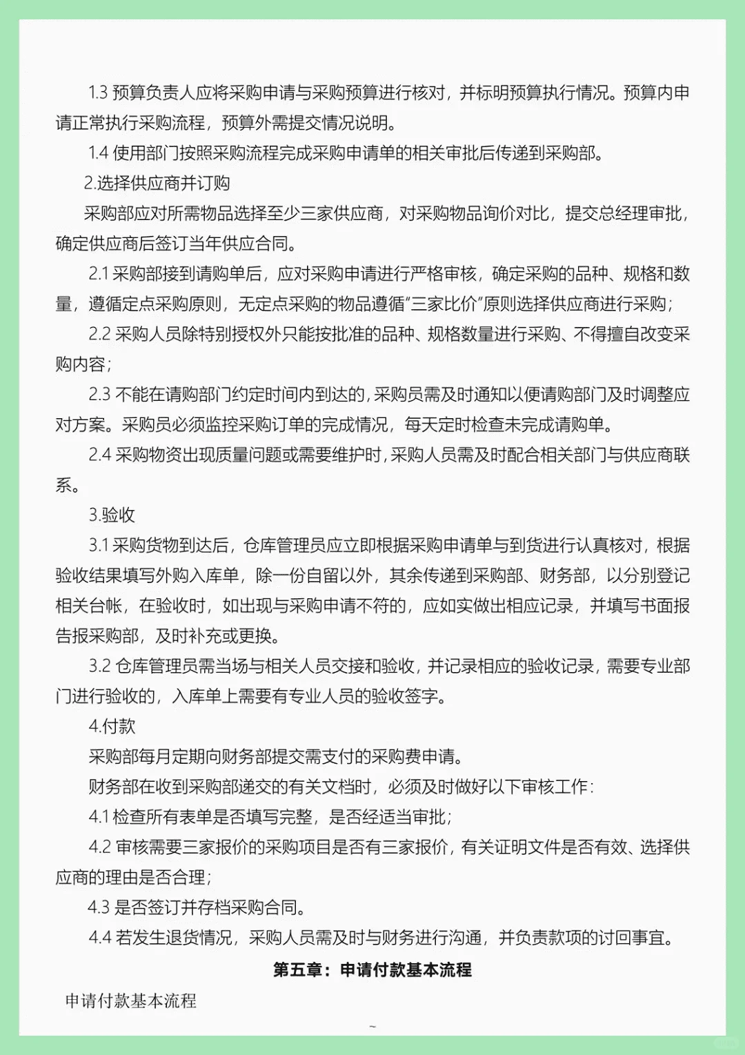
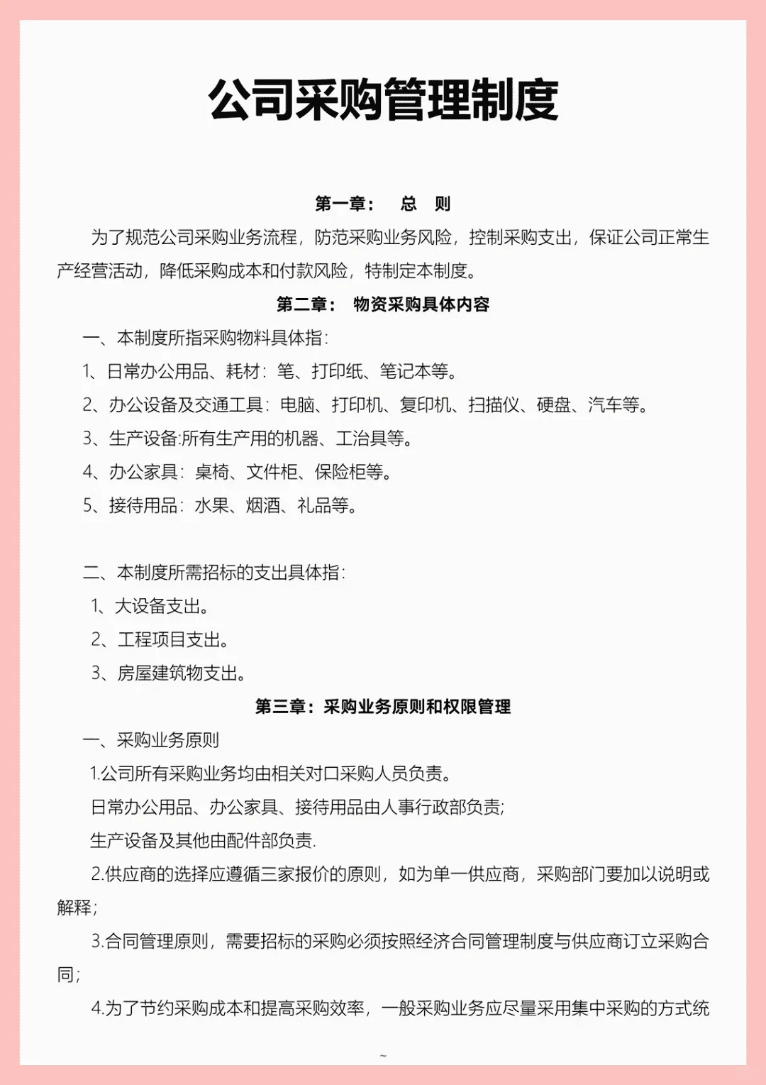
闭眼入!超实用采购管理制度秘籍

   日期:2025-11-05 22:17:45     来源:网络整理    作者:本站编辑    评论:0    
闭眼入!超实用采购管理制度秘籍

闭眼入!超实用采购管理制度秘籍

闭眼入!超实用采购管理制度秘籍

闭眼入!超实用采购管理制度秘籍

闭眼入!超实用采购管理制度秘籍

闭眼入!超实用采购管理制度秘籍

闭眼入!超实用采购管理制度秘籍

闭眼入!超实用采购管理制度秘籍

家人们,采购工作总踩雷?那是你没找到这份超实用采购管理制度秘籍?!
?职责清晰分工:明确每个岗位在采购中的职责,从采购员到审批者,各司其职,告别职责不清的混乱局面,大大提升工作效率。
?高效供应商管理:教你如何精准筛选供应商,建立科学的考核体系,激励供应商提供更优质产品与服务,稳固合作关系。
?灵活应急机制:面对突发的供应中断、价格波动等问题,有详细应对方案,让你在复杂多变的市场环境中处变不惊。
采购人们,别再四处摸索,闭眼入这份秘籍,开启你的采购开挂之路?!

#采购库存管理秘籍 #岗位职责 #供应商管理 #应急机制 #采购攻略 #管理制度 #采购 #采购管理制度表格 #采购管理制度流程
 
打赏
 
更多>同类资讯
0相关评论

推荐图文
推荐资讯
点击排行
网站首页  |  关于我们  |  联系方式  |  使用协议  |  版权隐私  |  网站地图  |  排名推广  |  广告服务  |  积分换礼  |  网站留言  |  RSS订阅  |  违规举报  |  皖ICP备20008326号-18
Powered By DESTOON