





防爆#安标 隔爆防爆与本安防爆的核心差异
2、隔爆防爆与本安防爆详解
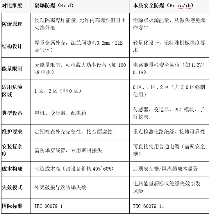
01隔爆设备
隔爆设备是将电气设备的带电部件放在特制的外壳内,该外壳具有将壳内电气部件产生的火花和电弧与壳外爆炸性混合物隔离开的作用,并能承受进入壳内的爆炸性混合物被壳内电气设备的火花、电弧引爆时所产生的爆炸压力,而外壳不被破坏;同时能防止壳内爆炸生成物向壳外爆炸性混合物传爆,不会引起壳外爆炸性混合物燃烧和爆炸。标志符号为“d”
由于隔爆型设备是通过壳体结构实现防爆的,所以在现场使用中一定要保证隔爆壳体附件的完整性,比如密封圈,垫圈、格兰头等。切忌“带电开盖”。
02本安设备及本安系统
本安设备通过限制电气设备电路的各种参数,或采取保护措施来限制电路的火花放电能量和热能,使其在正常工作和规定的故障状态下产生的电火花和热效应均不能点燃周围环境的爆炸性混合物,从而实现了电气防爆,这种电气设备的电路本身就具有防爆性能,也就是从“本质”上就是安全的,故称为本质安全型。采用本安电路的电气设备称为本质安全型电气设备,标志符号“i”,细分为“ia”、“ib”、“ic”。
“ia”保护等级是指电气设备正常工作和施加一个故障和任意组合的两个故障条件下,均不能引起点燃的本质安全型电气设备;在“ia”型电路中,工作电流被限制在100mA以下。“ia”型仪表适用于0区、1区和2区。
“ib”保护等级是指电气设备正常工作和施加一个故障条件下,不能引起点燃的本质安全型电气设备。在“ib”型电路中,工作电流被限制在150mA以下。“ib”型仪表适用于1区和2区。
“ic”保护等级是指电气设备不考虑故障条件,适用于2区。
带有防爆标志的防爆设备铭牌
本安系统由现场本安(仪表)设备、本安电缆、关联设备(与本安设备有电气连接,并可能影响本安设备本安性能的有关设备,如各种安全栅及其它具有限流、限压功能的保护装置等)组成。
防爆系统组成
本安电缆的低电容和低电感确保了在正常工作和故障情况下都不会产生危险的电火花,并具有极好的屏蔽性能和抗干扰性能。一般为蓝色护套,便于视觉上与其它电缆区分。
安全栅被设计为介于现场设备与控制室设备之间的,一个限制能量的接口。因此无论控制室设备处于正常或故障状态,安全栅都能确保通过它传送给现场设备的能量是本质安全的。
2、隔爆防爆与本安防爆详解
01隔爆设备
隔爆设备是将电气设备的带电部件放在特制的外壳内,该外壳具有将壳内电气部件产生的火花和电弧与壳外爆炸性混合物隔离开的作用,并能承受进入壳内的爆炸性混合物被壳内电气设备的火花、电弧引爆时所产生的爆炸压力,而外壳不被破坏;同时能防止壳内爆炸生成物向壳外爆炸性混合物传爆,不会引起壳外爆炸性混合物燃烧和爆炸。标志符号为“d”
由于隔爆型设备是通过壳体结构实现防爆的,所以在现场使用中一定要保证隔爆壳体附件的完整性,比如密封圈,垫圈、格兰头等。切忌“带电开盖”。
02本安设备及本安系统
本安设备通过限制电气设备电路的各种参数,或采取保护措施来限制电路的火花放电能量和热能,使其在正常工作和规定的故障状态下产生的电火花和热效应均不能点燃周围环境的爆炸性混合物,从而实现了电气防爆,这种电气设备的电路本身就具有防爆性能,也就是从“本质”上就是安全的,故称为本质安全型。采用本安电路的电气设备称为本质安全型电气设备,标志符号“i”,细分为“ia”、“ib”、“ic”。
“ia”保护等级是指电气设备正常工作和施加一个故障和任意组合的两个故障条件下,均不能引起点燃的本质安全型电气设备;在“ia”型电路中,工作电流被限制在100mA以下。“ia”型仪表适用于0区、1区和2区。
“ib”保护等级是指电气设备正常工作和施加一个故障条件下,不能引起点燃的本质安全型电气设备。在“ib”型电路中,工作电流被限制在150mA以下。“ib”型仪表适用于1区和2区。
“ic”保护等级是指电气设备不考虑故障条件,适用于2区。
带有防爆标志的防爆设备铭牌
本安系统由现场本安(仪表)设备、本安电缆、关联设备(与本安设备有电气连接,并可能影响本安设备本安性能的有关设备,如各种安全栅及其它具有限流、限压功能的保护装置等)组成。
防爆系统组成
本安电缆的低电容和低电感确保了在正常工作和故障情况下都不会产生危险的电火花,并具有极好的屏蔽性能和抗干扰性能。一般为蓝色护套,便于视觉上与其它电缆区分。
安全栅被设计为介于现场设备与控制室设备之间的,一个限制能量的接口。因此无论控制室设备处于正常或故障状态,安全栅都能确保通过它传送给现场设备的能量是本质安全的。


