




春考网络设备安装与调试提纲,已送达
春考网络技术|网络设备安装与调试理论提纲✨
?春考网络技术的宝子们看过来!今天给大家分享网络设备安装与调试的理论提纲,超干货,赶紧码住!
?【网络设备认知】
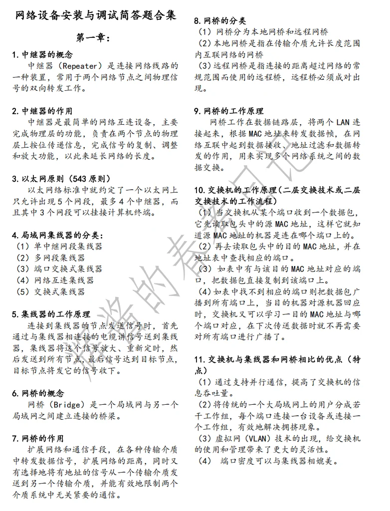
1. OSI参考模型各层互连设备:深入理解中继器、集线器如何简单放大信号、连接多设备;网桥、交换机怎样基于MAC地址转发数据;路由器又如何依据IP地址实现不同网络间的通信 ,这是网络设备工作的底层逻辑。
2. 交换机分类与常用技术:知晓交换机有二层、三层等分类 ,掌握端口聚合增加带宽、链路冗余,VLAN划分隔离广播域、提升安全性等常用技术原理。
?【交换机配置与应用】
1. VLAN配置:明白VLAN可将一个物理网络划分成多个逻辑网络,通过设置VLAN ID、将端口划分到对应VLAN实现不同部门或区域的网络隔离与通信控制 ,比如学校不同院系网络划分。
2. 端口安全配置:设置端口安全,限制端口连接设备数量、MAC地址绑定等,防止非法设备接入,保障网络安全。
?【网络安全与管理技术】
1. IP访问控制列表:学会标准ACL基于源IP控制访问,扩展ACL基于源目IP、端口号等更细致控制,如限制特定IP访问服务器特定端口。
2. 防火墙配置:了解防火墙包过滤、状态检测等类型,通过配置规则允许或拒绝特定流量进出网络 ,阻挡外部非法访问和内部恶意流出。
?【无线局域网搭建】
1. 常见无线网络设备:熟悉无线接入点(AP)、无线路由器、无线网卡等设备功能 ,AP用于扩展无线覆盖,无线路由器集成路由与AP功能。
2. 有线无线全网互连:掌握有线网络与无线网络如何互联,如通过交换机连接AP,实现有线无线一体化网络。
?【网络故障诊断与设备维护】
1. 常见网络故障排查:能判断物理链路故障(网线松动、损坏)、配置错误(IP冲突、VLAN错误)、设备故障(路由器死机、交换机端口损坏)等 ,并通过ping、tracert等命令定位。
2. 网络设备配置文件管理:学会备份配置文件防止丢失,在设备升级、故障恢复时可快速恢复;掌握升级设备系统,获取新功能、修复漏洞 。
?宝子们,按这个提纲复习,春考网络技术的网络设备安装与调试稳稳拿捏?有问题欢迎评论区留言,记得点赞收藏哦!
#春考 #春考网络技术 #山东春考 #网络技术 #网络设备安装与调试 #辉酱的春考日记 #复习资料
春考网络技术|网络设备安装与调试理论提纲✨
?春考网络技术的宝子们看过来!今天给大家分享网络设备安装与调试的理论提纲,超干货,赶紧码住!
?【网络设备认知】
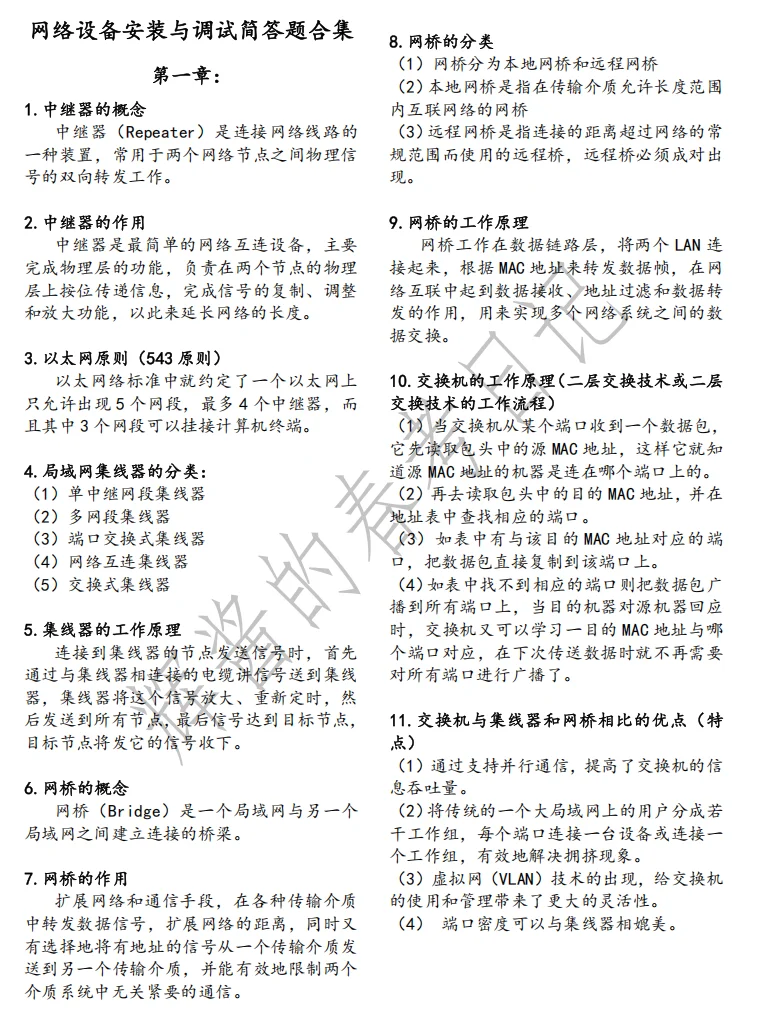
1. OSI参考模型各层互连设备:深入理解中继器、集线器如何简单放大信号、连接多设备;网桥、交换机怎样基于MAC地址转发数据;路由器又如何依据IP地址实现不同网络间的通信 ,这是网络设备工作的底层逻辑。
2. 交换机分类与常用技术:知晓交换机有二层、三层等分类 ,掌握端口聚合增加带宽、链路冗余,VLAN划分隔离广播域、提升安全性等常用技术原理。
?【交换机配置与应用】
1. VLAN配置:明白VLAN可将一个物理网络划分成多个逻辑网络,通过设置VLAN ID、将端口划分到对应VLAN实现不同部门或区域的网络隔离与通信控制 ,比如学校不同院系网络划分。
2. 端口安全配置:设置端口安全,限制端口连接设备数量、MAC地址绑定等,防止非法设备接入,保障网络安全。
?【网络安全与管理技术】
1. IP访问控制列表:学会标准ACL基于源IP控制访问,扩展ACL基于源目IP、端口号等更细致控制,如限制特定IP访问服务器特定端口。
2. 防火墙配置:了解防火墙包过滤、状态检测等类型,通过配置规则允许或拒绝特定流量进出网络 ,阻挡外部非法访问和内部恶意流出。
?【无线局域网搭建】
1. 常见无线网络设备:熟悉无线接入点(AP)、无线路由器、无线网卡等设备功能 ,AP用于扩展无线覆盖,无线路由器集成路由与AP功能。
2. 有线无线全网互连:掌握有线网络与无线网络如何互联,如通过交换机连接AP,实现有线无线一体化网络。
?【网络故障诊断与设备维护】
1. 常见网络故障排查:能判断物理链路故障(网线松动、损坏)、配置错误(IP冲突、VLAN错误)、设备故障(路由器死机、交换机端口损坏)等 ,并通过ping、tracert等命令定位。
2. 网络设备配置文件管理:学会备份配置文件防止丢失,在设备升级、故障恢复时可快速恢复;掌握升级设备系统,获取新功能、修复漏洞 。
?宝子们,按这个提纲复习,春考网络技术的网络设备安装与调试稳稳拿捏?有问题欢迎评论区留言,记得点赞收藏哦!
#春考 #春考网络技术 #山东春考 #网络技术 #网络设备安装与调试 #辉酱的春考日记 #复习资料


