




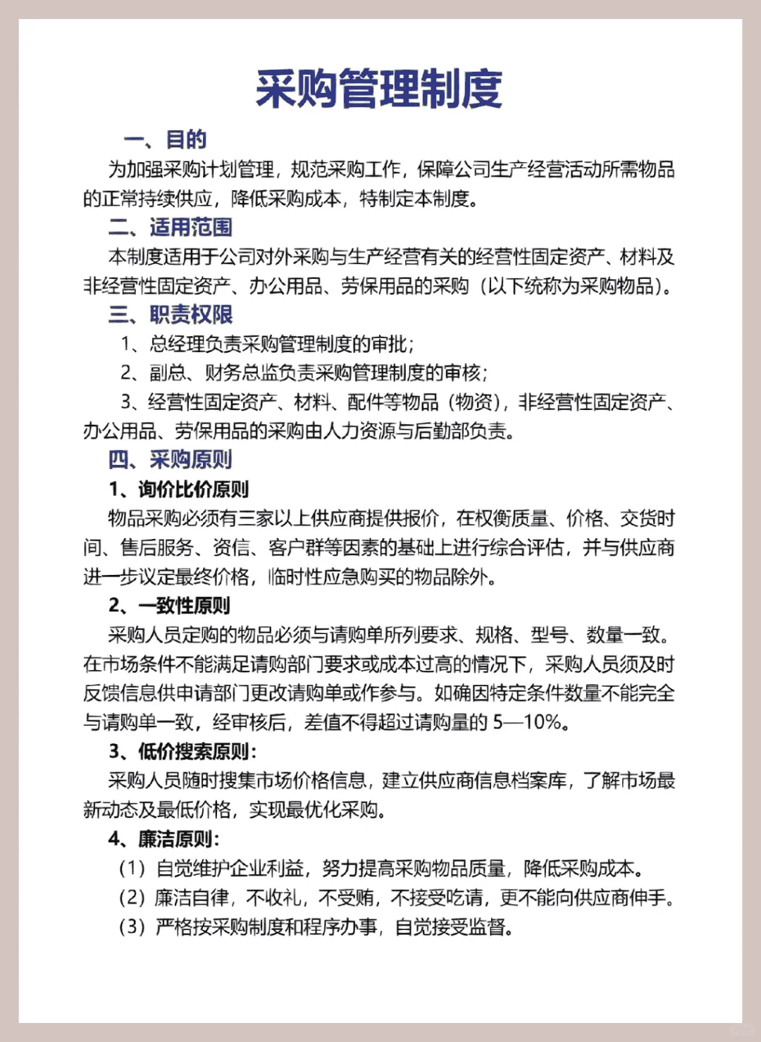
宝子们,采购江湖风云变幻,想在其中如鱼得水,一套牛掰的采购管理制度必不可少!今天就把私藏宝典分享给大家?
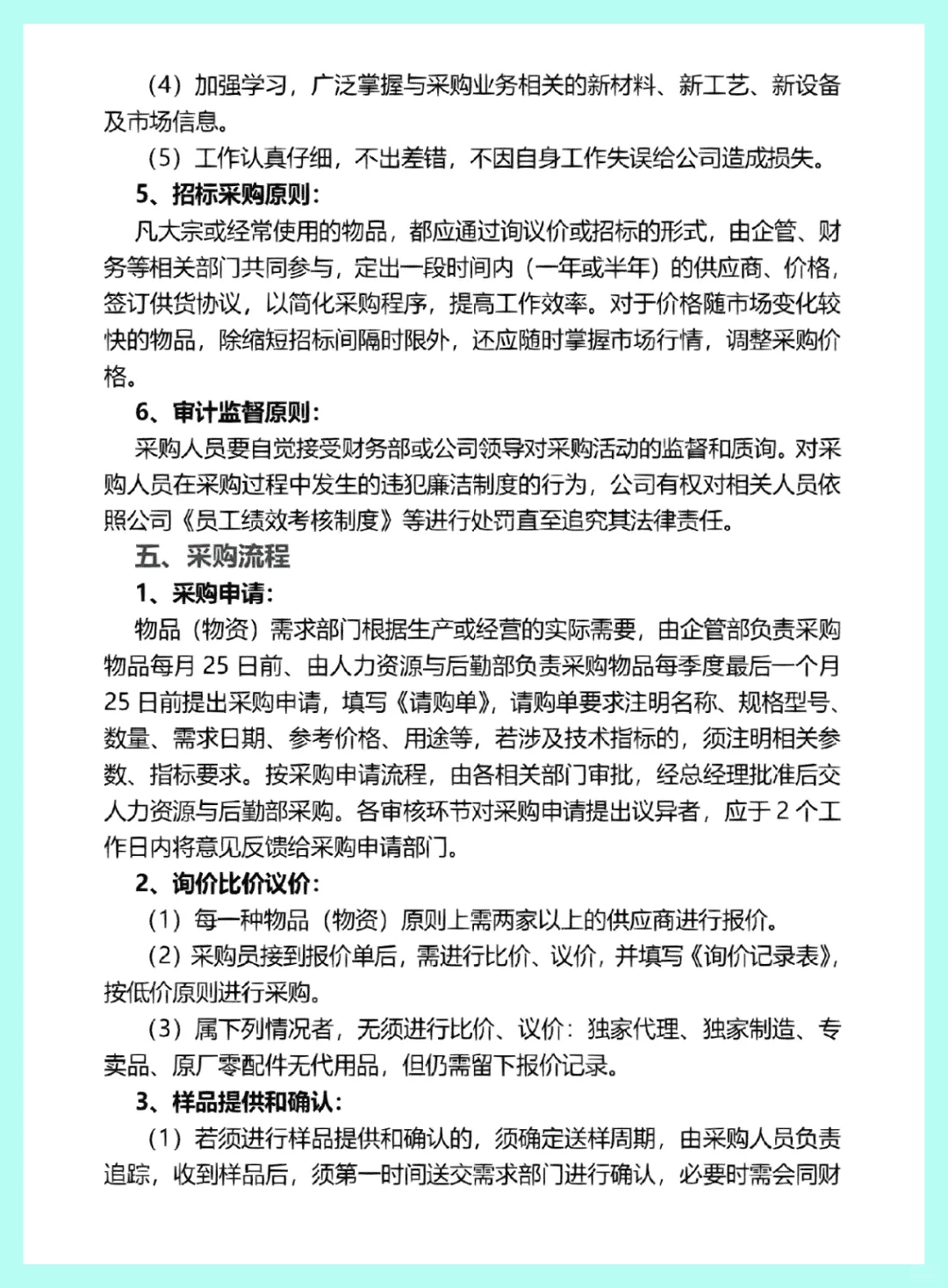
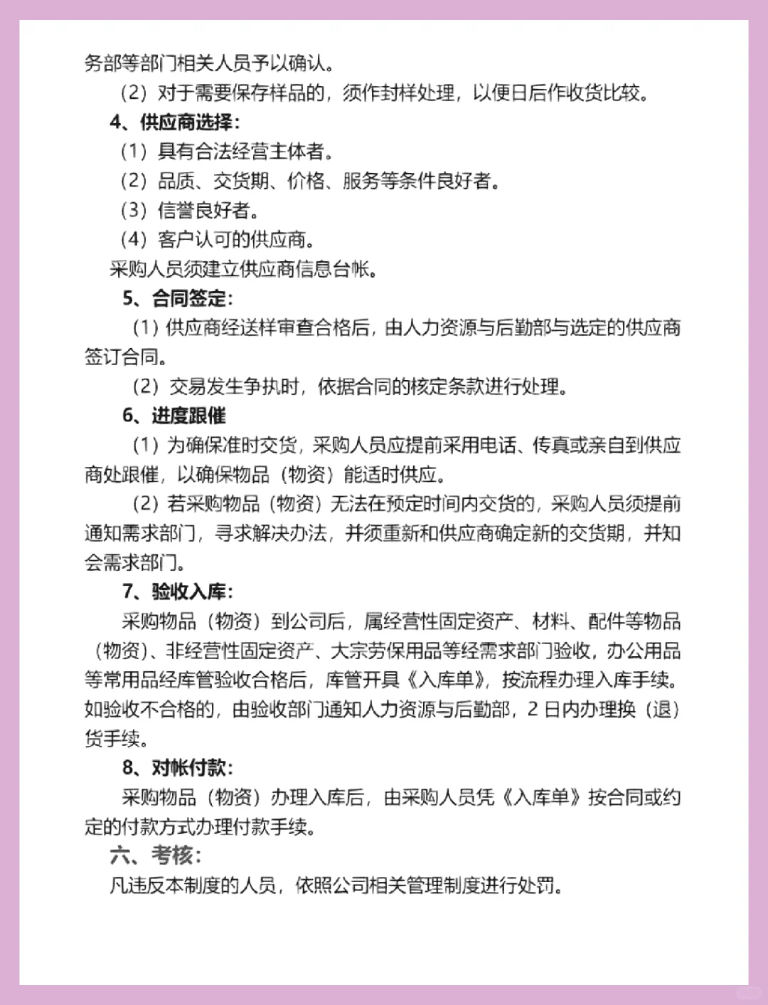
?优化流程,高效运作:打破繁琐冗余,重塑采购流程,从需求挖掘到交付使用,一路畅通无阻,让采购周期大幅缩短,效率直线飙升。
?多维控本,精打细算:不只是简单砍价,从预算规划、批量采购到库存管理,全方位把控成本,每一分钱都花出 “超值感”,为企业省下真金白银。
?强化监督,杜绝隐患:建立严密监督体系,采购环节全透明,权力关进制度笼子,让不正当行为无所遁形,保障采购清正廉洁。
不管你是采购小白渴望进阶,还是资深大佬寻求突破,这本宝典都能让你功力大增。火速码住,开启采购新篇章?!
#采购管理 #采购制度 #成本控制 #监督机制 #采购技巧#管理制度 #采购 #采购管理制度流程
?优化流程,高效运作:打破繁琐冗余,重塑采购流程,从需求挖掘到交付使用,一路畅通无阻,让采购周期大幅缩短,效率直线飙升。
?多维控本,精打细算:不只是简单砍价,从预算规划、批量采购到库存管理,全方位把控成本,每一分钱都花出 “超值感”,为企业省下真金白银。
?强化监督,杜绝隐患:建立严密监督体系,采购环节全透明,权力关进制度笼子,让不正当行为无所遁形,保障采购清正廉洁。
不管你是采购小白渴望进阶,还是资深大佬寻求突破,这本宝典都能让你功力大增。火速码住,开启采购新篇章?!
#采购管理 #采购制度 #成本控制 #监督机制 #采购技巧#管理制度 #采购 #采购管理制度流程


