

















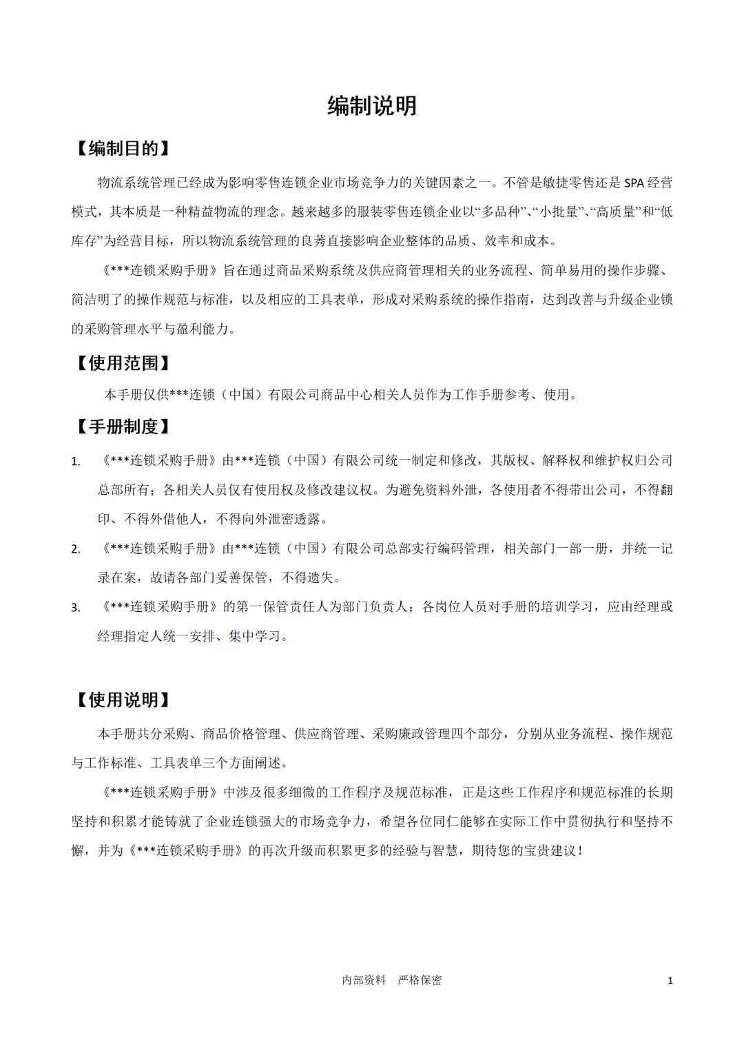
采购管理混乱?
成本控不住?
供应商难管?
这份56页专业《采购手册》帮你系统解决难题!
?体系亮点:
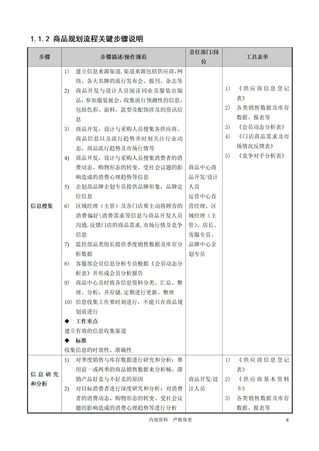
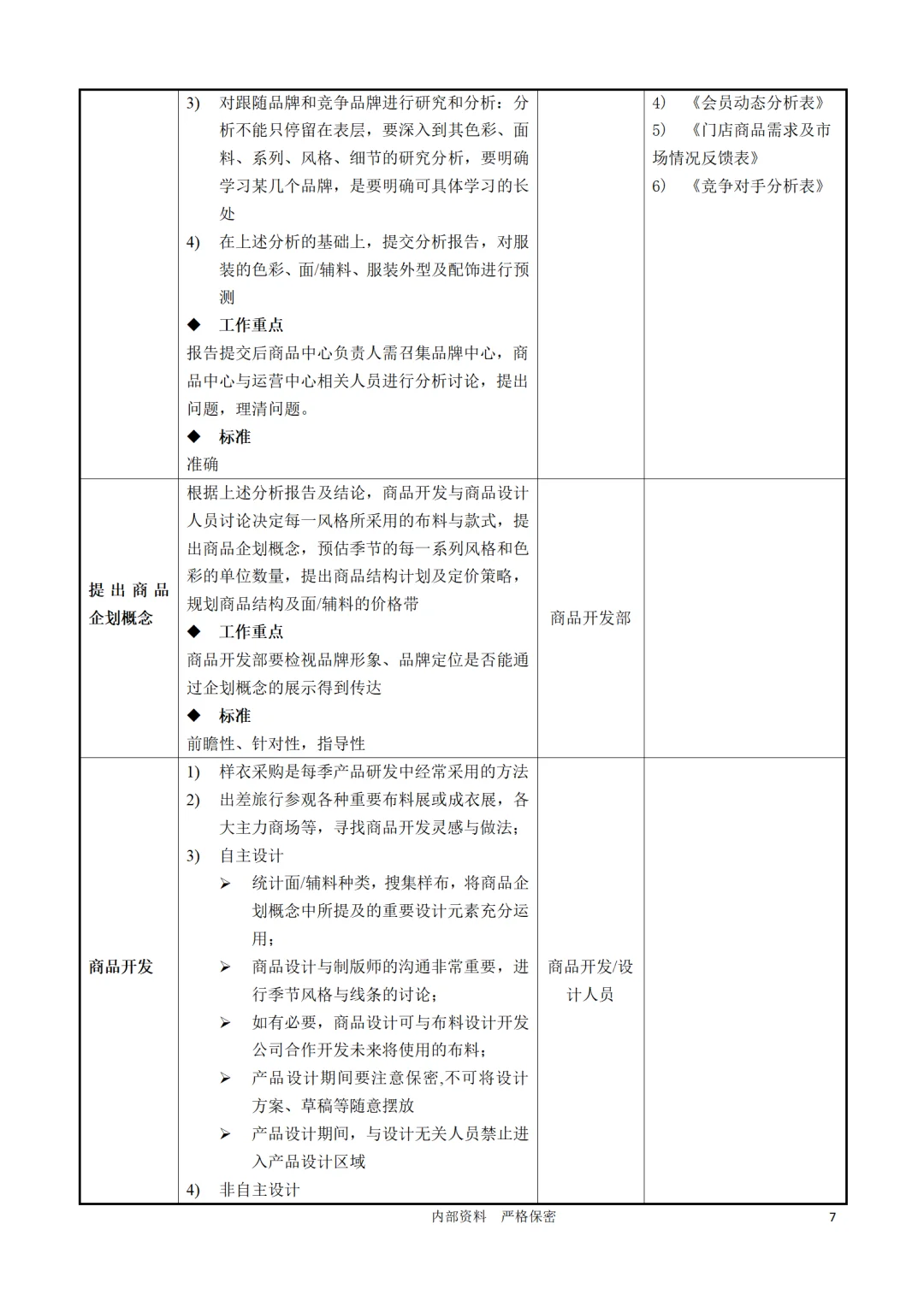
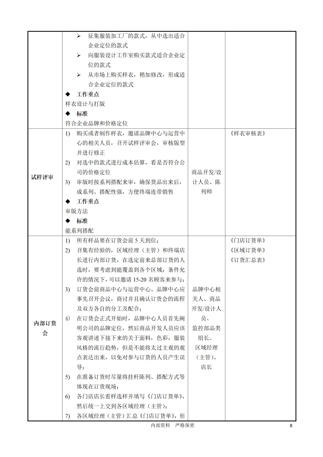
1️⃣ 多维度采购结构
商品规划+供应商管理+价格调控+廉政监督
4大模块闭环管理,杜绝漏洞
2️⃣ 科学供应商管理机制
准入评估→动态评级→优胜劣汰
五星评级体系,优质供应商脱颖而出
3️⃣ 精细化数据分析
销售/库存实时对比+动销率追踪+品类占比分析
用数据驱动采购决策,减少库存积压
4️⃣ 全套工具表单支持
供应商评估表+采购申请单+价格调整单
拿来即用,快速落地
?实操建议:
✅ 中小企业可重点参考供应商准入和动态评估模块
✅ 利用提供的数据分析表格建立自己的采购数据库
✅ 廉政协议模板可直接套用,规范采购行为
这套体系已帮助多家企业降低15%采购成本,提升20%供应链效率!
关注+扣6,完整版采购管理模板~
#企业管理 #采购管理 #供应链 #创业 #财务管理
成本控不住?
供应商难管?
这份56页专业《采购手册》帮你系统解决难题!
?体系亮点:
1️⃣ 多维度采购结构
商品规划+供应商管理+价格调控+廉政监督
4大模块闭环管理,杜绝漏洞
2️⃣ 科学供应商管理机制
准入评估→动态评级→优胜劣汰
五星评级体系,优质供应商脱颖而出
3️⃣ 精细化数据分析
销售/库存实时对比+动销率追踪+品类占比分析
用数据驱动采购决策,减少库存积压
4️⃣ 全套工具表单支持
供应商评估表+采购申请单+价格调整单
拿来即用,快速落地
?实操建议:
✅ 中小企业可重点参考供应商准入和动态评估模块
✅ 利用提供的数据分析表格建立自己的采购数据库
✅ 廉政协议模板可直接套用,规范采购行为
这套体系已帮助多家企业降低15%采购成本,提升20%供应链效率!
关注+扣6,完整版采购管理模板~
#企业管理 #采购管理 #供应链 #创业 #财务管理


