手机版
二维码
购物车
(
0
)
供应
求购
公司
团购
展会
资讯
招商
品牌
人才
知道
专题
图库
视频
下载
商圈
推广
热搜:
采购方式
甲带
滤芯
气动隔膜泵
减速机
减速机型号
带式称重给煤机
履带
无级变速机
链式给煤机
首页
供应
求购
公司
团购
展会
资讯
招商
品牌
人才
知道
专题
图库
视频
下载
商圈
首页
>
资讯
>
招投标信息
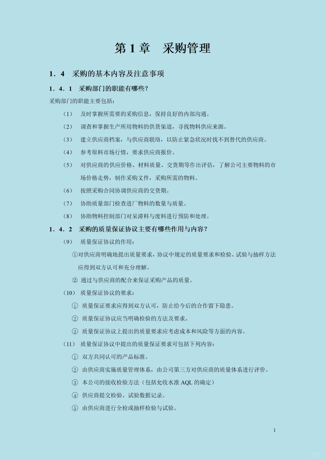
不愧是大厂的采购控制精细化管理全案
日期:2025-11-05 18:21:27 来源:网络整理 作者:本站编辑
评论:0
不愧是大厂的采购控制精细化管理全案
⭕248页,够我们学习一阵啦
#采购部
#采购人
#采购员
#供应链管理
#企业采购
#采购
#采购
#采购管理
#采购职业
#干货分享
打赏
更多
>
同类资讯
• 战略采购优化企业的采购管理
0
条
相关评论
推荐图文
推荐资讯
点击排行
0
1
全国招投标平台,最后一个是免费的噢
0
2
部分央国企招标平台网址
0
3
6大招标信息平台,一次帮你汇总好!
0
4
中国电建采购招标智能化平台复杂吗?
0
5
招标投标平台有哪些?
0
6
国➕电网的标书一投一个不吱声
0
7
2025【全过程招投标管理师】报考全流程
0
8
最完整的招投标流程!收藏~
0
9
招标投标程序完整版流程图
网站首页
|
关于我们
|
联系方式
|
使用协议
|
版权隐私
|
网站地图
|
排名推广
|
广告服务
|
积分换礼
|
网站留言
|
RSS订阅
|
违规举报
|
皖ICP备20008326号-18
(c)2008-2022 免费发布网 All Rights Reserved