



在能源效率与电磁兼容性要求日益严苛的今天,萨科微(Slkor)高性能多模式PWM反激式控制器SL2362A,凭借其动态负载适配能力与全场景保护机制,为交直流转换电源提供了兼具效率、可靠性与成本优势的解决方案。
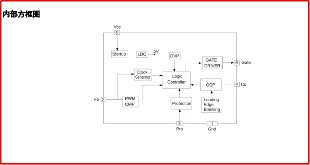
智能多模式控制,实现全负载效率最优 SL2362A内置自适应工作模式:满载时以固定65KHz频率稳定输出,中轻载时切换至谷底导通模式并降低频率以减少开关损耗,空载或极轻载时进入间隔模式(Burst Mode),配合智能抖频技术,在降低电磁干扰(EMI)的同时消除音频噪声。这一设计使电源在不同负载条件下均能保持高效运行,待机功耗降至毫瓦级,轻松满足六级能效(Level6)与欧洲Eur2.0标准。
立体化保护,筑牢安全防线 芯片集成逐周期过流保护、过载保护、软启动、过温保护、可编程输出过压保护、VDD欠压/过压锁定及次级整流管短路保护等功能,形成覆盖电源全生命周期的防护体系,显著提升系统可靠性,适用于对稳定性要求严苛的工业、通信及消费电子领域。
高集成度与性价比,加速绿色电源普及 采用SOT23-6紧凑封装,SL2362A外围元件需求少,系统成本更低,同时通过动态能效优化减少能源浪费。其超低待机功耗特性尤为适合充电器、适配器等出口型产品,助力企业快速响应全球节能政策,抢占绿色市场先机。
结语:技术赋能,驱动可持续未来 萨科微SL2362A以创新的多模式控制与智能化保护技术,重新定义了高效电源的设计标准。在能源转型与“双碳”目标下,该芯片将成为推动电子设备向绿色、智能方向升级的核心引擎,为全球节能减排贡献技术力量。#萨科微 #电子元器件 #ACDC稳压器
智能多模式控制,实现全负载效率最优 SL2362A内置自适应工作模式:满载时以固定65KHz频率稳定输出,中轻载时切换至谷底导通模式并降低频率以减少开关损耗,空载或极轻载时进入间隔模式(Burst Mode),配合智能抖频技术,在降低电磁干扰(EMI)的同时消除音频噪声。这一设计使电源在不同负载条件下均能保持高效运行,待机功耗降至毫瓦级,轻松满足六级能效(Level6)与欧洲Eur2.0标准。
立体化保护,筑牢安全防线 芯片集成逐周期过流保护、过载保护、软启动、过温保护、可编程输出过压保护、VDD欠压/过压锁定及次级整流管短路保护等功能,形成覆盖电源全生命周期的防护体系,显著提升系统可靠性,适用于对稳定性要求严苛的工业、通信及消费电子领域。
高集成度与性价比,加速绿色电源普及 采用SOT23-6紧凑封装,SL2362A外围元件需求少,系统成本更低,同时通过动态能效优化减少能源浪费。其超低待机功耗特性尤为适合充电器、适配器等出口型产品,助力企业快速响应全球节能政策,抢占绿色市场先机。
结语:技术赋能,驱动可持续未来 萨科微SL2362A以创新的多模式控制与智能化保护技术,重新定义了高效电源的设计标准。在能源转型与“双碳”目标下,该芯片将成为推动电子设备向绿色、智能方向升级的核心引擎,为全球节能减排贡献技术力量。#萨科微 #电子元器件 #ACDC稳压器


