手机版
二维码
购物车
(
0
)
供应
求购
公司
团购
展会
资讯
招商
品牌
人才
知道
专题
图库
视频
下载
商圈
推广
热搜:
采购方式
甲带
滤芯
气动隔膜泵
带式称重给煤机
减速机型号
减速机
链式给煤机
履带
无级变速机
首页
供应
求购
公司
团购
展会
资讯
招商
品牌
人才
知道
专题
图库
视频
下载
商圈
首页
>
资讯
>
通信3C
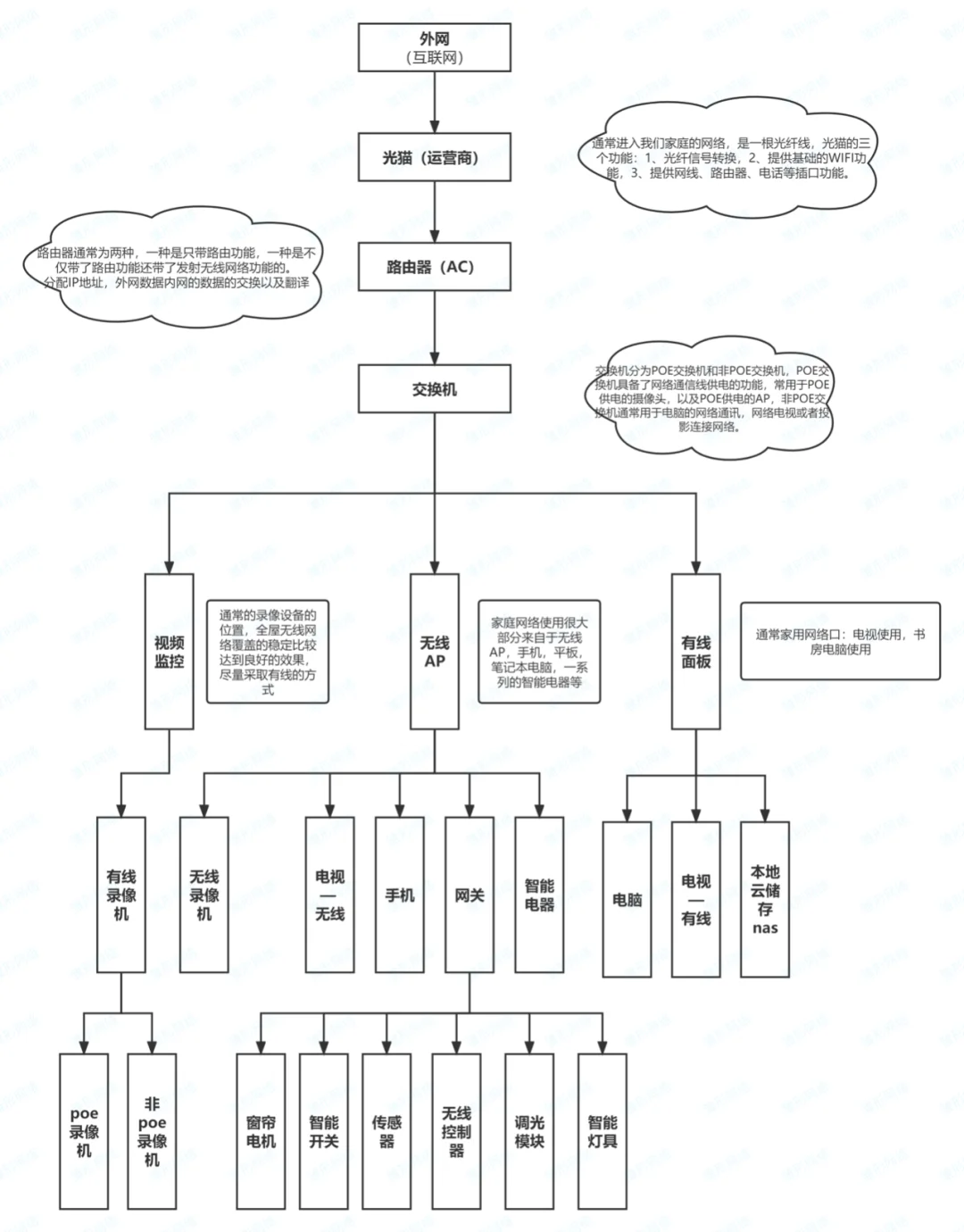
网络构架介绍,让你一眼看懂网络布置结构!
日期:2025-11-05 14:06:13 来源:网络整理 作者:本站编辑
评论:0
网络构架介绍,让你一眼看懂网络布置结构!
家庭网络架构可以简单比喻为一个“快递站”:
1. 接入层:就像快递站的收件口,你的手机、电脑、智能电视等设备通过网线或 Wi-Fi 连接到路由器,就像把包裹送到收件口。
2. 汇聚层:这就像快递站的分拣区,路由器或交换机会将所有设备的数据集中处理,然后分发到正确的快递员手中。
3. 核心层:这就像快递站与外界的连接,通常由光猫和外部的宽带线路组成,负责将快递从外界送到你的快递站。
#网络工程师
#网络设备分享
#装修记录
打赏
更多
>
同类资讯
• 随身WiFi怎么选?看完这篇就知道(
0
条
相关评论
推荐图文
推荐资讯
点击排行
网站首页
|
关于我们
|
联系方式
|
使用协议
|
版权隐私
|
网站地图
|
排名推广
|
广告服务
|
积分换礼
|
网站留言
|
RSS订阅
|
违规举报
|
皖ICP备20008326号-18
(c)2008-2022 免费发布网 All Rights Reserved