手机版
二维码
购物车
(
0
)
供应
求购
公司
团购
展会
资讯
招商
品牌
人才
知道
专题
图库
视频
下载
商圈
推广
热搜:
采购方式
甲带
滤芯
气动隔膜泵
减速机
减速机型号
带式称重给煤机
履带
无级变速机
链式给煤机
首页
供应
求购
公司
团购
展会
资讯
招商
品牌
人才
知道
专题
图库
视频
下载
商圈
首页
>
资讯
>
展会资讯
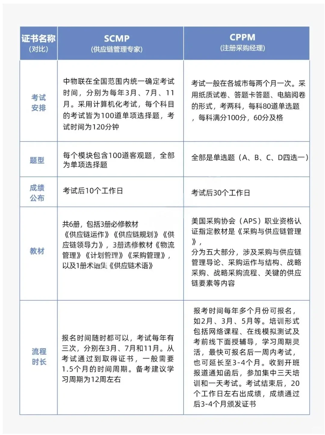
供应链人必看!CPPM证书和SCMP证书的区别
日期:2025-11-05 14:03:26 来源:网络整理 作者:本站编辑
评论:0
供应链人必看!CPPM证书和SCMP证书的区别
#供应链
#采购
#供应链管理专家SCMP
#供应链管理
#CPPM
#scmp供应链管理专家
#考证
#技能证书
#采购考证
#供应链考证
打赏
更多
>
同类资讯
• 第十届埃及北非国际食品饮料展
0
条
相关评论
推荐图文
推荐资讯
点击排行
133
1
2025第138届广交会(第一期)展区平面图
133
2
2025年10月辽宁工业展览馆展会排期
122
3
无人机展会一站式资料
117
4
10/26王鹤棣长春特步见面会。
107
5
郑州 面包节!!金融岛郑州美好的面包面包
101
6
倒计时5天!北京珠宝展源头价开抢,放心冲
99
7
最新展会|2025武汉展会10月排期表来了!
93
8
美院毕业展
92
9
芒果招商会·长沙丨可预定前排名额7个❗
网站首页
|
关于我们
|
联系方式
|
使用协议
|
版权隐私
|
网站地图
|
排名推广
|
广告服务
|
积分换礼
|
网站留言
|
RSS订阅
|
违规举报
|
皖ICP备20008326号-18
(c)2008-2022 免费发布网 All Rights Reserved