手机版
二维码
购物车
(
0
)
供应
求购
公司
团购
展会
资讯
招商
品牌
人才
知道
专题
图库
视频
下载
商圈
推广
热搜:
采购方式
甲带
滤芯
气动隔膜泵
减速机
减速机型号
带式称重给煤机
履带
无级变速机
链式给煤机
首页
供应
求购
公司
团购
展会
资讯
招商
品牌
人才
知道
专题
图库
视频
下载
商圈
首页
>
资讯
>
家居用品
三千不到打造智能家居,手把手教你做!
日期:2025-11-05 11:49:12 来源:网络整理 作者:本站编辑
评论:0
三千不到打造智能家居,手把手教你做!
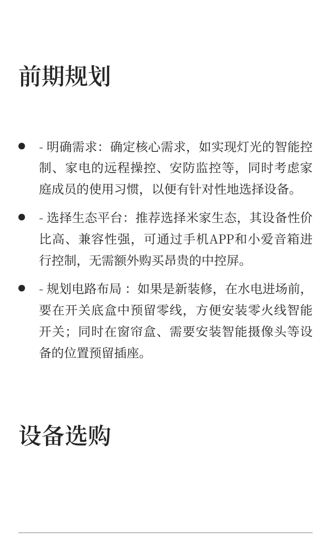
通过米家生态,选择多模网关、小爱音箱、智能开关、灯泡等设备,进行电路布局和安装,实现灯光、家电、安防的智能控制,提升家居体验。
#挑战全屋智能
#智能化家居
#全屋智能家居
#家居智能化
#全屋开关插座布局
#智能家居
#开关插座
#智能开关
#智能硬件设计
#智能灯光
打赏
更多
>
同类资讯
• 香港私楼装修|全屋定制完终于不
0
条
相关评论
推荐图文
推荐资讯
点击排行
网站首页
|
关于我们
|
联系方式
|
使用协议
|
版权隐私
|
网站地图
|
排名推广
|
广告服务
|
积分换礼
|
网站留言
|
RSS订阅
|
违规举报
|
皖ICP备20008326号-18
(c)2008-2022 免费发布网 All Rights Reserved