






前情提要:我上一篇帖子提到给孩子吃辅食加米粉的问题,有姐妹提醒我瑞典医生不建议孩子在一岁以前吃米粉。然后我就在好奇心的驱使下开启了搜索。先说结论:给宝宝吃米粉时,请注意其重金属含量是否超标,给他吃合规的米粉!
相关资料数据:
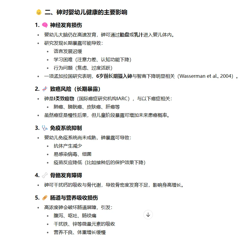
1、无机砷(图1--4):容易在食品(尤其是大米及其制品)中积累,具有很强的毒性。对于婴幼儿来说,长期暴露会存在其神经发育受损、致癌,免疫系统抑制,骨骼发育障碍以及肠道和营养吸收损伤等风险。世界卫生组织和欧洲食品安全局建议:无机砷摄入水平,应尽可能低,对婴儿来说,即使每日摄入量大于0.1 μg/kg 也应引起警惕。而对于婴幼儿来说,风险较高的摄入无机砷的来源:婴儿米粉和自制大米粥。
2、国家标准:GB 2762-2022 《食品中的污染物限量》对婴幼儿谷类辅助食品(如婴儿米粉)中的无机砷限量标准为小于或等于0.1 μg/kg (以干重计),与欧盟标准一致。
3、总体来说,根据国家近年来公布的多组抽检数据来看,主流品牌大多符合国家限制要求,砷含量在0.02-0.08之间浮动。
建议:
1、不同的谷物米粉轮换食用,不要只单一的局限于米粉。
2、选购米粉时注意是否有检测认证,重视其重金属含量是否合规尽量避免无生产批号和无检测报告的网红自制米粉。
3、购买大米时,选择符合国家标准的,做饭时,将大米多清洗几遍,可以有效降低其中的砷含量。
4、瑞典的医生建议我:在孩子6岁以前,每周吃大米的次数不要超过4次。(这一点大家可以自己斟酌哈,我们家现在的情况是:大人主食每天吃米饭(中国胃没办法),孩子米饭面条面包换着吃)
最后,图片内容都是ChatGPT 给出的回答,结论是我自己基于所查资料的个人看法,姐妹们自行判断哈。我也看到了别的博主发过有关内容,有人觉得这个是资本在作祟。但是我只看数据,国家标准在那里摆着,那就证明这东西它确实需要控制摄入。作为一个宝妈,我非常理解妈妈希望在自己的可控范围内尽全力去保护孩子的心情,所以我希望全天下的孩子都能够健康快乐的成长,这是我发这个帖子的初衷。如果有人觉得我在危言耸听或者刻意引导,那你就当我放了个屁,希望没有隔着屏幕臭到你,如果臭到了,我也不会道歉的,你来打我,哈哈哈哈~
#婴儿辅食 #婴儿米粉怎么选择 #婴儿米粉砷含量
相关资料数据:
1、无机砷(图1--4):容易在食品(尤其是大米及其制品)中积累,具有很强的毒性。对于婴幼儿来说,长期暴露会存在其神经发育受损、致癌,免疫系统抑制,骨骼发育障碍以及肠道和营养吸收损伤等风险。世界卫生组织和欧洲食品安全局建议:无机砷摄入水平,应尽可能低,对婴儿来说,即使每日摄入量大于0.1 μg/kg 也应引起警惕。而对于婴幼儿来说,风险较高的摄入无机砷的来源:婴儿米粉和自制大米粥。
2、国家标准:GB 2762-2022 《食品中的污染物限量》对婴幼儿谷类辅助食品(如婴儿米粉)中的无机砷限量标准为小于或等于0.1 μg/kg (以干重计),与欧盟标准一致。
3、总体来说,根据国家近年来公布的多组抽检数据来看,主流品牌大多符合国家限制要求,砷含量在0.02-0.08之间浮动。
建议:
1、不同的谷物米粉轮换食用,不要只单一的局限于米粉。
2、选购米粉时注意是否有检测认证,重视其重金属含量是否合规尽量避免无生产批号和无检测报告的网红自制米粉。
3、购买大米时,选择符合国家标准的,做饭时,将大米多清洗几遍,可以有效降低其中的砷含量。
4、瑞典的医生建议我:在孩子6岁以前,每周吃大米的次数不要超过4次。(这一点大家可以自己斟酌哈,我们家现在的情况是:大人主食每天吃米饭(中国胃没办法),孩子米饭面条面包换着吃)
最后,图片内容都是ChatGPT 给出的回答,结论是我自己基于所查资料的个人看法,姐妹们自行判断哈。我也看到了别的博主发过有关内容,有人觉得这个是资本在作祟。但是我只看数据,国家标准在那里摆着,那就证明这东西它确实需要控制摄入。作为一个宝妈,我非常理解妈妈希望在自己的可控范围内尽全力去保护孩子的心情,所以我希望全天下的孩子都能够健康快乐的成长,这是我发这个帖子的初衷。如果有人觉得我在危言耸听或者刻意引导,那你就当我放了个屁,希望没有隔着屏幕臭到你,如果臭到了,我也不会道歉的,你来打我,哈哈哈哈~
#婴儿辅食 #婴儿米粉怎么选择 #婴儿米粉砷含量


