手机版
二维码
购物车
(
0
)
供应
求购
公司
团购
展会
资讯
招商
品牌
人才
知道
专题
图库
视频
下载
商圈
推广
热搜:
采购方式
甲带
滤芯
气动隔膜泵
减速机
减速机型号
带式称重给煤机
履带
无级变速机
链式给煤机
首页
供应
求购
公司
团购
展会
资讯
招商
品牌
人才
知道
专题
图库
视频
下载
商圈
首页
>
资讯
>
纺织服装
买大豆纤维制品前,请先完整了解下大豆纤维
日期:2025-11-05 11:24:53 来源:网络整理 作者:本站编辑
评论:0
买大豆纤维制品前,请先完整了解下大豆纤维
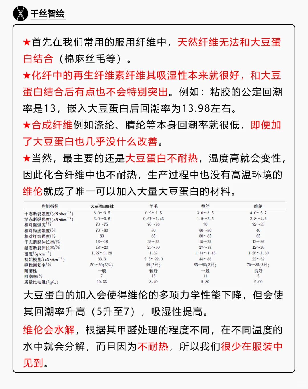
大豆纤维是诞生于我国的世界第八大纤维,其轻柔、松软,外观华丽,常用于高档亲肤面料。
不过大家最熟悉的应该还是以其作为填充物的“大豆被”。
添加了大豆纤维的大豆被,吸湿率提高,同时又可以快速导湿蒸发湿气,是非常不错的一大优势。
但是,你知道大豆纤维的来历么?它有些什么特性,在选购相关产品时需要注意什么?
本篇文章,我们一起来完整了解下“大豆蛋白纤维”,理智消费。
#大豆被
#大豆蛋白纤维被
#大豆纤维
#化学纤维
#化纤
#服装材料
#科普
#服装面料
#大豆
打赏
更多
>
同类资讯
• 提花面料:从定义到应用,深入解
0
条
相关评论
推荐图文
推荐资讯
点击排行
0
1
褶皱的大作用和多种表现方法—审美提升
0
2
?被这个手工惊艳到了!
0
3
9种压褶基础工艺
0
4
?面料再造肌理鱼尾褶✨
0
5
百褶裙单向褶裥的更多应用?面料改造
0
6
8种常见的压褶工艺,你知道多少?
0
7
Smocking|附详细教程✨
0
8
干货|54种服装工艺分享
0
9
教程|如何做出Smocking肌理效果
网站首页
|
关于我们
|
联系方式
|
使用协议
|
版权隐私
|
网站地图
|
排名推广
|
广告服务
|
积分换礼
|
网站留言
|
RSS订阅
|
违规举报
|
皖ICP备20008326号-18
(c)2008-2022 免费发布网 All Rights Reserved