















? SWE过程组是什么?
ASPICE中的软件工程过程组(SWE)定义了汽车软件开发的全生命周期流程,包含6个关键过程,确保软件质量、功能安全和可追溯性:
SWE.1 软件需求分析
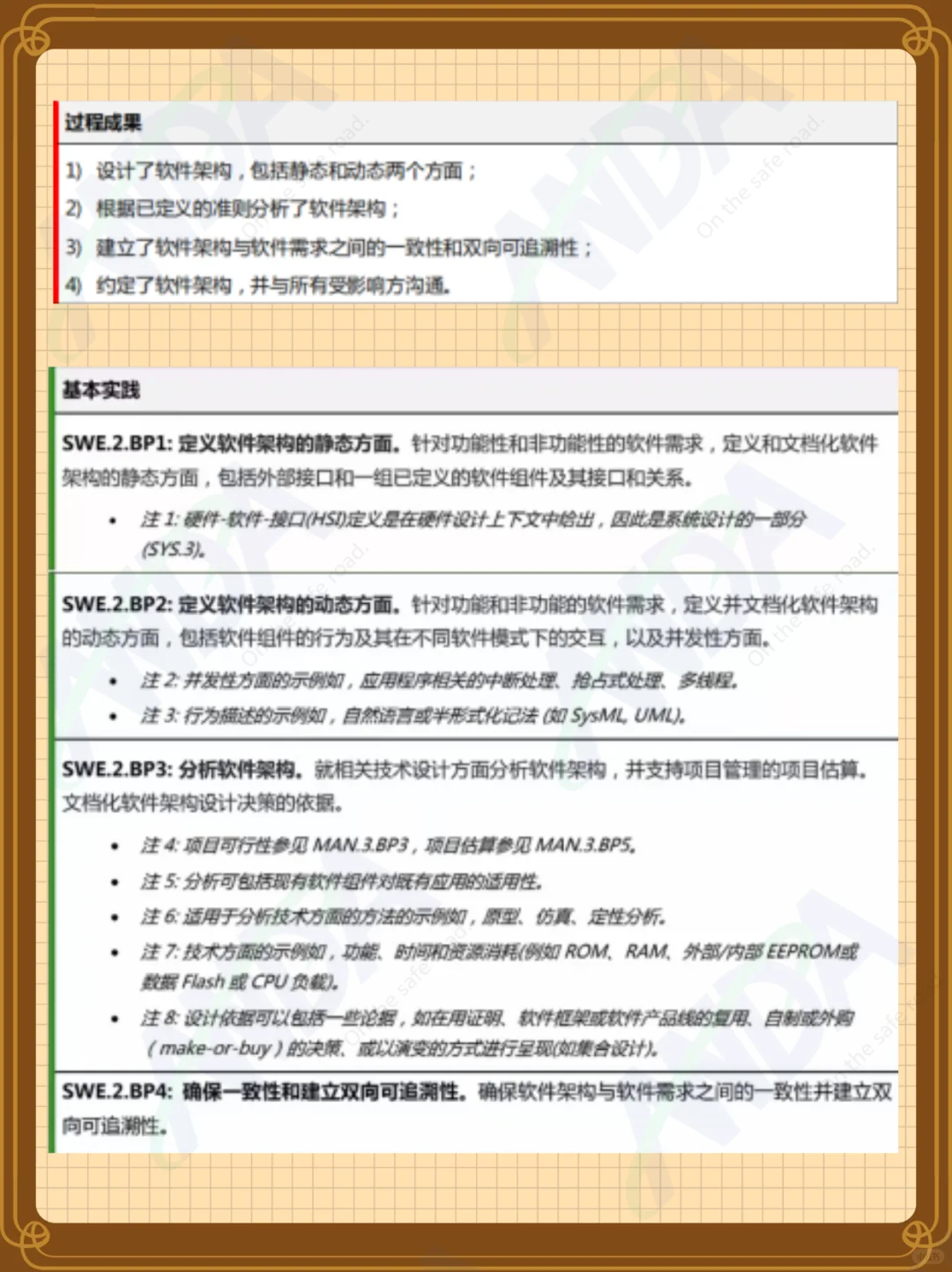
SWE.2 软件架构设计
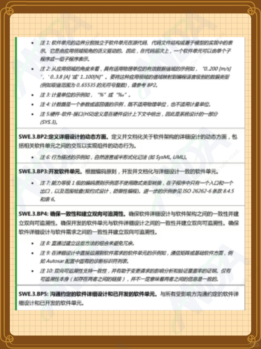
SWE.3 软件详细设计与单元构建
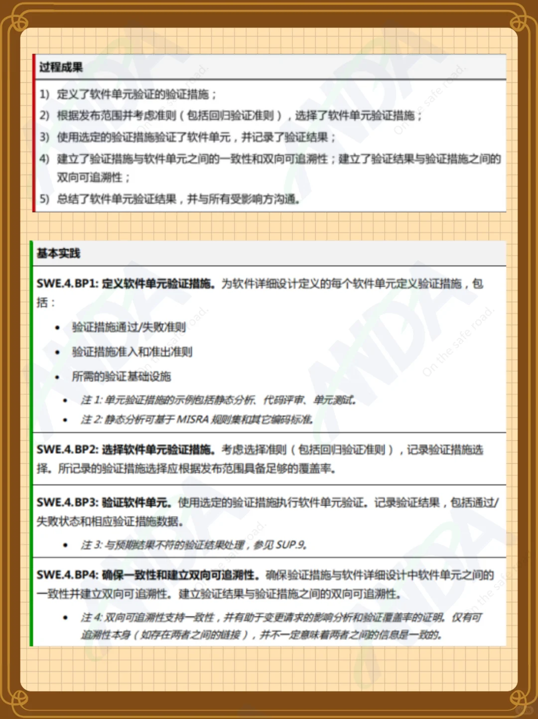
SWE.4 软件单元验证
SWE.5 软件集成与集成测试
SWE.6 软件验证
? 常见问题
❌ 需求模糊:SWE.1未量化性能指标(如控制周期≤10ms)
✅ 解决:在需求中定义可测量阈值
❌ 架构缺陷:SWE.2未考虑多核调度冲突
✅ 解决:使用AUTOSAR OS进行资源规划
? 附:SWE过程组检查要点
▸ SWE.1是否标注ASIL等级?
▸ SWE.3是否进行静态代码分析?
▸ SWE.5是否测试多ECU通信场景?
? 互动提问\"你们在哪个SWE过程踩坑最多?
①需求变更 ②架构重构 ③单元测试
评论区吐槽
#ASPICE #功能安全 #预期功能安全 #网络安全 #安达天下
ASPICE中的软件工程过程组(SWE)定义了汽车软件开发的全生命周期流程,包含6个关键过程,确保软件质量、功能安全和可追溯性:
SWE.1 软件需求分析
SWE.2 软件架构设计
SWE.3 软件详细设计与单元构建
SWE.4 软件单元验证
SWE.5 软件集成与集成测试
SWE.6 软件验证
? 常见问题
❌ 需求模糊:SWE.1未量化性能指标(如控制周期≤10ms)
✅ 解决:在需求中定义可测量阈值
❌ 架构缺陷:SWE.2未考虑多核调度冲突
✅ 解决:使用AUTOSAR OS进行资源规划
? 附:SWE过程组检查要点
▸ SWE.1是否标注ASIL等级?
▸ SWE.3是否进行静态代码分析?
▸ SWE.5是否测试多ECU通信场景?
? 互动提问\"你们在哪个SWE过程踩坑最多?
①需求变更 ②架构重构 ③单元测试
评论区吐槽
#ASPICE #功能安全 #预期功能安全 #网络安全 #安达天下


