





✨科研突破|会“呼吸”的弹性导电纤维诞生!智能织物迎来全新可能
传统导电纤维虽然性能优异
但加工难度大➕
难以与导电填料融合
一直制约着智能纺织品的发展?
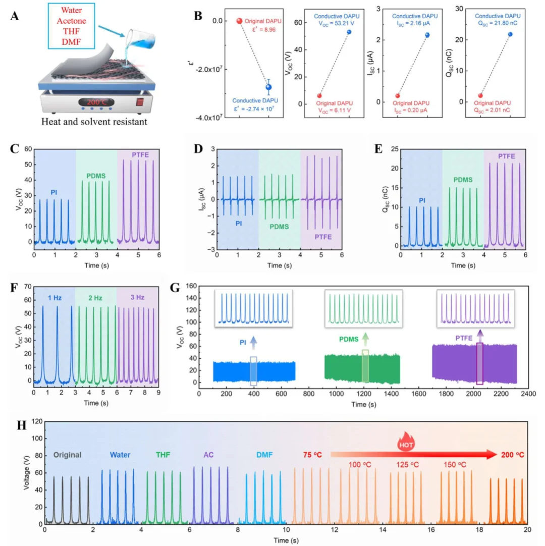
而这次研究的革命性突破在于——
利用动态共价键技术 成功制造出首款共价交联导电纤维! (目前全球尚无同类研究成果报道哦)
?核心创新点:
✅ 特殊交联剂在加工中自动释放
实现“自我塑化”降低粘度
✅ 与导电填料完美融合
✅ 可直接熔融纺丝成型
?性能直接拉满:
➰ 拉伸强度7.8MPa
➰ 伸长率53.5%
➰ 耐温200℃
➰ 全面耐溶剂
最惊艳的是——
将纤维集成到摩擦电纳米发电机后
借助其负介电常数特性
信号输出直接提升10倍!?
这意味着什么?
智能服装将能:
? 在极端环境下稳定工作
? 实现高效信息传输
? 为可穿戴设备提供全新解决方案
这项研究不仅解决了行业痛点
更开创了摩擦电纳米发电机的新方向
期待早日应用到我们的日常穿戴中!
#科研 #易丝帮 #静电纺丝 #纳米纤维 #文献 #科普 #实验室日常 #静电纺丝技术 #科研绘图 #科研学习
传统导电纤维虽然性能优异
但加工难度大➕
难以与导电填料融合
一直制约着智能纺织品的发展?
而这次研究的革命性突破在于——
利用动态共价键技术 成功制造出首款共价交联导电纤维! (目前全球尚无同类研究成果报道哦)
?核心创新点:
✅ 特殊交联剂在加工中自动释放
实现“自我塑化”降低粘度
✅ 与导电填料完美融合
✅ 可直接熔融纺丝成型
?性能直接拉满:
➰ 拉伸强度7.8MPa
➰ 伸长率53.5%
➰ 耐温200℃
➰ 全面耐溶剂
最惊艳的是——
将纤维集成到摩擦电纳米发电机后
借助其负介电常数特性
信号输出直接提升10倍!?
这意味着什么?
智能服装将能:
? 在极端环境下稳定工作
? 实现高效信息传输
? 为可穿戴设备提供全新解决方案
这项研究不仅解决了行业痛点
更开创了摩擦电纳米发电机的新方向
期待早日应用到我们的日常穿戴中!
#科研 #易丝帮 #静电纺丝 #纳米纤维 #文献 #科普 #实验室日常 #静电纺丝技术 #科研绘图 #科研学习


