

#工程项目管理 #建筑行业产品 #产品经理 #业务分析
(1)必须要招标的项目
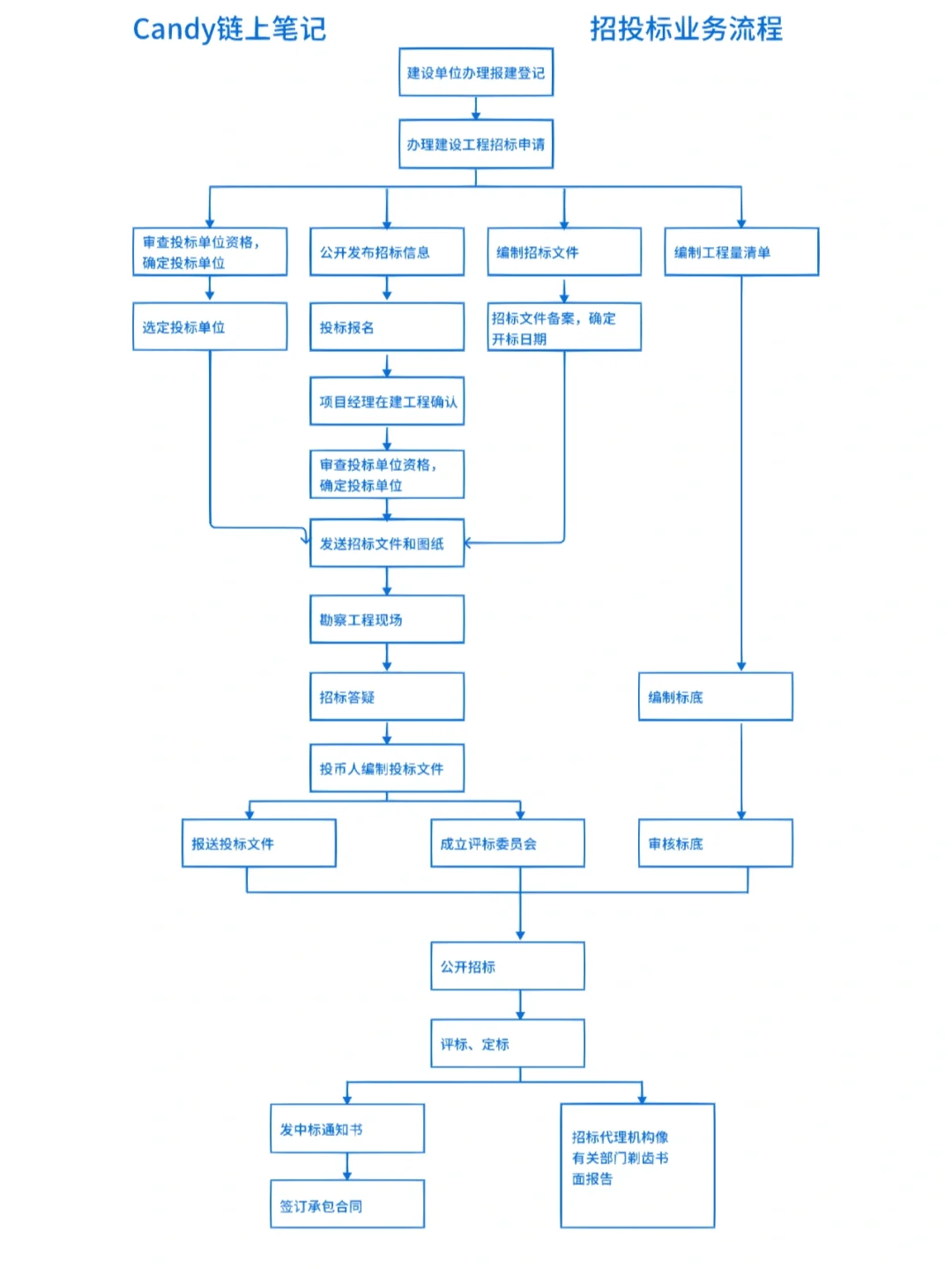
在中华人民共和国境内进行下列工程建设项目包括勘察、设计、施工、监理以及工程建设有关的重要设备、材料等的采购,必须进行招标
大型基础设施、公用事业等关系社会公共利益、公共安全的项目
全部或部分使用国有资金投资或国家融资的项目;
使用国际组织或者外国政府贷款、援助资金的项目。
(2)招标的方式:招标的方式分为公开招标和邀请招标。
公开招标是指招标人以招标公告的方式邀请不特定的法人或者其他组织投标
邀请招标,是指招标人以投标邀请的方式邀请特定的法人或者其他组织投标
(3)招标公告的发布
依法必须进行招标的项目的招标公告,应当用过国家指定的报刊、信息网络或者其他媒介发布
招标公告应当明招标人的名称和地址、招标项目的性质、数量、实施地点、时间、获取招标文件的办法等事项。
(4)招标文件
招标人对已发出的招标文件进行必要的澄清或者修改的,应当在招标文件要求提交投标文件截止时间至少15日前,以书面形式通知所有招标文件收受人。
(5)投标文件
投标人应当在招标文件要求提交投标文件的截止时间前,将投标文件送达投标地点。
招标人收到投标文件后,应签收保存,不得开启。
(6)联合体投标
两个以上法人或者其他组织可以组成一个联合体,以一个投标人的身份共同投标
联合体各方应当具备承担招标项目的相应能力;由同一专业的单位组成的联合体,应当按照资质等级较低的单位确定资质等级
(7)开评标
开标应当在招标文件确定的提交投标文件截止时间的同一时间公开进行;开标地点应为为招标文件中预先确定地点
依法必须进行招标的项目,其评标委员会成员人数为五人以上单数,其中技术、经济等专家不得少于成员总数的三分之二
(8)合同签订
招标人和中标人应当自中标通知书发出之日起三十日内,按照招标文件和中标人的投标文件订立书面合同
(1)必须要招标的项目
在中华人民共和国境内进行下列工程建设项目包括勘察、设计、施工、监理以及工程建设有关的重要设备、材料等的采购,必须进行招标
大型基础设施、公用事业等关系社会公共利益、公共安全的项目
全部或部分使用国有资金投资或国家融资的项目;
使用国际组织或者外国政府贷款、援助资金的项目。
(2)招标的方式:招标的方式分为公开招标和邀请招标。
公开招标是指招标人以招标公告的方式邀请不特定的法人或者其他组织投标
邀请招标,是指招标人以投标邀请的方式邀请特定的法人或者其他组织投标
(3)招标公告的发布
依法必须进行招标的项目的招标公告,应当用过国家指定的报刊、信息网络或者其他媒介发布
招标公告应当明招标人的名称和地址、招标项目的性质、数量、实施地点、时间、获取招标文件的办法等事项。
(4)招标文件
招标人对已发出的招标文件进行必要的澄清或者修改的,应当在招标文件要求提交投标文件截止时间至少15日前,以书面形式通知所有招标文件收受人。
(5)投标文件
投标人应当在招标文件要求提交投标文件的截止时间前,将投标文件送达投标地点。
招标人收到投标文件后,应签收保存,不得开启。
(6)联合体投标
两个以上法人或者其他组织可以组成一个联合体,以一个投标人的身份共同投标
联合体各方应当具备承担招标项目的相应能力;由同一专业的单位组成的联合体,应当按照资质等级较低的单位确定资质等级
(7)开评标
开标应当在招标文件确定的提交投标文件截止时间的同一时间公开进行;开标地点应为为招标文件中预先确定地点
依法必须进行招标的项目,其评标委员会成员人数为五人以上单数,其中技术、经济等专家不得少于成员总数的三分之二
(8)合同签订
招标人和中标人应当自中标通知书发出之日起三十日内,按照招标文件和中标人的投标文件订立书面合同


