推广 热搜: 采购方式  甲带  滤芯  气动隔膜泵  带式称重给煤机  减速机型号  减速机  链式给煤机  履带  无级变速机 

包装设计大翻车!这些雷区你踩过几个?

   日期:2025-11-04 21:41:23     来源:网络整理    作者:本站编辑    评论:0    
包装设计大翻车!这些雷区你踩过几个?

包装设计大翻车!这些雷区你踩过几个?

包装设计大翻车!这些雷区你踩过几个?

包装设计大翻车!这些雷区你踩过几个?

包装设计大翻车!这些雷区你踩过几个?

包装设计大翻车!这些雷区你踩过几个?

包装设计大翻车!这些雷区你踩过几个?

包装设计大翻车!这些雷区你踩过几个?

包装设计大翻车!这些雷区你踩过几个?

包装设计大翻车!这些雷区你踩过几个?

包装设计大翻车!这些雷区你踩过几个?

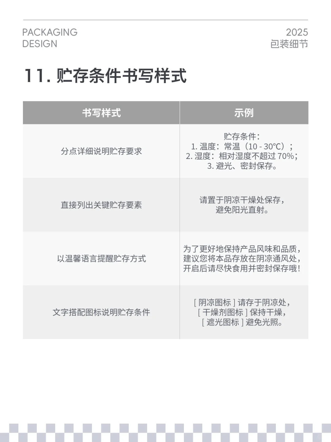
在包装设计领域隐藏着诸多容易被忽视的雷区,稍不留意就可能影响产品形象,甚至面临处罚。今天就来为大家详细剖析包装设计中的 13 大雷区。帮助大家在包装设计过程中避免踩坑,提升包装质量和产品竞争力。如果你对包装设计有自己的见解或疑问,欢迎在评论区交流探讨。#包装设计 #包装设计学习 #包装印刷注意事项 #包装制作规范 #包装设计注意事项 #包装设计细节 #包装设计教程 #包装印刷知识 #包装设计干货 #包装设计干货
 
打赏
 
更多>同类资讯
0相关评论

推荐图文
推荐资讯
点击排行
网站首页  |  关于我们  |  联系方式  |  使用协议  |  版权隐私  |  网站地图  |  排名推广  |  广告服务  |  积分换礼  |  网站留言  |  RSS订阅  |  违规举报  |  皖ICP备20008326号-18
Powered By DESTOON