手机版
二维码
购物车
(
0
)
供应
求购
公司
团购
展会
资讯
招商
品牌
人才
知道
专题
图库
视频
下载
商圈
推广
热搜:
采购方式
甲带
滤芯
气动隔膜泵
带式称重给煤机
减速机型号
减速机
链式给煤机
履带
无级变速机
首页
供应
求购
公司
团购
展会
资讯
招商
品牌
人才
知道
专题
图库
视频
下载
商圈
首页
>
资讯
>
印刷包装
包装设计|瓦楞纸的材质知识分享
日期:2025-11-04 21:39:52 来源:网络整理 作者:本站编辑
评论:0
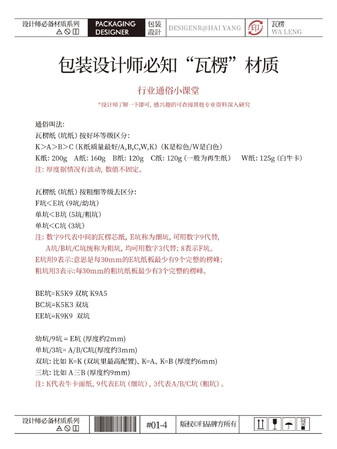
包装设计|瓦楞纸的材质知识分享
?包装人必看!1分钟看懂【瓦楞纸板上篇】干货秘籍。
?每次听到“A坑B坑”、“单瓦双瓦”是不是一头雾水?看完这篇,秒变行家。
#包装设计
#产品包装
#包装材质
#包装盒材质
#瓦楞盒
#瓦楞纸
#包装印刷
#包装盒设计
#材质
#设计分享
打赏
更多
>
同类资讯
• 12种常见印刷工艺,帮您定制专属
0
条
相关评论
推荐图文
推荐资讯
点击排行
网站首页
|
关于我们
|
联系方式
|
使用协议
|
版权隐私
|
网站地图
|
排名推广
|
广告服务
|
积分换礼
|
网站留言
|
RSS订阅
|
违规举报
|
皖ICP备20008326号-18
(c)2008-2022 免费发布网 All Rights Reserved