手机版
二维码
购物车
(
0
)
供应
求购
公司
团购
展会
资讯
招商
品牌
人才
知道
专题
图库
视频
下载
商圈
推广
热搜:
采购方式
甲带
滤芯
气动隔膜泵
减速机
减速机型号
履带
带式称重给煤机
无级变速机
链式给煤机
首页
供应
求购
公司
团购
展会
资讯
招商
品牌
人才
知道
专题
图库
视频
下载
商圈
首页
>
资讯
>
建筑材料
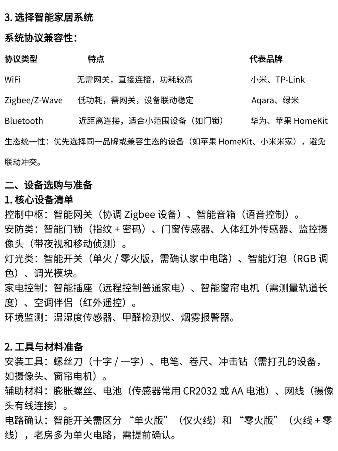
安装智能家居流程
日期:2025-11-04 21:14:22 来源:网络整理 作者:本站编辑
评论:0
安装智能家居流程
#家居智能化
#智能设备分享
#全屋智能家居
#挑战全屋智能
#智能开关
#开关插座
#智能化家居
#装修流程
#生活智能化
#智能生活体验
打赏
更多
>
同类资讯
• 防锈漆厂家/重庆水性防锈漆厂家/
0
条
相关评论
推荐图文
推荐资讯
点击排行
0
1
四川成都防火漆厂家 膨胀型/非膨胀型 性能稳定
0
2
防锈漆厂家/重庆水性防锈漆厂家/水性环氧富锌底漆
网站首页
|
关于我们
|
联系方式
|
使用协议
|
版权隐私
|
网站地图
|
排名推广
|
广告服务
|
积分换礼
|
网站留言
|
RSS订阅
|
违规举报
|
皖ICP备20008326号-18
(c)2008-2022 免费发布网 All Rights Reserved